• 文献检索
  • 文档翻译
  • 深度研究
  • 学术资讯
  • Suppr Zotero 插件Zotero 插件
  • 邀请有礼
  • 套餐&价格
  • 历史记录
应用&插件
Suppr Zotero 插件Zotero 插件浏览器插件Mac 客户端Windows 客户端微信小程序
定价
高级版会员购买积分包购买API积分包
服务
文献检索文档翻译深度研究API 文档MCP 服务
关于我们
关于 Suppr公司介绍联系我们用户协议隐私条款
关注我们

Suppr 超能文献

核心技术专利:CN118964589B侵权必究
粤ICP备2023148730 号-1Suppr @ 2026

文献检索

告别复杂PubMed语法,用中文像聊天一样搜索,搜遍4000万医学文献。AI智能推荐,让科研检索更轻松。

立即免费搜索

文件翻译

保留排版,准确专业,支持PDF/Word/PPT等文件格式,支持 12+语言互译。

免费翻译文档

深度研究

AI帮你快速写综述,25分钟生成高质量综述,智能提取关键信息,辅助科研写作。

立即免费体验

中性粒细胞胞外诱捕网在浸润性膀胱癌放射抵抗中的作用。

Role of neutrophil extracellular traps in radiation resistance of invasive bladder cancer.

机构信息

Urologic Oncology Research Division, McGill University Health Centre, Montreal, Canada.

Department of Surgery, Faculty of Medicine, McGill University, Montreal, Canada.

出版信息

Nat Commun. 2021 May 13;12(1):2776. doi: 10.1038/s41467-021-23086-z.

DOI:10.1038/s41467-021-23086-z
PMID:33986291
原文链接:https://pmc.ncbi.nlm.nih.gov/articles/PMC8119713/
Abstract

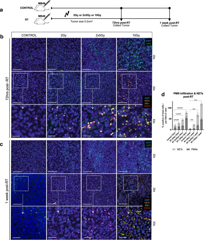
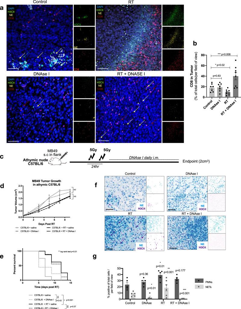
Radiation therapy (RT) is used in the management of several cancers; however, tumor radioresistance remains a challenge. Polymorphonuclear neutrophils (PMNs) are recruited to the tumor immune microenvironment (TIME) post-RT and can facilitate tumor progression by forming neutrophil extracellular traps (NETs). Here, we demonstrate a role for NETs as players in tumor radioresistance. Using a syngeneic bladder cancer model, increased NET deposition is observed in the TIME of mice treated with RT and inhibition of NETs improves overall radiation response. In vitro, the protein HMGB1 promotes NET formation through a TLR4-dependent manner and in vivo, inhibition of both HMGB1 and NETs significantly delays tumor growth. Finally, NETs are observed in bladder tumors of patients who did not respond to RT and had persistent disease post-RT, wherein a high tumoral PMN-to-CD8 ratio is associated with worse overall survival. Together, these findings identify NETs as a potential therapeutic target to increase radiation efficacy.

摘要

放射治疗(RT)用于多种癌症的治疗;然而,肿瘤放射抵抗仍然是一个挑战。多形核粒细胞(PMN)在 RT 后被募集到肿瘤免疫微环境(TIME)中,并通过形成中性粒细胞胞外诱捕网(NETs)促进肿瘤进展。在这里,我们证明了 NETs 作为肿瘤放射抵抗的参与者的作用。使用同源膀胱癌模型,观察到接受 RT 治疗的小鼠的 TIME 中 NET 沉积增加,并且抑制 NETs 可改善整体放射反应。在体外,HMGB1 蛋白通过 TLR4 依赖性方式促进 NET 形成,并且在体内,HMGB1 和 NETs 的抑制均显著延迟肿瘤生长。最后,在对 RT 无反应且 RT 后疾病持续存在的患者的膀胱癌中观察到 NETs,其中肿瘤性 PMN 与 CD8 的比值高与总生存率差相关。总之,这些发现确定 NETs 是增加放射疗效的潜在治疗靶标。

https://cdn.ncbi.nlm.nih.gov/pmc/blobs/970b/8119713/2956d203d1b2/41467_2021_23086_Fig6_HTML.jpg
https://cdn.ncbi.nlm.nih.gov/pmc/blobs/970b/8119713/d69c1f3b6a89/41467_2021_23086_Fig1_HTML.jpg
https://cdn.ncbi.nlm.nih.gov/pmc/blobs/970b/8119713/fc69a178a82b/41467_2021_23086_Fig2_HTML.jpg
https://cdn.ncbi.nlm.nih.gov/pmc/blobs/970b/8119713/69e840eba292/41467_2021_23086_Fig3_HTML.jpg
https://cdn.ncbi.nlm.nih.gov/pmc/blobs/970b/8119713/277e320219cb/41467_2021_23086_Fig4_HTML.jpg
https://cdn.ncbi.nlm.nih.gov/pmc/blobs/970b/8119713/f56e485c1486/41467_2021_23086_Fig5_HTML.jpg
https://cdn.ncbi.nlm.nih.gov/pmc/blobs/970b/8119713/2956d203d1b2/41467_2021_23086_Fig6_HTML.jpg
https://cdn.ncbi.nlm.nih.gov/pmc/blobs/970b/8119713/d69c1f3b6a89/41467_2021_23086_Fig1_HTML.jpg
https://cdn.ncbi.nlm.nih.gov/pmc/blobs/970b/8119713/fc69a178a82b/41467_2021_23086_Fig2_HTML.jpg
https://cdn.ncbi.nlm.nih.gov/pmc/blobs/970b/8119713/69e840eba292/41467_2021_23086_Fig3_HTML.jpg
https://cdn.ncbi.nlm.nih.gov/pmc/blobs/970b/8119713/277e320219cb/41467_2021_23086_Fig4_HTML.jpg
https://cdn.ncbi.nlm.nih.gov/pmc/blobs/970b/8119713/f56e485c1486/41467_2021_23086_Fig5_HTML.jpg
https://cdn.ncbi.nlm.nih.gov/pmc/blobs/970b/8119713/2956d203d1b2/41467_2021_23086_Fig6_HTML.jpg

相似文献

1
Role of neutrophil extracellular traps in radiation resistance of invasive bladder cancer.中性粒细胞胞外诱捕网在浸润性膀胱癌放射抵抗中的作用。
Nat Commun. 2021 May 13;12(1):2776. doi: 10.1038/s41467-021-23086-z.
2
Neutrophil extracellular traps induced by the hypoxic microenvironment in gastric cancer augment tumour growth.低氧微环境诱导的中性粒细胞胞外诱捕网促进胃癌肿瘤生长。
Cell Commun Signal. 2023 May 1;21(1):86. doi: 10.1186/s12964-023-01112-5.
3
The immune mediated role of extracellular HMGB1 in a heterotopic model of bladder cancer radioresistance.细胞外 HMGB1 在膀胱癌放射抵抗的异位模型中的免疫介导作用。
Sci Rep. 2019 Apr 23;9(1):6348. doi: 10.1038/s41598-019-42864-w.
4
Neutrophil extracellular traps mediate the crosstalk between glioma progression and the tumor microenvironment the HMGB1/RAGE/IL-8 axis.中性粒细胞胞外诱捕网介导脑胶质瘤进展与肿瘤微环境之间的串扰——HMGB1/RAGE/IL-8 轴。
Cancer Biol Med. 2020 Feb 15;17(1):154-168. doi: 10.20892/j.issn.2095-3941.2019.0353.
5
Neutrophil extracellular trap-microparticle complexes trigger neutrophil recruitment via high-mobility group protein 1 (HMGB1)-toll-like receptors(TLR2)/TLR4 signalling.中性粒细胞胞外诱捕网-微粒复合物通过高迁移率族蛋白 1(HMGB1)- toll 样受体(TLR2)/ TLR4 信号通路触发中性粒细胞募集。
Br J Pharmacol. 2019 Sep;176(17):3350-3363. doi: 10.1111/bph.14765. Epub 2019 Jun 17.
6
Platelet TLR4-ERK5 Axis Facilitates NET-Mediated Capturing of Circulating Tumor Cells and Distant Metastasis after Surgical Stress.血小板 TLR4-ERK5 轴促进 NET 介导的循环肿瘤细胞捕获和手术应激后的远处转移。
Cancer Res. 2021 May 1;81(9):2373-2385. doi: 10.1158/0008-5472.CAN-20-3222. Epub 2021 Mar 9.
7
Damage-associated molecular pattern-activated neutrophil extracellular trap exacerbates sterile inflammatory liver injury.损伤相关分子模式激活的中性粒细胞胞外陷阱加剧无菌性炎症性肝损伤。
Hepatology. 2015 Aug;62(2):600-14. doi: 10.1002/hep.27841. Epub 2015 May 29.
8
HMGB1 promotes neutrophil extracellular trap formation through interactions with Toll-like receptor 4.高迁移率族蛋白 B1 通过与 Toll 样受体 4 的相互作用促进中性粒细胞胞外诱捕网的形成。
Am J Physiol Lung Cell Mol Physiol. 2013 Mar 1;304(5):L342-9. doi: 10.1152/ajplung.00151.2012. Epub 2013 Jan 11.
9
DNA of Neutrophil Extracellular Traps Binds TMCO6 to Impair CD8+ T-cell Immunity in Hepatocellular Carcinoma.中性粒细胞胞外诱捕网的 DNA 结合 TMCO6 以损害肝癌中的 CD8+ T 细胞免疫。
Cancer Res. 2024 May 15;84(10):1613-1629. doi: 10.1158/0008-5472.CAN-23-2986.
10
Activated platelets present high mobility group box 1 to neutrophils, inducing autophagy and promoting the extrusion of neutrophil extracellular traps.活化的血小板向中性粒细胞呈现高迁移率族蛋白 B1,诱导自噬并促进中性粒细胞细胞外陷阱的排出。
J Thromb Haemost. 2014 Dec;12(12):2074-88. doi: 10.1111/jth.12710. Epub 2014 Nov 14.

引用本文的文献

1
Progress in the mechanistic understanding of NETs formation in cancer.癌症中中性粒细胞胞外陷阱形成机制的研究进展
Med Oncol. 2025 Aug 27;42(10):451. doi: 10.1007/s12032-025-03010-x.
2
Neutrophil extracellular traps in tumor metastasis: mechanisms, and therapeutic implications.中性粒细胞胞外诱捕网在肿瘤转移中的作用机制及治疗意义
Discov Oncol. 2025 Aug 26;16(1):1631. doi: 10.1007/s12672-025-03451-w.
3
Neutrophil Dynamics in Response to Cancer Therapies.中性粒细胞对癌症治疗的反应动力学

本文引用的文献

1
Global Cancer Statistics 2020: GLOBOCAN Estimates of Incidence and Mortality Worldwide for 36 Cancers in 185 Countries.《全球癌症统计数据 2020:全球 185 个国家和地区 36 种癌症的发病率和死亡率估计》。
CA Cancer J Clin. 2021 May;71(3):209-249. doi: 10.3322/caac.21660. Epub 2021 Feb 4.
2
Casting A Wide Net On Surgery: The Central Role of Neutrophil Extracellular Traps.广泛应用于外科手术的中性粒细胞胞外诱捕网。
Ann Surg. 2020 Aug;272(2):277-283. doi: 10.1097/SLA.0000000000003586.
3
CXCR1 and CXCR2 Chemokine Receptor Agonists Produced by Tumors Induce Neutrophil Extracellular Traps that Interfere with Immune Cytotoxicity.
Cancers (Basel). 2025 Aug 7;17(15):2593. doi: 10.3390/cancers17152593.
4
Identification of a TIGIT-expressing CD8 T cell subset as a potential prognostic biomarker in colorectal cancer.鉴定表达TIGIT的CD8 T细胞亚群作为结直肠癌潜在的预后生物标志物。
Front Immunol. 2025 Jul 29;16:1626367. doi: 10.3389/fimmu.2025.1626367. eCollection 2025.
5
Hydroxychloroquine reduces metastatic tumor burden in pancreatic adenocarcinoma through myeloperoxidase inhibition.羟氯喹通过抑制髓过氧化物酶减轻胰腺腺癌的转移瘤负担。
J Inflamm (Lond). 2025 Aug 12;22(1):33. doi: 10.1186/s12950-025-00456-8.
6
Radiation-induced extracellular matrix remodelling drives prognosis and predicts radiotherapy response in muscle-invasive bladder cancer.辐射诱导的细胞外基质重塑驱动肌肉浸润性膀胱癌的预后并预测放疗反应。
Front Oncol. 2025 Jul 28;15:1616943. doi: 10.3389/fonc.2025.1616943. eCollection 2025.
7
High‑dose X‑ray irradiation induces NETosis via the eCIRP/TREM‑1 axis in mouse neutrophils.高剂量X射线照射通过eCIRP/TREM-1轴诱导小鼠中性粒细胞发生NETosis。
Int J Mol Med. 2025 Oct;56(4). doi: 10.3892/ijmm.2025.5598. Epub 2025 Aug 1.
8
Neutrophil extracellular traps predict sensitivity to neoadjuvant chemotherapy combined with immunotherapy in locally advanced gastric cancer.中性粒细胞胞外诱捕网可预测局部晚期胃癌对新辅助化疗联合免疫治疗的敏感性。
World J Gastrointest Oncol. 2025 Jul 15;17(7):105723. doi: 10.4251/wjgo.v17.i7.105723.
9
The research on cycloastragenol in the treatment of brain metastases from lung cancer: mechanistic exploration of radiotherapy sensitization and amelioration of brain injury.环黄芪醇治疗肺癌脑转移的研究:放疗增敏及减轻脑损伤的机制探索
Front Med (Lausanne). 2025 Jul 4;12:1616894. doi: 10.3389/fmed.2025.1616894. eCollection 2025.
10
Identification and single-cell analysis of prognostic genes related to mitochondrial and neutrophil extracellular traps in bladder cancer.膀胱癌中线粒体和中性粒细胞胞外诱捕网相关预后基因的鉴定及单细胞分析
Sci Rep. 2025 Jul 4;15(1):23982. doi: 10.1038/s41598-025-10413-3.
肿瘤产生的 CXCR1 和 CXCR2 趋化因子受体激动剂诱导中性粒细胞细胞外陷阱,干扰免疫细胞毒性。
Immunity. 2020 May 19;52(5):856-871.e8. doi: 10.1016/j.immuni.2020.03.001. Epub 2020 Apr 13.
4
Neutrophils promote tumor resistance to radiation therapy.中性粒细胞促进肿瘤对放射治疗的抵抗。
Proc Natl Acad Sci U S A. 2019 Sep 10;116(37):18584-18589. doi: 10.1073/pnas.1901562116. Epub 2019 Aug 28.
5
Primary tumors induce neutrophil extracellular traps with targetable metastasis promoting effects.原发肿瘤诱导具有可靶向转移促进作用的中性粒细胞胞外陷阱。
JCI Insight. 2019 Jul 25;5(16):128008. doi: 10.1172/jci.insight.128008.
6
Neutrophil extracellular trap induced by HMGB1 exacerbates damages in the ischemic brain.高迁移率族蛋白 B1 诱导的中性粒细胞胞外诱捕网加重缺血性脑损伤。
Acta Neuropathol Commun. 2019 Jun 10;7(1):94. doi: 10.1186/s40478-019-0747-x.
7
The immune mediated role of extracellular HMGB1 in a heterotopic model of bladder cancer radioresistance.细胞外 HMGB1 在膀胱癌放射抵抗的异位模型中的免疫介导作用。
Sci Rep. 2019 Apr 23;9(1):6348. doi: 10.1038/s41598-019-42864-w.
8
Role of Radiation Therapy in Modulation of the Tumor Stroma and Microenvironment.放疗在肿瘤基质和微环境调控中的作用。
Front Immunol. 2019 Feb 15;10:193. doi: 10.3389/fimmu.2019.00193. eCollection 2019.
9
HMGB1 released by irradiated tumor cells promotes living tumor cell proliferation via paracrine effect.受辐照肿瘤细胞释放的高迁移率族蛋白 B1 通过旁分泌作用促进存活肿瘤细胞增殖。
Cell Death Dis. 2018 May 29;9(6):648. doi: 10.1038/s41419-018-0626-6.
10
The prognostic values of tumor-infiltrating neutrophils, lymphocytes and neutrophil/lymphocyte rates in bladder urothelial cancer.肿瘤浸润性中性粒细胞、淋巴细胞及中性粒细胞/淋巴细胞比率在膀胱尿路上皮癌中的预后价值
Pathol Res Pract. 2018 Aug;214(8):1074-1080. doi: 10.1016/j.prp.2018.05.010. Epub 2018 May 20.