Suppr超能文献

与糖尿病视网膜病变诊断相关的枢纽基因。

Hub Genes Associated with the Diagnosis of Diabetic Retinopathy.

作者信息

Tang Yanhui, Tang Qi, Wei Haicheng, Hu Pinzhang, Zou Donghua, Liang Rixiong, Ling Yu

机构信息

Department of Ophthalmology, The Fifth Affiliated Hospital of Guangxi Medical University, Nanning, Guangxi, 530022, People's Republic of China.

Department of Ophthalmology, The First People's Hospital of Nanning, Nanning, Guangxi, 530022, People's Republic of China.

出版信息

Int J Gen Med. 2021 May 6;14:1739-1750. doi: 10.2147/IJGM.S311683. eCollection 2021.

Abstract

PURPOSE

This study aimed to identify genes that may be effective in diagnosing or treating diabetic retinopathy (DR), the most common complication of diabetes mellitus (DM).

METHODS

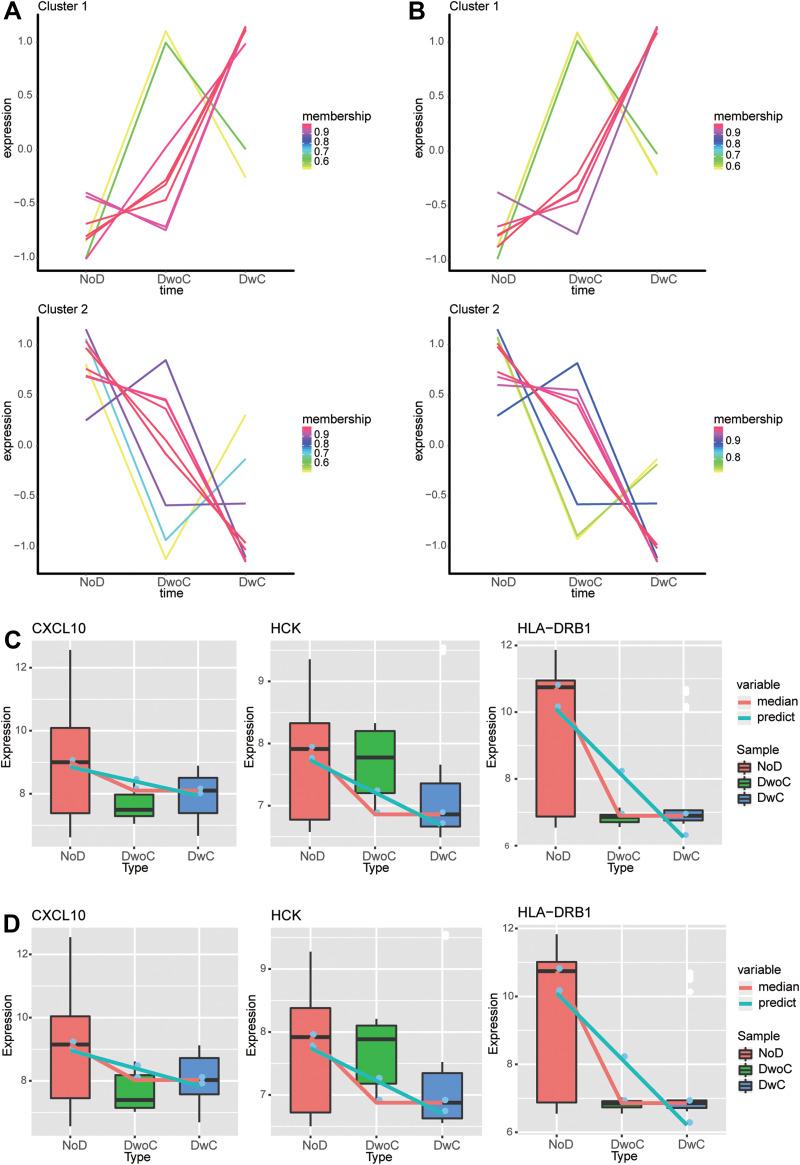
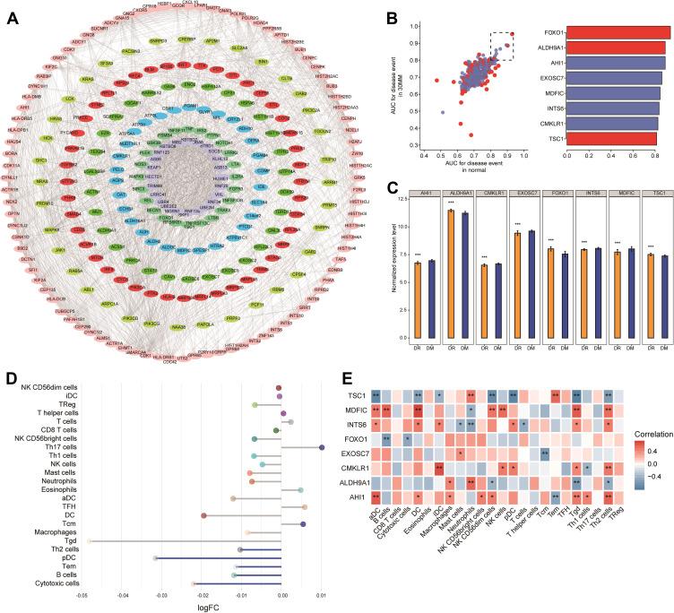
Differentially expressed genes (DEGs) were identified between DR and DM in GSE146615 dataset. DEGs that were consistently up- or down-regulated under both standard glucose and high glucose conditions were identified as common genes and used to generate a protein-protein interaction network and modules. The module genes were assessed for the area under the receiver operating characteristic curve (AUC), leading to the identification of hub genes. Differentially methylated probes in GSE76169 were also compared with common DEGs to identify specific methylation markers of DR. Enrichment analysis was used to explore the biological characteristics. The Short Time-series Expression Miner algorithm was used to identify genes that were progressively dysregulated in the sequence: healthy controls < DM < DR.

RESULTS

A total of 1917 common genes were identified for seven modules. The eight genes with AUC > 0.8 under high glucose and standard glucose conditions were considered as hub genes. The module genes were significantly enriched during vascular smooth muscle cell development and regulation of oxygen metabolism, while 92 methylation markers were involved in the similar terms. Among the progressively dysregulated genes, three intersection genes under both standard glucose and high glucose conditions were found to be module genes and were considered as key genes.

CONCLUSION

We identified eight potential DR-specific diagnostic and therapeutic genes, whose abnormal expression can cause oxidative stress, thus favoring the course of the disease.

摘要

目的

本研究旨在鉴定可能对糖尿病视网膜病变(DR)(糖尿病(DM)最常见的并发症)的诊断或治疗有效的基因。

方法

在GSE146615数据集中鉴定DR和DM之间的差异表达基因(DEG)。在标准葡萄糖和高葡萄糖条件下均持续上调或下调的DEG被鉴定为共同基因,并用于生成蛋白质-蛋白质相互作用网络和模块。评估模块基因的受试者工作特征曲线(AUC)下的面积,从而鉴定枢纽基因。还将GSE76169中的差异甲基化探针与共同的DEG进行比较,以鉴定DR的特异性甲基化标记。采用富集分析来探索生物学特征。使用短时序列表达挖掘算法来鉴定在以下序列中逐渐失调的基因:健康对照<DM<DR。

结果

为七个模块共鉴定出1917个共同基因。在高葡萄糖和标准葡萄糖条件下AUC>0.8的八个基因被视为枢纽基因。模块基因在血管平滑肌细胞发育和氧代谢调节过程中显著富集,而92个甲基化标记参与了类似的过程。在逐渐失调的基因中,发现在标准葡萄糖和高葡萄糖条件下的三个交集基因是模块基因,并被视为关键基因。

结论

我们鉴定出八个潜在的DR特异性诊断和治疗基因,其异常表达可导致氧化应激,从而促进疾病进程。

https://cdn.ncbi.nlm.nih.gov/pmc/blobs/cb9b/8110263/17f4aa1363a5/IJGM-14-1739-g0001.jpg

文献AI研究员

20分钟写一篇综述,助力文献阅读效率提升50倍。

立即体验

用中文搜PubMed

大模型驱动的PubMed中文搜索引擎

马上搜索

文档翻译

学术文献翻译模型,支持多种主流文档格式。

立即体验