Suppr超能文献

衣康酸通过Nrf2/ARE途径改善耐甲氧西林金黄色葡萄球菌诱导的急性肺损伤。

Itaconate ameliorates methicillin-resistant -induced acute lung injury through the Nrf2/ARE pathway.

作者信息

Liu Gang, Wu Yaxian, Jin Sihao, Sun Jiaojiao, Wan Bin-Bin, Zhang Jiru, Wang Yingying, Gao Zhi-Qi, Chen Dan, Li Shengpeng, Pang Qingfeng, Wang Zhiqiang

机构信息

Department of Cardiothoracic Surgery, Affiliated Hospital of Jiangnan University, Wuxi, China.

Wuxi School of Medicine, Jiangnan University, Wuxi, China.

出版信息

Ann Transl Med. 2021 Apr;9(8):712. doi: 10.21037/atm-21-1448.

Abstract

BACKGROUND

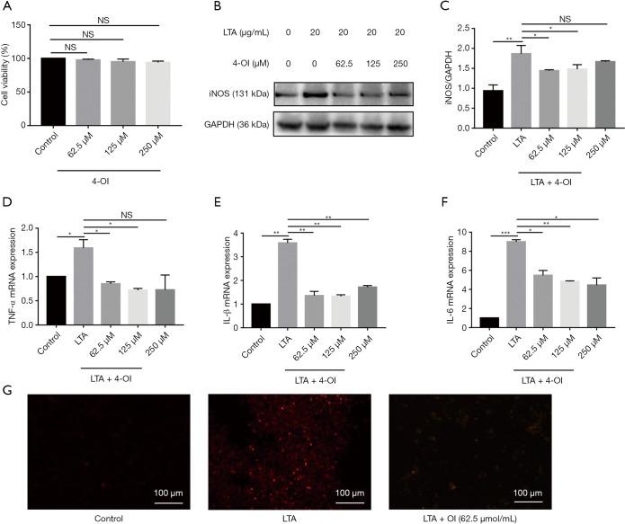
Methicillin-resistant (MRSA) are a critical predisposing factor of sepsis in the clinic. As a product of human energy metabolism and immune response, itaconate can effectively reduce inflammation in the body. This research employed 4-octyl itaconate (4-OI) to illustrate that itaconate exerted anti-inflammatory effects to protect the body from acute lung injury (ALI) induced by MRSA.

METHODS

HE staining and immunohistochemistry are used to evaluate the MRSA-induced ALI in mice. WB and qPCR were used to verify the effect of 4-OI on inflammation and oxidative stress caused by MRSA. Molecular docking was used to verify the binding sites of 4-OI and Keap1.

RESULTS

We demonstrated that 4-OI treatment increased the survival ratio, attenuated the pathological damage, inhibited neutrophil infiltration, and reduced lung bacterial burden in the mouse MRSA pneumonia model. 4-OI decreased the expression of inflammatory factors by stimulating the Nrf2 and . Furthermore, 4-OI exerted its effect by promoting nuclear transport of Nrf2 . The results of molecular docking indicated that 4-OI bound to the pocket of Keap1 and exerted a stable interaction. Both Nrf2 inhibitors (ML385) and Nrf2 mice abolished the protective effect of 4-OI on MRSA-induced inflammation both and .

CONCLUSIONS

4-OI prevents lung damage caused by MRSA bacteremia via activating Nrf2/ARE pathway.

摘要

背景

耐甲氧西林金黄色葡萄球菌(MRSA)是临床上脓毒症的关键诱发因素。作为人体能量代谢和免疫反应的产物,衣康酸酯能有效减轻体内炎症。本研究采用4-辛基衣康酸酯(4-OI)来说明衣康酸酯发挥抗炎作用以保护机体免受MRSA诱导的急性肺损伤(ALI)。

方法

采用苏木精-伊红(HE)染色和免疫组织化学方法评估小鼠中MRSA诱导的ALI。采用蛋白质免疫印迹(WB)和定量聚合酶链反应(qPCR)验证4-OI对MRSA引起的炎症和氧化应激的影响。采用分子对接技术验证4-OI与Keap1的结合位点。

结果

我们证明,在小鼠MRSA肺炎模型中,4-OI治疗提高了存活率,减轻了病理损伤,抑制了中性粒细胞浸润,并降低了肺部细菌载量。4-OI通过刺激核因子E2相关因子2(Nrf2)降低炎症因子的表达。此外,4-OI通过促进Nrf2的核转运发挥其作用。分子对接结果表明,4-OI与Keap1的口袋结合并产生稳定的相互作用。Nrf2抑制剂(ML385)和Nrf2基因敲除小鼠均消除了4-OI对MRSA诱导的炎症的保护作用。

结论

4-OI通过激活Nrf2/抗氧化反应元件(ARE)途径预防MRSA菌血症引起的肺损伤。

https://cdn.ncbi.nlm.nih.gov/pmc/blobs/a80e/8106008/493bbd9bbdf2/atm-09-08-712-f1.jpg

文献AI研究员

20分钟写一篇综述,助力文献阅读效率提升50倍。

立即体验

用中文搜PubMed

大模型驱动的PubMed中文搜索引擎

马上搜索

文档翻译

学术文献翻译模型,支持多种主流文档格式。

立即体验