Neuroscience Research Centre, Lausanne University Hospital and University of Lausanne, Lausanne, Switzerland.
Service of Neurosurgery, Lausanne University Hospital and University of Lausanne, Lausanne, Switzerland.
Neuro Oncol. 2021 Oct 1;23(10):1680-1692. doi: 10.1093/neuonc/noab115.
The development of rational combination therapies is key to overcome inherent treatment resistance of glioblastoma (GBM). We aim at identifying new druggable targets by disturbing GBM cells with inhibitors of bromodomain and extra-terminal motif (BET) proteins to reveal cancer-relevant vulnerabilities that may sensitize to a second drug. BET proteins are epigenetic modulators and have been associated with proto-oncogene overexpression in cancer.
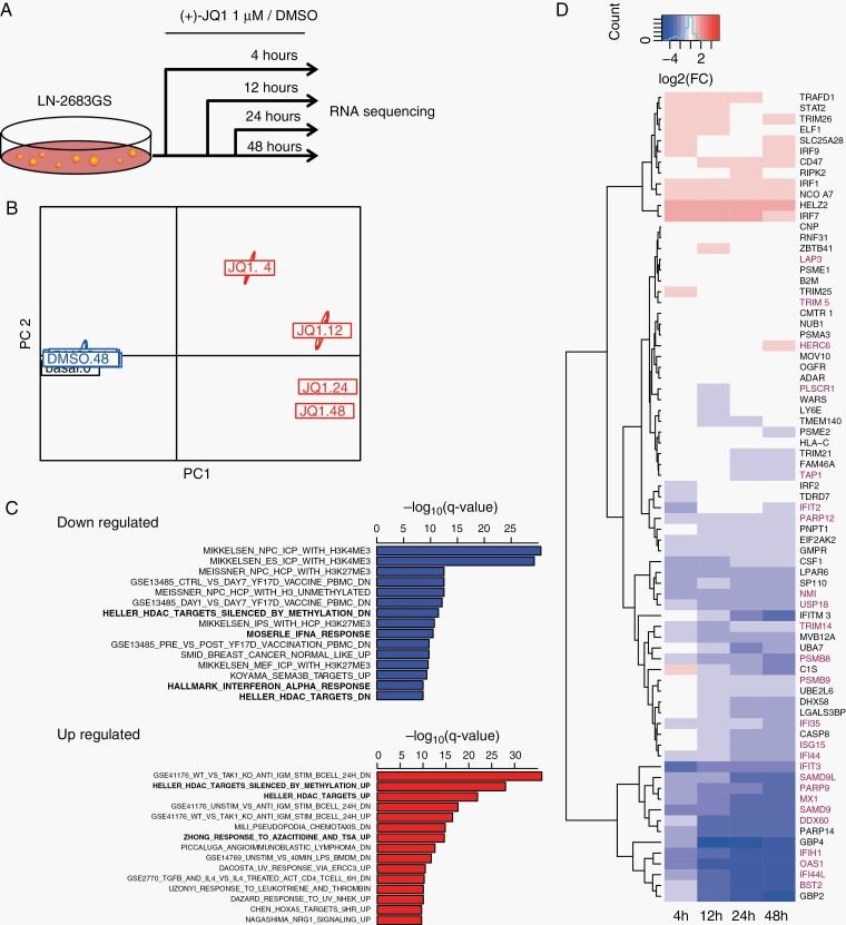
A GBM-derived sphere-line was treated with the BET inhibitor (BETi) JQ1 over a time-course of 48 hours, followed by RNA-sequencing. Four chromatin marks were investigated by chromatin immunoprecipitation followed by sequencing (ChIP-seq). Signatures of interest were functionally validated in vitro and in orthotopic xenografts. Combination therapies were evaluated for synergistic effects.
Cancer-relevant pathways significantly modulated by JQ1 comprised interferon alpha (IFN-α) response genes and response signatures to histone deacetylase inhibitors (HDACi). The IFN-signature was reminiscent of a GBM-derived IFN-signature comprising CD274 (PD-L1). Functional pathway analysis suggested that JQ1 was acting directly on the transcriptional level of IFN-response genes and not via the canonical JAK/STAT pathway. This was in line with JQ1 modulated expression and BRD4 and Pol II occupancy at IFN-signature genes, supporting a direct mechanistic interaction. Finally, we showed that combining HDACi with JQ1 acts synergistically in reducing cell viability of GS-lines.
Our approach identified BETi-induced vulnerabilities in cancer-relevant pathways, potentially amenable to synergistic combinatorial therapy, such as combination with HDACi. The direct inhibitory effect of BETi on IFN-responsive genes in GBM cells, including CD274, indicates modulation of the tumor immune landscape and warrants further studies.
开发合理的联合治疗方法是克服胶质母细胞瘤(GBM)固有治疗耐药性的关键。我们旨在通过用溴结构域和末端外基序(BET)蛋白抑制剂干扰 GBM 细胞,来鉴定新的可药物治疗靶点,从而揭示可能使细胞对第二种药物敏感的癌症相关弱点。BET 蛋白是表观遗传调节剂,与癌症中原癌基因的过度表达有关。
用 BET 抑制剂(BETi)JQ1 处理 GBM 衍生的球体细胞系,时间为 48 小时,然后进行 RNA 测序。通过染色质免疫沉淀测序(ChIP-seq)研究了四种染色质标记。通过体外和原位异种移植对感兴趣的特征进行功能验证。评估了联合疗法的协同作用。
JQ1 显著调节的与癌症相关的途径包括干扰素 α(IFN-α)反应基因和对组蛋白去乙酰化酶抑制剂(HDACi)的反应特征。IFN 特征类似于包含 CD274(PD-L1)的源自 GBM 的 IFN 特征。功能途径分析表明,JQ1 直接作用于 IFN 反应基因的转录水平,而不是通过经典的 JAK/STAT 途径。这与 JQ1 调节 IFN 特征基因的表达以及 BRD4 和 Pol II 占有率相符,支持直接的机制相互作用。最后,我们表明 JQ1 与 HDACi 联合使用可协同降低 GS 细胞系的细胞活力。
我们的方法确定了 BETi 诱导的与癌症相关途径的脆弱性,这些途径可能适合协同组合疗法,例如与 HDACi 联合使用。BETi 在 GBM 细胞中对 IFN 反应基因(包括 CD274)的直接抑制作用表明,肿瘤免疫景观得到了调节,值得进一步研究。