Suppr超能文献

通过协同抑制 MYC 和 FOXM1 的表达,联合抑制 BET 蛋白和 NF-κB 作为治疗结直肠癌的潜在疗法。

Co-inhibition of BET proteins and NF-κB as a potential therapy for colorectal cancer through synergistic inhibiting MYC and FOXM1 expressions.

机构信息

Department of Colorectal Surgery, Xinhua Hospital, Shanghai Jiao Tong University School of Medicine, Shanghai, China.

Shanghai Colorectal Cancer Research Center, Shanghai, China.

出版信息

Cell Death Dis. 2018 Feb 22;9(3):315. doi: 10.1038/s41419-018-0354-y.

Abstract

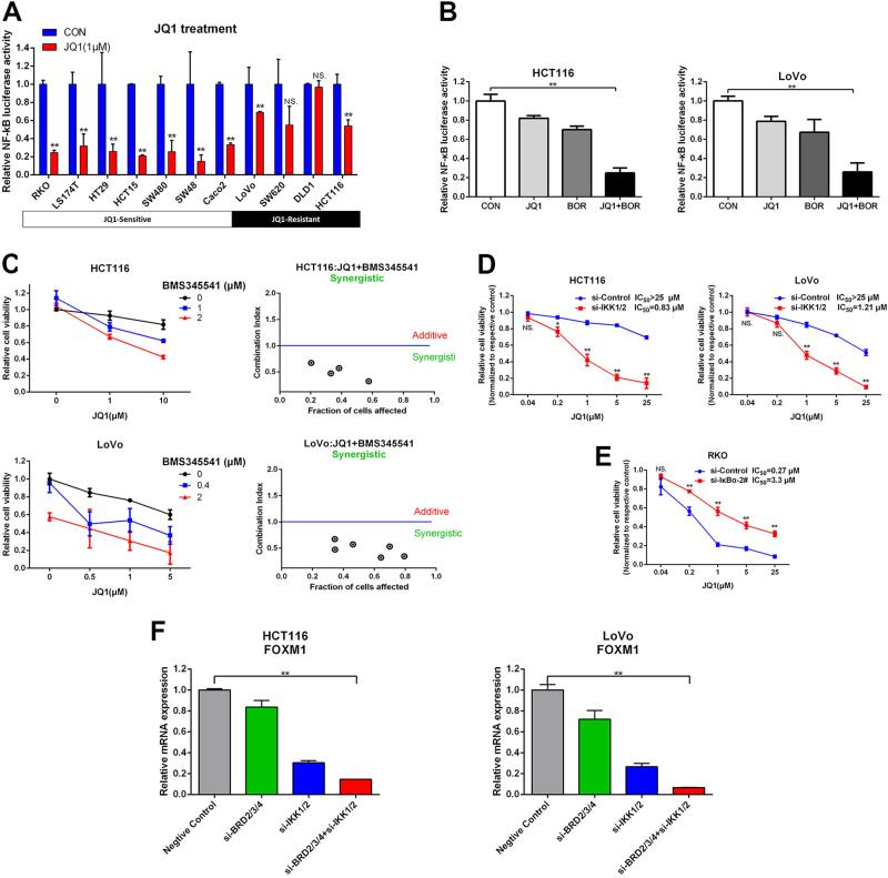
The bromodomain and extra-terminal domain inhibitors (BETi) are promising epigenetic drugs for the treatment of various cancers through suppression of oncogenic transcription factors. However, only a subset of colorectal cancer (CRC) cells response to BETi. We investigate additional agents that could be combined with BETi to overcome this obstacle. JQ1-resistant CRC cells were used for screening of the effective combination therapies with JQ1. RNA-seq was performed to explore the mechanism of synergistic effect. The efficacy of combinational treatment was tested in the CRC cell line- and patient-derived xenograft (PDX) models. In BETi-sensitive CRC cells, JQ1 also impaired tumor angiogenesis through the c-myc/miR-17-92/CTGF+THBS1 axis. CTGF knockdown moderately counteracted anti-angiogenic effect of JQ1 and led to partially attenuated tumor regression. JQ1 decreased c-myc expression and NF-κB activity in BETi-sensitive CRC cells but not in resistant cells. Bortezomib synergistically sensitized BETi-resistant cells to the JQ1 treatment, and JQ1+Bortezomib induced G2/M arrest in CRC cells. Mechanistically, inhibition of NF-κB by Bortezomib or NF-κB inhibitor or IKK1/2 siRNA all rendered BETi-resistant cells more sensitive to BETi by synergistic repression of c-myc, which in turn induces GADD45s' expression, and by synergistic repression of FOXM1 which in turn inhibit G2/M checkpoint genes' expression. Activation of NF-κB by IκBα siRNA induced resistance to JQ1 in BETi-sensitive CRC cells. Last, JQ1+Bortezomib inhibited tumor growth and angiogenesis in CRC cell line xenograft model and four PDX models. Our results indicate that anti-angiogenic effect of JQ1 plays a vital role in therapeutic effect of JQ1 in CRC, and provide a rationale for combined inhibition of BET proteins and NF-κB as a potential therapy for CRC.

摘要

溴结构域和末端外结构域抑制剂(BETi)通过抑制致癌转录因子,是治疗各种癌症的很有前途的表观遗传药物。然而,只有一部分结直肠癌(CRC)细胞对 BETi 有反应。我们研究了其他可以与 BETi 联合使用的药物来克服这一障碍。使用 JQ1 耐药 CRC 细胞筛选与 JQ1 联合治疗的有效组合疗法。进行 RNA-seq 以探讨协同作用的机制。在 CRC 细胞系和患者来源的异种移植(PDX)模型中测试联合治疗的疗效。在 BETi 敏感的 CRC 细胞中,JQ1 还通过 c-myc/miR-17-92/CTGF+THBS1 轴损害肿瘤血管生成。CTGF 敲低适度拮抗 JQ1 的抗血管生成作用,并导致肿瘤消退部分减弱。JQ1 降低了 BETi 敏感的 CRC 细胞中的 c-myc 表达和 NF-κB 活性,但在耐药细胞中则不然。硼替佐米协同增强 BETi 耐药细胞对 JQ1 的敏感性,而 JQ1+Bortezomib 诱导 CRC 细胞 G2/M 期阻滞。在机制上,Bortezomib 或 NF-κB 抑制剂或 IKK1/2 siRNA 抑制 NF-κB 均通过协同抑制 c-myc 从而使 BETi 耐药细胞对 BETi 更敏感,进而诱导 GADD45s 的表达,以及通过协同抑制 FOXM1 从而抑制 G2/M 检查点基因的表达,从而使 BETi 耐药细胞对 BETi 更敏感。用 IκBα siRNA 激活 NF-κB 会诱导 BETi 敏感的 CRC 细胞对 JQ1 产生耐药性。最后,JQ1+Bortezomib 抑制了 CRC 细胞系异种移植模型和四个 PDX 模型中的肿瘤生长和血管生成。我们的结果表明,JQ1 的抗血管生成作用在 JQ1 治疗 CRC 的疗效中起着至关重要的作用,并为 BET 蛋白和 NF-κB 的联合抑制作为 CRC 的潜在治疗方法提供了依据。

https://cdn.ncbi.nlm.nih.gov/pmc/blobs/b7b5/5833769/81b3bf0259b7/41419_2018_354_Fig1_HTML.jpg

文献检索

告别复杂PubMed语法,用中文像聊天一样搜索,搜遍4000万医学文献。AI智能推荐,让科研检索更轻松。

立即免费搜索

文件翻译

保留排版,准确专业,支持PDF/Word/PPT等文件格式,支持 12+语言互译。

免费翻译文档

深度研究

AI帮你快速写综述,25分钟生成高质量综述,智能提取关键信息,辅助科研写作。

立即免费体验