• 文献检索
  • 文档翻译
  • 深度研究
  • 学术资讯
  • Suppr Zotero 插件Zotero 插件
  • 邀请有礼
  • 套餐&价格
  • 历史记录
应用&插件
Suppr Zotero 插件Zotero 插件浏览器插件Mac 客户端Windows 客户端微信小程序
定价
高级版会员购买积分包购买API积分包
服务
文献检索文档翻译深度研究API 文档MCP 服务
关于我们
关于 Suppr公司介绍联系我们用户协议隐私条款
关注我们

Suppr 超能文献

核心技术专利:CN118964589B侵权必究
粤ICP备2023148730 号-1Suppr @ 2026

文献检索

告别复杂PubMed语法,用中文像聊天一样搜索,搜遍4000万医学文献。AI智能推荐,让科研检索更轻松。

立即免费搜索

文件翻译

保留排版,准确专业,支持PDF/Word/PPT等文件格式,支持 12+语言互译。

免费翻译文档

深度研究

AI帮你快速写综述,25分钟生成高质量综述,智能提取关键信息,辅助科研写作。

立即免费体验

内皮细胞中CD147基因缺失会引起血脑屏障双重功能的改变,并与阿尔茨海默病有关。

Endothelial genetic deletion of CD147 induces changes in the dual function of the blood-brain barrier and is implicated in Alzheimer's disease.

作者信息

Wang Hao, Lv Jian-Jun, Zhao Yu, Wei Hao-Lin, Zhang Tian-Jiao, Yang Hai-Jiao, Chen Zhi-Nan, Jiang Jian-Li

机构信息

Department of Cell Biology, National Translational Science Center for Molecular Medicine, Fourth Military Medical University, Xi'an, China.

出版信息

CNS Neurosci Ther. 2021 May 13;27(9):1048-63. doi: 10.1111/cns.13659.

DOI:10.1111/cns.13659
PMID:33987940
原文链接:https://pmc.ncbi.nlm.nih.gov/articles/PMC8339530/
Abstract

AIMS

The blood-brain barrier (BBB) is a specialized and indispensable structure in brain blood vessels that is damaged during Alzheimer's disease (AD). CD147 is expressed on the BBB and deeply engaged in the AD pathological process. In this study, we aimed to provide a better understanding of the roles of CD147 in BBB function in health and neurodegenerative disease.

METHODS AND RESULTS

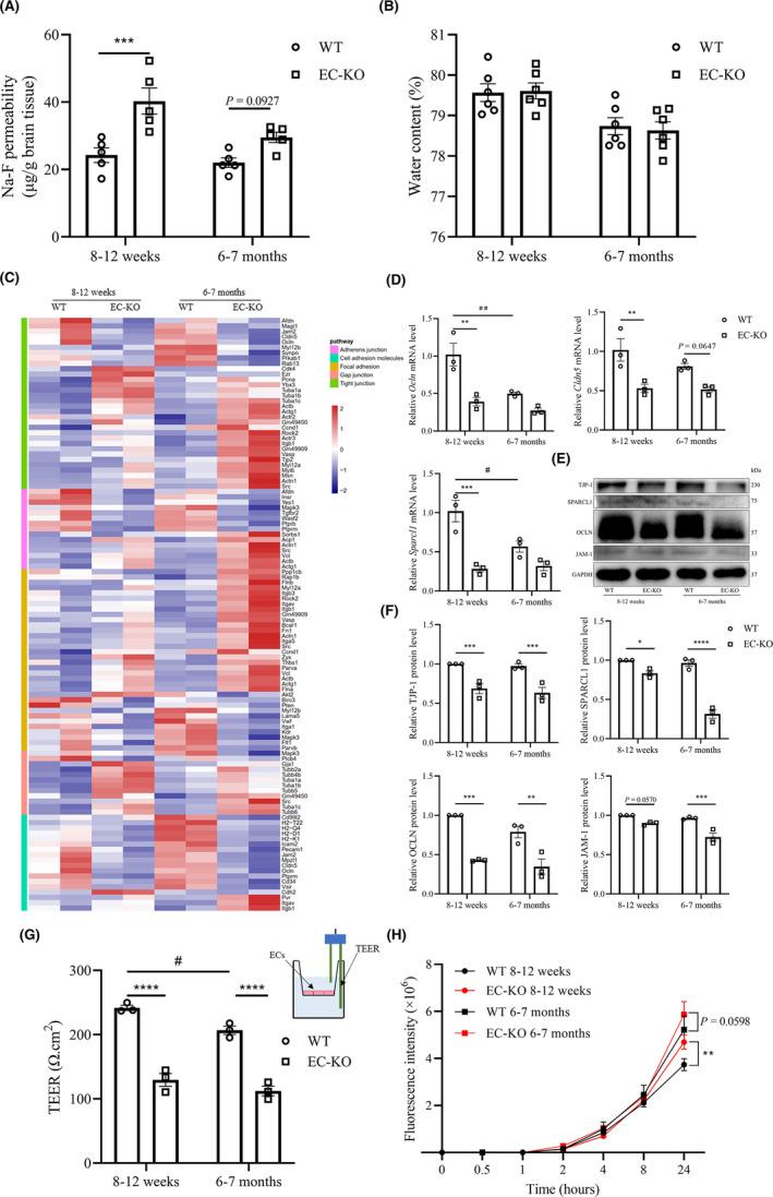
We measured CD147 expression in mouse brains and demonstrated that CD147 is exclusively expressed in brain endothelial cells (BECs), and its expression decreases with age. After constructing endothelial-specific CD147 knockout mice, we performed RNA-sequencing on BECs isolated from mice of different ages as well as a range of database analyses. We found that endothelial CD147 is essential for the dual functions of the BBB, including barrier maintenance and transporter regulation. This study also shows that CD147 plays a pivotal role in neurodegenerative diseases, particularly in AD.

CONCLUSIONS

Our findings suggested that targeting CD147 in BECs may represent a novel therapeutic strategy, which promoted the design of future experimental investigations and the mechanistic understanding of neurodegenerative diseases.

摘要

目的

血脑屏障(BBB)是脑血管中一种特殊且不可或缺的结构,在阿尔茨海默病(AD)期间会受到损害。CD147在血脑屏障上表达,并深度参与AD的病理过程。在本研究中,我们旨在更好地了解CD147在健康和神经退行性疾病中血脑屏障功能的作用。

方法与结果

我们检测了小鼠脑中CD147的表达,并证明CD147仅在脑内皮细胞(BECs)中表达,且其表达随年龄增长而降低。构建内皮特异性CD147基因敲除小鼠后,我们对从不同年龄小鼠分离的BECs进行了RNA测序以及一系列数据库分析。我们发现内皮CD147对血脑屏障的双重功能至关重要,包括屏障维持和转运体调节。本研究还表明CD147在神经退行性疾病,特别是AD中起关键作用。

结论

我们的研究结果表明,靶向BECs中的CD147可能代表一种新的治疗策略,这促进了未来实验研究的设计以及对神经退行性疾病的机制理解。

https://cdn.ncbi.nlm.nih.gov/pmc/blobs/e9bd/8339530/10df7653d754/CNS-27-1048-g003.jpg
https://cdn.ncbi.nlm.nih.gov/pmc/blobs/e9bd/8339530/4c43de2c89ad/CNS-27-1048-g006.jpg
https://cdn.ncbi.nlm.nih.gov/pmc/blobs/e9bd/8339530/26fbb2c84aa7/CNS-27-1048-g004.jpg
https://cdn.ncbi.nlm.nih.gov/pmc/blobs/e9bd/8339530/ef927d8fa72b/CNS-27-1048-g005.jpg
https://cdn.ncbi.nlm.nih.gov/pmc/blobs/e9bd/8339530/282ccd507862/CNS-27-1048-g002.jpg
https://cdn.ncbi.nlm.nih.gov/pmc/blobs/e9bd/8339530/32ef10f3a505/CNS-27-1048-g001.jpg
https://cdn.ncbi.nlm.nih.gov/pmc/blobs/e9bd/8339530/10df7653d754/CNS-27-1048-g003.jpg
https://cdn.ncbi.nlm.nih.gov/pmc/blobs/e9bd/8339530/4c43de2c89ad/CNS-27-1048-g006.jpg
https://cdn.ncbi.nlm.nih.gov/pmc/blobs/e9bd/8339530/26fbb2c84aa7/CNS-27-1048-g004.jpg
https://cdn.ncbi.nlm.nih.gov/pmc/blobs/e9bd/8339530/ef927d8fa72b/CNS-27-1048-g005.jpg
https://cdn.ncbi.nlm.nih.gov/pmc/blobs/e9bd/8339530/282ccd507862/CNS-27-1048-g002.jpg
https://cdn.ncbi.nlm.nih.gov/pmc/blobs/e9bd/8339530/32ef10f3a505/CNS-27-1048-g001.jpg
https://cdn.ncbi.nlm.nih.gov/pmc/blobs/e9bd/8339530/10df7653d754/CNS-27-1048-g003.jpg

相似文献

1
Endothelial genetic deletion of CD147 induces changes in the dual function of the blood-brain barrier and is implicated in Alzheimer's disease.内皮细胞中CD147基因缺失会引起血脑屏障双重功能的改变,并与阿尔茨海默病有关。
CNS Neurosci Ther. 2021 May 13;27(9):1048-63. doi: 10.1111/cns.13659.
2
A Novel Design of a Portable Birdcage via Meander Line Antenna (MLA) to Lower Beta Amyloid (Aβ) in Alzheimer's Disease.一种通过曲折线天线(MLA)设计的便携式鸟笼,用于降低阿尔茨海默病中的β淀粉样蛋白(Aβ)。
IEEE J Transl Eng Health Med. 2025 Apr 10;13:158-173. doi: 10.1109/JTEHM.2025.3559693. eCollection 2025.
3
ε4-induced Fibronectin at the blood-brain barrier is a conserved pathological mediator of disrupted astrocyte-endothelia interaction in Alzheimer's disease.阿尔茨海默病中,血脑屏障处由ε4诱导产生的纤连蛋白是破坏星形胶质细胞与内皮细胞相互作用的一种保守病理介质。
bioRxiv. 2025 Jan 27:2025.01.24.634732. doi: 10.1101/2025.01.24.634732.
4
Endothelial Dysfunctions in Blood-Brain Barrier Breakdown in Alzheimer's Disease: From Mechanisms to Potential Therapies.阿尔茨海默病血脑屏障破坏中的血管内皮功能障碍:从机制到潜在治疗方法。
CNS Neurosci Ther. 2024 Nov;30(11):e70079. doi: 10.1111/cns.70079.
5
Prescription of Controlled Substances: Benefits and Risks管制药品的处方:益处与风险
6
Donepezil for dementia due to Alzheimer's disease.多奈哌齐用于治疗阿尔茨海默病所致的痴呆。
Cochrane Database Syst Rev. 2018 Jun 18;6(6):CD001190. doi: 10.1002/14651858.CD001190.pub3.
7
Downregulation of Dickkopf-3, a Wnt antagonist elevated in Alzheimer's disease, restores synapse integrity and memory in a disease mouse model.下调阿尔茨海默病中升高的 Wnt 拮抗剂 Dickkopf-3,可恢复疾病模型小鼠的突触完整性和记忆。
Elife. 2024 Jan 29;12:RP89453. doi: 10.7554/eLife.89453.
8
Short-Term Memory Impairment短期记忆障碍
9
A microglia clonal inflammatory disorder in Alzheimer's disease.阿尔茨海默病中的一种小胶质细胞克隆性炎症性疾病。
Elife. 2025 Mar 14;13:RP96519. doi: 10.7554/eLife.96519.
10
Pharmacotherapies for sleep disturbances in Alzheimer's disease.用于治疗阿尔茨海默病睡眠障碍的药物疗法。
Cochrane Database Syst Rev. 2014 Mar 21(3):CD009178. doi: 10.1002/14651858.CD009178.pub2.

引用本文的文献

1
Differential Expression of Neurodegeneration-Related Genes in SH-SY5Y Neuroblastoma Cells Under the Influence of Cyclophilin A: Could the Enzyme be a Likely Trigger and Therapeutic Target for Alzheimer's Disease?亲环蛋白A影响下SH-SY5Y神经母细胞瘤细胞中神经退行性变相关基因的差异表达:该酶可能是阿尔茨海默病的触发因素和治疗靶点吗?
Neurochem Res. 2024 Dec 5;50(1):47. doi: 10.1007/s11064-024-04253-2.
2
Microbiota-Gut-Brain Axis in Age-Related Neurodegenerative Diseases.衰老相关神经退行性疾病中的微生物群-肠-脑轴
Curr Neuropharmacol. 2025;23(5):524-546. doi: 10.2174/1570159X23666241101093436.
3
CSF biomarkers of immune activation and Alzheimer's disease for predicting cognitive impairment risk in the elderly.

本文引用的文献

1
New Evidence for P-gp-Mediated Export of Amyloid-β PEPTIDES in Molecular, Blood-Brain Barrier and Neuronal Models.新型 P-糖蛋白介导的淀粉样β肽在分子、血脑屏障和神经元模型中的外排证据。
Int J Mol Sci. 2020 Dec 29;22(1):246. doi: 10.3390/ijms22010246.
2
Neuroinflammation and microglial activation in Alzheimer disease: where do we go from here?阿尔茨海默病中的神经炎症和小胶质细胞激活:我们的路在何方?
Nat Rev Neurol. 2021 Mar;17(3):157-172. doi: 10.1038/s41582-020-00435-y. Epub 2020 Dec 14.
3
Epigenome-wide meta-analysis of DNA methylation differences in prefrontal cortex implicates the immune processes in Alzheimer's disease.
脑脊液免疫激活生物标志物与阿尔茨海默病用于预测老年人认知障碍风险。
Sci Adv. 2024 Apr 5;10(14):eadk3674. doi: 10.1126/sciadv.adk3674. Epub 2024 Apr 3.
4
A Preliminary Study of the Role of Endothelial-Mesenchymal Transitory Factor SOX 2 and CD147 in the Microvascularization of Oral Squamous Cell Carcinoma.内皮-间充质转化因子SOX 2和CD147在口腔鳞状细胞癌微血管生成中作用的初步研究
Cureus. 2024 Jan 14;16(1):e52265. doi: 10.7759/cureus.52265. eCollection 2024 Jan.
5
CRTC1 is a potential target to delay aging-induced cognitive deficit by protecting the integrity of the blood-brain barrier via inhibiting inflammation.CRTC1 是通过抑制炎症来保护血脑屏障的完整性,从而延缓衰老引起的认知功能障碍的潜在靶点。
J Cereb Blood Flow Metab. 2023 Jul;43(7):1042-1059. doi: 10.1177/0271678X231169133. Epub 2023 Apr 22.
6
CD31 as a probable responding and gate-keeping protein of the blood-brain barrier and the risk of Alzheimer's disease.CD31 作为血脑屏障的可能反应和控制蛋白与阿尔茨海默病的风险。
J Cereb Blood Flow Metab. 2023 Jul;43(7):1027-1041. doi: 10.1177/0271678X231170041. Epub 2023 Apr 12.
7
Quantitative Targeted Absolute Proteomics for Better Characterization of an In Vitro Human Blood-Brain Barrier Model Derived from Hematopoietic Stem Cells.基于造血干细胞的体外血脑屏障模型的更全面特性分析的定量靶向绝对蛋白质组学研究。
Cells. 2022 Dec 8;11(24):3963. doi: 10.3390/cells11243963.
8
Extracellular matrix metalloproteinase inducer in brain ischemia and intracerebral hemorrhage.脑缺血和脑出血中的细胞外基质金属蛋白酶诱导剂。
Front Immunol. 2022 Aug 31;13:986469. doi: 10.3389/fimmu.2022.986469. eCollection 2022.
全基因组范围内前额叶皮层 DNA 甲基化差异的表观基因组学荟萃分析提示免疫过程在阿尔茨海默病中的作用。
Nat Commun. 2020 Nov 30;11(1):6114. doi: 10.1038/s41467-020-19791-w.
4
Neurodegenerative diseases and effective drug delivery: A review of challenges and novel therapeutics.神经退行性疾病与有效药物递送:挑战与新型治疗策略综述。
J Control Release. 2021 Feb 10;330:1152-1167. doi: 10.1016/j.jconrel.2020.11.021. Epub 2020 Nov 13.
5
Overcoming blood-brain barrier transport: Advances in nanoparticle-based drug delivery strategies.克服血脑屏障转运:基于纳米颗粒的药物递送策略进展
Mater Today (Kidlington). 2020 Jul-Aug;37:112-125. doi: 10.1016/j.mattod.2020.02.001. Epub 2020 Mar 4.
6
EphA1 Activation Induces Neuropathological Changes in a Mouse Model of Parkinson's Disease Through the CXCL12/CXCR4 Signaling Pathway.EphA1 激活通过 CXCL12/CXCR4 信号通路诱导帕金森病小鼠模型的神经病理学改变。
Mol Neurobiol. 2021 Mar;58(3):913-925. doi: 10.1007/s12035-020-02122-x. Epub 2020 Oct 15.
7
Pharmacologically reversible zonation-dependent endothelial cell transcriptomic changes with neurodegenerative disease associations in the aged brain.与神经退行性疾病相关的衰老大脑中,具有药物可逆性的区域依赖性内皮细胞转录组变化。
Nat Commun. 2020 Sep 4;11(1):4413. doi: 10.1038/s41467-020-18249-3.
8
The innate immunity protein IFITM3 modulates γ-secretase in Alzheimer's disease.先天免疫蛋白 IFITM3 调节阿尔茨海默病中的 γ-分泌酶。
Nature. 2020 Oct;586(7831):735-740. doi: 10.1038/s41586-020-2681-2. Epub 2020 Sep 2.
9
A face-to-face comparison of claudin-5 transduced human brain endothelial (hCMEC/D3) cells with porcine brain endothelial cells as blood-brain barrier models for drug transport studies. Claudin-5 转导的人源脑微血管内皮(hCMEC/D3)细胞与人脑内皮细胞的面对面比较,作为药物转运研究的血脑屏障模型。
Fluids Barriers CNS. 2020 Aug 26;17(1):53. doi: 10.1186/s12987-020-00212-5.
10
The ARRIVE guidelines 2.0: Updated guidelines for reporting animal research.《ARRIVE指南2.0:动物研究报告的更新指南》
J Cereb Blood Flow Metab. 2020 Sep;40(9):1769-1777. doi: 10.1177/0271678X20943823. Epub 2020 Jul 14.