• 文献检索
  • 文档翻译
  • 深度研究
  • 学术资讯
  • Suppr Zotero 插件Zotero 插件
  • 邀请有礼
  • 套餐&价格
  • 历史记录
应用&插件
Suppr Zotero 插件Zotero 插件浏览器插件Mac 客户端Windows 客户端微信小程序
定价
高级版会员购买积分包购买API积分包
服务
文献检索文档翻译深度研究API 文档MCP 服务
关于我们
关于 Suppr公司介绍联系我们用户协议隐私条款
关注我们

Suppr 超能文献

核心技术专利:CN118964589B侵权必究
粤ICP备2023148730 号-1Suppr @ 2026

文献检索

告别复杂PubMed语法,用中文像聊天一样搜索,搜遍4000万医学文献。AI智能推荐,让科研检索更轻松。

立即免费搜索

文件翻译

保留排版,准确专业,支持PDF/Word/PPT等文件格式,支持 12+语言互译。

免费翻译文档

深度研究

AI帮你快速写综述,25分钟生成高质量综述,智能提取关键信息,辅助科研写作。

立即免费体验

长链非编码RNA MALAT1通过靶向miR-2355-3p/IL6ST轴促进糖尿病肾病中的肾纤维化。

lncRNA MALAT1 Promotes Renal Fibrosis in Diabetic Nephropathy by Targeting the miR-2355-3p/IL6ST Axis.

作者信息

Huang Haozi, Zhang Guowei, Ge Zhenying

机构信息

Department of Endocrinology, Huaihe Hospital of Henan University, Kaifeng, China.

Intensive Care Unit, Adult Cardiovascular Surgery, Fuwai Central China Cardiovascular Hospital, Zhengzhou, China.

出版信息

Front Pharmacol. 2021 Apr 29;12:647650. doi: 10.3389/fphar.2021.647650. eCollection 2021.

DOI:10.3389/fphar.2021.647650
PMID:33995063
原文链接:https://pmc.ncbi.nlm.nih.gov/articles/PMC8117091/
Abstract

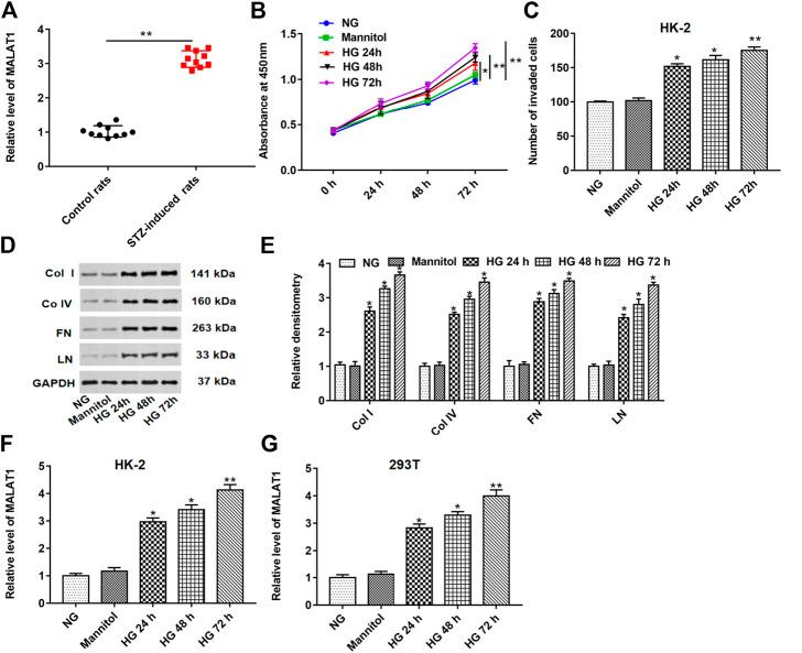
Long noncoding RNA (lncRNAs) metastasis-associated lung adenocarcinoma transcript 1 (MALAT1) has been reported in diabetic nephropathy (DN) about its effect on podocyte function and cell heat shock induced by hyperglycemia. However, the biological mechanism of MALAT1 regulating DN fibrosis needs further study. In this study, SD rats were administrated with streptozotocin (STZ) to establish a diabetes model. , human renal tubular epithelial cells (HK-2 and 293T) were treated with high glucose (HG). Here, we found that MALAT1 was upregulated in renal tissues of diabetic rats and HG-treated cells, and HG treatment promoted cell proliferation and invasion. MALAT1 overexpression aggravated protein levels of collagen I (col I), collagen IV (col IV), fibronectin (FN), and laminin (LN) in HK-2 cells, while MALAT1 knockdown exerted the opposite effect. Moreover, the luciferase reporter gene and pull-down assays demonstrated that MALAT1 interacted with miR-2355-3p. The miR-2355-3p level was downregulated in diabetic rats and HG-treated cells, and MALAT1 overexpression inhibited the miR-2355-3p level. Bioinformatics prediction and luciferase reporter gene assay revealed that interleukin 6 signal transducer (IL6ST) was a target of miR-2355-3p. In addition, miR-2355-3p overexpression attenuated fibrosis-related gene levels in HG-treated cells by inhibiting IL6ST expression and inactivating the recombinant signal transducer and activator of the transcription 3 (STAT3) signaling pathway. Knockdown of miR-2355-3p reversed the inhibitory effect of MALAT1 knockdown on IL6ST, col I, col IV, FN, and LN protein levels in HG-induced cells. Overexpression of MALAT1 aggravated cell damage in HG-induced cells the miR-2355-3p/IL6ST/STAT3 signaling pathway. Finally, enhanced renal fibrosis and kidney tissue damage were observed in diabetic rats. In conclusion, MALAT1 overexpression may enhance renal fibrosis in diabetic rats and cell damage in HG-induced HK-2 cells the miR-2355-3p/IL6ST axis, which provides a new perspective of DN treatment.

摘要

长链非编码RNA(lncRNAs)转移相关肺腺癌转录本1(MALAT1)在糖尿病肾病(DN)中对足细胞功能和高血糖诱导的细胞热休克的影响已有报道。然而,MALAT1调节DN纤维化的生物学机制仍需进一步研究。在本研究中,给SD大鼠注射链脲佐菌素(STZ)以建立糖尿病模型。此外,用人肾小管上皮细胞(HK - 2和293T)进行高糖(HG)处理。在此,我们发现MALAT1在糖尿病大鼠的肾组织和HG处理的细胞中上调,并且HG处理促进细胞增殖和侵袭。MALAT1过表达加重了HK - 2细胞中I型胶原(col I)、IV型胶原(col IV)、纤连蛋白(FN)和层粘连蛋白(LN)的蛋白水平,而MALAT1敲低则产生相反的效果。此外,荧光素酶报告基因和下拉实验表明MALAT1与miR - 2355 - 3p相互作用。miR - 2355 - 3p水平在糖尿病大鼠和HG处理的细胞中下调,并且MALAT1过表达抑制miR - 2355 - 3p水平。生物信息学预测和荧光素酶报告基因检测显示白细胞介素6信号转导子(IL6ST)是miR - 2355 - 3p的靶标。此外,miR - 2355 - 3p过表达通过抑制IL6ST表达和使重组信号转导子和转录激活因子3(STAT3)信号通路失活,减轻了HG处理细胞中纤维化相关基因的水平。敲低miR - 2355 - 3p逆转了MALAT1敲低对HG诱导细胞中IL6ST、col I、col IV、FN和LN蛋白水平的抑制作用。MALAT1过表达加重了HG诱导细胞中的细胞损伤,通过miR - 2355 - 3p/IL6ST/STAT3信号通路。最后,在糖尿病大鼠中观察到肾纤维化和肾组织损伤增强。总之,MALAT1过表达可能通过miR - 2355 - 3p/IL6ST轴增强糖尿病大鼠的肾纤维化和HG诱导的HK - 2细胞损伤,这为DN治疗提供了新的视角。

https://cdn.ncbi.nlm.nih.gov/pmc/blobs/be25/8117091/9413a0cc7af2/fphar-12-647650-g009.jpg
https://cdn.ncbi.nlm.nih.gov/pmc/blobs/be25/8117091/253d14a317bd/fphar-12-647650-g001.jpg
https://cdn.ncbi.nlm.nih.gov/pmc/blobs/be25/8117091/12881baf52df/fphar-12-647650-g002.jpg
https://cdn.ncbi.nlm.nih.gov/pmc/blobs/be25/8117091/bcc5dc258cd3/fphar-12-647650-g003.jpg
https://cdn.ncbi.nlm.nih.gov/pmc/blobs/be25/8117091/5972dd3c6986/fphar-12-647650-g004.jpg
https://cdn.ncbi.nlm.nih.gov/pmc/blobs/be25/8117091/aada3377750d/fphar-12-647650-g005.jpg
https://cdn.ncbi.nlm.nih.gov/pmc/blobs/be25/8117091/bedcf48d9472/fphar-12-647650-g006.jpg
https://cdn.ncbi.nlm.nih.gov/pmc/blobs/be25/8117091/fd28700b069a/fphar-12-647650-g007.jpg
https://cdn.ncbi.nlm.nih.gov/pmc/blobs/be25/8117091/b23f37927186/fphar-12-647650-g008.jpg
https://cdn.ncbi.nlm.nih.gov/pmc/blobs/be25/8117091/9413a0cc7af2/fphar-12-647650-g009.jpg
https://cdn.ncbi.nlm.nih.gov/pmc/blobs/be25/8117091/253d14a317bd/fphar-12-647650-g001.jpg
https://cdn.ncbi.nlm.nih.gov/pmc/blobs/be25/8117091/12881baf52df/fphar-12-647650-g002.jpg
https://cdn.ncbi.nlm.nih.gov/pmc/blobs/be25/8117091/bcc5dc258cd3/fphar-12-647650-g003.jpg
https://cdn.ncbi.nlm.nih.gov/pmc/blobs/be25/8117091/5972dd3c6986/fphar-12-647650-g004.jpg
https://cdn.ncbi.nlm.nih.gov/pmc/blobs/be25/8117091/aada3377750d/fphar-12-647650-g005.jpg
https://cdn.ncbi.nlm.nih.gov/pmc/blobs/be25/8117091/bedcf48d9472/fphar-12-647650-g006.jpg
https://cdn.ncbi.nlm.nih.gov/pmc/blobs/be25/8117091/fd28700b069a/fphar-12-647650-g007.jpg
https://cdn.ncbi.nlm.nih.gov/pmc/blobs/be25/8117091/b23f37927186/fphar-12-647650-g008.jpg
https://cdn.ncbi.nlm.nih.gov/pmc/blobs/be25/8117091/9413a0cc7af2/fphar-12-647650-g009.jpg

相似文献

1
lncRNA MALAT1 Promotes Renal Fibrosis in Diabetic Nephropathy by Targeting the miR-2355-3p/IL6ST Axis.长链非编码RNA MALAT1通过靶向miR-2355-3p/IL6ST轴促进糖尿病肾病中的肾纤维化。
Front Pharmacol. 2021 Apr 29;12:647650. doi: 10.3389/fphar.2021.647650. eCollection 2021.
2
lncRNA NR_038323 Suppresses Renal Fibrosis in Diabetic Nephropathy by Targeting the miR-324-3p/DUSP1 Axis.长链非编码RNA NR_038323通过靶向miR-324-3p/DUSP1轴抑制糖尿病肾病中的肾纤维化。
Mol Ther Nucleic Acids. 2019 Sep 6;17:741-753. doi: 10.1016/j.omtn.2019.07.007. Epub 2019 Jul 23.
3
lncRNA MALAT1 Promotes Diabetic Nephropathy Progression via miR-15b-5p/TLR4 Signaling Axis.长链非编码 RNA MALAT1 通过 miR-15b-5p/TLR4 信号轴促进糖尿病肾病进展。
J Immunol Res. 2022 Jul 21;2022:8098001. doi: 10.1155/2022/8098001. eCollection 2022.
4
LncRNA MALAT1 promoted high glucose-induced pyroptosis of renal tubular epithelial cell by sponging miR-30c targeting for NLRP3.长链非编码 RNA MALAT1 通过海绵吸附 miR-30c 靶向 NLRP3 促进高糖诱导的肾小管上皮细胞焦亡。
Kaohsiung J Med Sci. 2020 Sep;36(9):682-691. doi: 10.1002/kjm2.12226. Epub 2020 May 11.
5
LncRNA MALAT1 Aggravates Renal Tubular Injury Activating LIN28A and the Nox4/AMPK/mTOR Signaling Axis in Diabetic Nephropathy.长链非编码 RNA MALAT1 通过激活 LIN28A 和 Nox4/AMPK/mTOR 信号通路加重糖尿病肾病肾小管损伤。
Front Endocrinol (Lausanne). 2022 Jun 23;13:895360. doi: 10.3389/fendo.2022.895360. eCollection 2022.
6
Circ_0000064 promotes high glucose-induced renal tubular epithelial cells injury to facilitate diabetic nephropathy progression through miR-532-3p/ROCK1 axis.环状 RNA 0000064 通过 miR-532-3p/ROCK1 轴促进高糖诱导的肾小管上皮细胞损伤,促进糖尿病肾病进展。
BMC Endocr Disord. 2022 Mar 15;22(1):67. doi: 10.1186/s12902-022-00968-x.
7
CircTAOK1 regulates high glucose induced inflammation, oxidative stress, ECM accumulation, and apoptosis in diabetic nephropathy via targeting miR-142-3p/SOX6 axis.环状TAOK1通过靶向miR-142-3p/SOX6轴调节糖尿病肾病中高糖诱导的炎症、氧化应激、细胞外基质积累和细胞凋亡。
Environ Toxicol. 2024 Apr;39(4):2197-2207. doi: 10.1002/tox.24076. Epub 2023 Dec 20.
8
LncRNA MALAT1 facilities high glucose induced endothelial to mesenchymal transition and fibrosis via targeting miR-145/ZEB2 axis.长链非编码 RNA MALAT1 通过靶向 miR-145/ZEB2 轴促进高糖诱导的内皮细胞向间充质细胞转化和纤维化。
Eur Rev Med Pharmacol Sci. 2019 Apr;23(8):3478-3486. doi: 10.26355/eurrev_201904_17713.
9
MicroRNA-494-3p Exacerbates Renal Epithelial Cell Dysfunction by Targeting SOCS6 under High Glucose Treatment.miRNA-494-3p 通过靶向 SOCS6 在高糖处理下加剧肾上皮细胞功能障碍。
Kidney Blood Press Res. 2022;47(4):247-255. doi: 10.1159/000521647. Epub 2022 Jan 17.
10
MiRNA-133a-3p Attenuates Renal Tubular Epithelial Cell Injury via Targeting MALM1 and Suppressing the Notch Signaling Pathway in Diabetic Nephropathy.微小RNA-133a-3p通过靶向MALM1并抑制糖尿病肾病中的Notch信号通路减轻肾小管上皮细胞损伤。
Cell Biochem Biophys. 2024 Sep;82(3):2401-2411. doi: 10.1007/s12013-024-01351-4. Epub 2024 Jun 15.

引用本文的文献

1
Inflammation-related lncRNAs in the regulation of kidney injuries; special emphasis on novel lncRNA-based delivery platforms.炎症相关长链非编码RNA在肾脏损伤调节中的作用;特别强调基于新型长链非编码RNA的递送平台。
Naunyn Schmiedebergs Arch Pharmacol. 2025 Sep 1. doi: 10.1007/s00210-025-04516-x.
2
Long non-coding RNA : A crucial factor in fibrotic diseases.长链非编码RNA:纤维化疾病中的关键因素。
Mol Ther Nucleic Acids. 2025 Jul 17;36(3):102630. doi: 10.1016/j.omtn.2025.102630. eCollection 2025 Sep 9.
3
Curcumin alleviates renal fibrosis in chronic kidney disease by targeting the circ_0008925-related pathway.

本文引用的文献

1
Metabolic reprogramming by N-acetyl-seryl-aspartyl-lysyl-proline protects against diabetic kidney disease.N-乙酰丝氨酰-天冬氨酰-赖氨酰-脯氨酸介导的代谢重编程对糖尿病肾病具有保护作用。
Br J Pharmacol. 2020 Aug;177(16):3691-3711. doi: 10.1111/bph.15087. Epub 2020 Jun 22.
2
Renal protective effects of empagliflozin via inhibition of EMT and aberrant glycolysis in proximal tubules.恩格列净通过抑制近端肾小管 EMT 和异常糖酵解发挥肾脏保护作用。
JCI Insight. 2020 Mar 26;5(6):129034. doi: 10.1172/jci.insight.129034.
3
PLXNC1 Enhances Carcinogenesis Through Transcriptional Activation of IL6ST in Gastric Cancer.
姜黄素通过靶向circ_0008925相关途径减轻慢性肾脏病中的肾纤维化。
Ren Fail. 2025 Dec;47(1):2444393. doi: 10.1080/0886022X.2024.2444393. Epub 2025 Mar 4.
4
LncRNA evf-2 Exacerbates Podocyte Injury in Diabetic Nephropathy by Inducing Cell Cycle Re-entry and Inflammation Through Distinct Mechanisms Triggered by hnRNPU.长链非编码RNA evf-2通过hnRNPU触发的不同机制诱导细胞周期重新进入和炎症反应,从而加剧糖尿病肾病中的足细胞损伤。
Adv Sci (Weinh). 2024 Dec;11(47):e2406532. doi: 10.1002/advs.202406532. Epub 2024 Oct 29.
5
β-Sitosterol Mitigates Apoptosis, Oxidative Stress and Inflammatory Response by Inactivating TLR4/NF-кB Pathway in Cell Models of Diabetic Nephropathy.β-谷甾醇通过使糖尿病肾病细胞模型中的TLR4/NF-κB信号通路失活减轻细胞凋亡、氧化应激和炎症反应。
Cell Biochem Biophys. 2025 Mar;83(1):1249-1262. doi: 10.1007/s12013-024-01559-4. Epub 2024 Oct 19.
6
Schistosoma japonicum infection-mediated downregulation of lncRNA Malat1 contributes to schistosomiasis hepatic fibrosis by the Malat1/miR-96/Smad7 pathway.日本血吸虫感染介导的长链非编码 RNA Malat1 下调通过 Malat1/miR-96/Smad7 通路促进血吸虫病肝纤维化。
Parasit Vectors. 2024 Oct 3;17(1):413. doi: 10.1186/s13071-024-06499-9.
7
LncRNA MALAT1 Knockdown Alleviates Fibrogenic Response in Human Endometrial Stromal Cells Via the miR-22-3p/TGFβR1/Smad2/3 Pathway.长链非编码 RNA MALAT1 通过 miR-22-3p/TGFβR1/Smad2/3 通路减轻人子宫内膜基质细胞的纤维化反应。
Cell Biochem Biophys. 2024 Dec;82(4):3573-3584. doi: 10.1007/s12013-024-01445-z. Epub 2024 Aug 17.
8
Efficacy of stem cells versus microvesicles in ameliorating chronic renal injury in rats (histological and biochemical study).干细胞与微囊泡改善大鼠慢性肾损伤的疗效(组织学和生化研究)。
Sci Rep. 2024 Jul 18;14(1):16589. doi: 10.1038/s41598-024-66299-0.
9
Research Progress of Pyroptosis in Diabetic Kidney Disease.糖尿病肾病中细胞焦亡的研究进展。
Int J Mol Sci. 2024 Jun 28;25(13):7130. doi: 10.3390/ijms25137130.
10
STAT3-induced upregulation of lncRNA TTN-AS1 aggravates podocyte injury in diabetic nephropathy by promoting oxidative stress.信号转导和转录激活因子3(STAT3)诱导的长链非编码RNA TTN-AS1上调通过促进氧化应激加重糖尿病肾病中的足细胞损伤。
Toxicol Res (Camb). 2024 May 31;13(3):tfae079. doi: 10.1093/toxres/tfae079. eCollection 2024 Jun.
PLXNC1通过转录激活白细胞介素6信号转导子(IL6ST)促进胃癌发生。
Front Oncol. 2020 Feb 4;10:33. doi: 10.3389/fonc.2020.00033. eCollection 2020.
4
Inhibition of Angiotensin-Converting Enzyme Ameliorates Renal Fibrosis by Mitigating DPP-4 Level and Restoring Antifibrotic MicroRNAs.血管紧张素转化酶抑制剂通过减轻 DPP-4 水平和恢复抗纤维化 microRNAs 来减轻肾脏纤维化。
Genes (Basel). 2020 Feb 18;11(2):211. doi: 10.3390/genes11020211.
5
Long noncoding RNA GAS5 inhibits cell proliferation and fibrosis in diabetic nephropathy by sponging miR-221 and modulating SIRT1 expression.长链非编码RNA GAS5通过吸附miR-221和调节SIRT1表达来抑制糖尿病肾病中的细胞增殖和纤维化。
Aging (Albany NY). 2019 Oct 20;11(20):8745-8759. doi: 10.18632/aging.102249.
6
lncRNA NR_038323 Suppresses Renal Fibrosis in Diabetic Nephropathy by Targeting the miR-324-3p/DUSP1 Axis.长链非编码RNA NR_038323通过靶向miR-324-3p/DUSP1轴抑制糖尿病肾病中的肾纤维化。
Mol Ther Nucleic Acids. 2019 Sep 6;17:741-753. doi: 10.1016/j.omtn.2019.07.007. Epub 2019 Jul 23.
7
More than just an enzyme: Dipeptidyl peptidase-4 (DPP-4) and its association with diabetic kidney remodelling.不仅仅是一种酶:二肽基肽酶-4(DPP-4)及其与糖尿病肾病重塑的关联。
Pharmacol Res. 2019 Sep;147:104391. doi: 10.1016/j.phrs.2019.104391. Epub 2019 Aug 8.
8
MiR-223-3p Alleviates Vascular Endothelial Injury by Targeting IL6ST in Kawasaki Disease.微小RNA-223-3p通过靶向白细胞介素6信号转导子减轻川崎病中的血管内皮损伤。
Front Pediatr. 2019 Jul 24;7:288. doi: 10.3389/fped.2019.00288. eCollection 2019.
9
Dapagliflozin Attenuates Renal Tubulointerstitial Fibrosis Associated With Type 1 Diabetes by Regulating STAT1/TGFβ1 Signaling.达格列净通过调节STAT1/TGFβ1信号通路减轻1型糖尿病相关的肾小管间质纤维化
Front Endocrinol (Lausanne). 2019 Jul 3;10:441. doi: 10.3389/fendo.2019.00441. eCollection 2019.
10
Long noncoding RNA: an emerging player in diabetes and diabetic kidney disease.长链非编码 RNA:在糖尿病和糖尿病肾病中的新兴角色。
Clin Sci (Lond). 2019 Jun 20;133(12):1321-1339. doi: 10.1042/CS20190372. Print 2019 Jun 28.