Suppr超能文献

伪人参皂苷F11通过AMPK-mTOR信号通路促进TFEB核转位来增强随意型皮瓣的活力。

Pseudoginsenoside F11 Enhances the Viability of Random-Pattern Skin Flaps by Promoting TFEB Nuclear Translocation Through AMPK-mTOR Signal Pathway.

作者信息

Zhou Feiya, Zhang Xian, Jiang Liangfu, Li Shi, Chen Yiheng, Wu Jianbin

机构信息

Department of Orthopaedics, The Second Affiliated Hospital and Yuying Children's Hospital of Wenzhou Medical University, Wenzhou, China.

The Second Clinical Medical College of Wenzhou Medical University, Wenzhou, China.

出版信息

Front Pharmacol. 2021 Apr 29;12:667524. doi: 10.3389/fphar.2021.667524. eCollection 2021.

Abstract

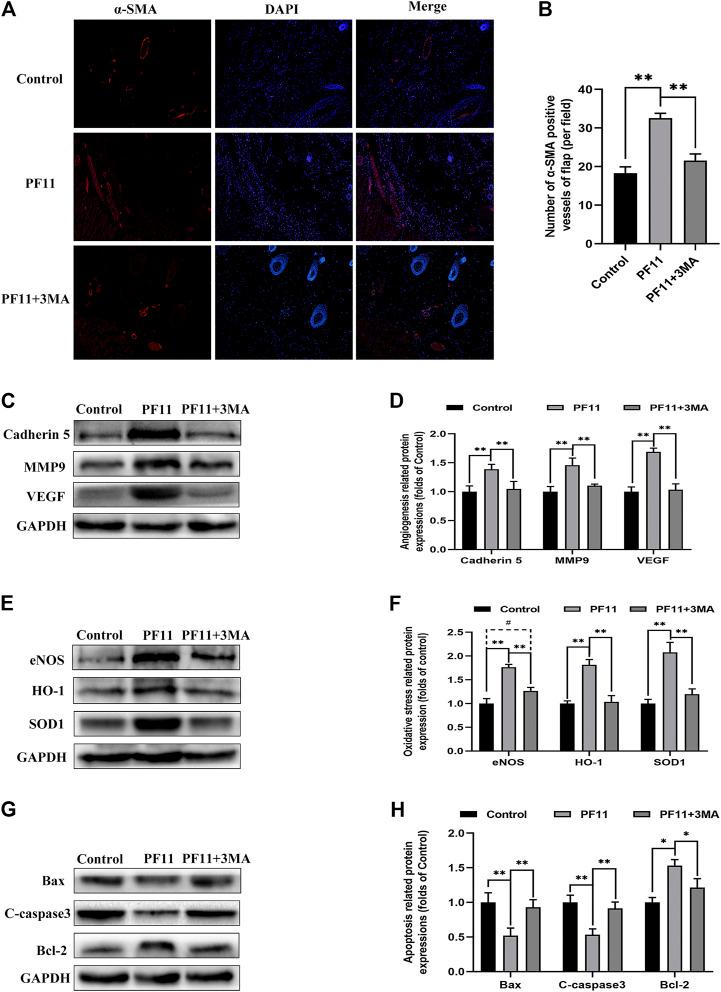
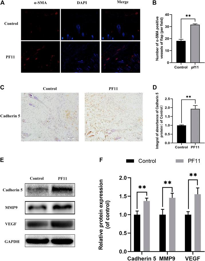
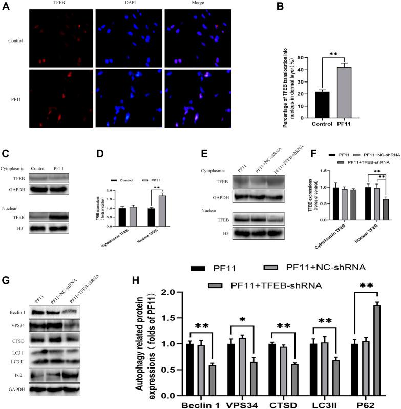
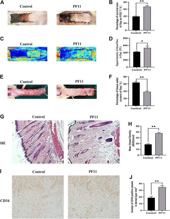
Random-pattern skin flap is widely used in tissue reconstruction. However, necrosis occurring in the distal part of the flap limits its clinical application to some extent. Activation of autophagy has been considered as an effective approach to enhance the survival of skin flaps. Pseudoginsenoside F11 (PF11), an ocotillol-type saponin, is an important component of Panax quinquefolium which has been shown to confer protection against cerebral ischemia and alleviate oxidative stress. However, it is currently unknown whether PF11 induces autophagy to improve the survival of skin flaps. In this study, we investigated the effects of PF11 on blood flow and tissue edema. The results of histological examination and western blotting showed that PF11 enhanced angiogenesis, alleviated apoptosis and oxidative stress, thereby improving the survival of the flap. Further experiments showed that PF11 promoted nuclear translocation of TFEB and by regulating the phosphorylation of AMPK. In summary, this study demonstrates that PF11 activates autophagy through the AMPK-TFEB signal pathway in skin flaps and it could be a promising strategy for enhancing flap viability.

摘要

随意型皮瓣在组织重建中被广泛应用。然而,皮瓣远端发生的坏死在一定程度上限制了其临床应用。自噬的激活被认为是提高皮瓣存活率的有效方法。伪人参皂苷F11(PF11)是一种奥克梯隆型皂苷,是西洋参的重要成分,已被证明具有抗脑缺血保护作用并减轻氧化应激。然而,目前尚不清楚PF11是否通过诱导自噬来提高皮瓣存活率。在本研究中,我们研究了PF11对血流和组织水肿的影响。组织学检查和蛋白质印迹结果表明,PF11可促进血管生成,减轻细胞凋亡和氧化应激,从而提高皮瓣存活率。进一步实验表明,PF11通过调节AMPK的磷酸化促进TFEB的核转位。总之,本研究表明PF11通过AMPK-TFEB信号通路激活皮瓣中的自噬,这可能是提高皮瓣活力的一种有前景的策略。

https://cdn.ncbi.nlm.nih.gov/pmc/blobs/04d8/8116945/65f71d07ebf0/fphar-12-667524-g001.jpg

文献检索

告别复杂PubMed语法,用中文像聊天一样搜索,搜遍4000万医学文献。AI智能推荐,让科研检索更轻松。

立即免费搜索

文件翻译

保留排版,准确专业,支持PDF/Word/PPT等文件格式,支持 12+语言互译。

免费翻译文档

深度研究

AI帮你快速写综述,25分钟生成高质量综述,智能提取关键信息,辅助科研写作。

立即免费体验