Suppr超能文献

锌指环蛋白1介导表皮生长因子受体的泛素化,以控制受体的溶酶体运输和降解。

ZNRF1 Mediates Epidermal Growth Factor Receptor Ubiquitination to Control Receptor Lysosomal Trafficking and Degradation.

作者信息

Shen Chia-Hsing, Chou Chih-Chang, Lai Ting-Yu, Hsu Jer-En, Lin You-Sheng, Liu Huai-Yu, Chen Yan-Kai, Ho I-Lin, Hsu Pang-Hung, Chuang Tsung-Hsien, Lee Chih-Yuan, Hsu Li-Chung

机构信息

Institute of Molecular Medicine, National Taiwan University, Taipei, Taiwan.

Department of Bioscience and Biotechnology, National Taiwan Ocean University, Keelung City, Taiwan.

出版信息

Front Cell Dev Biol. 2021 Apr 29;9:642625. doi: 10.3389/fcell.2021.642625. eCollection 2021.

Abstract

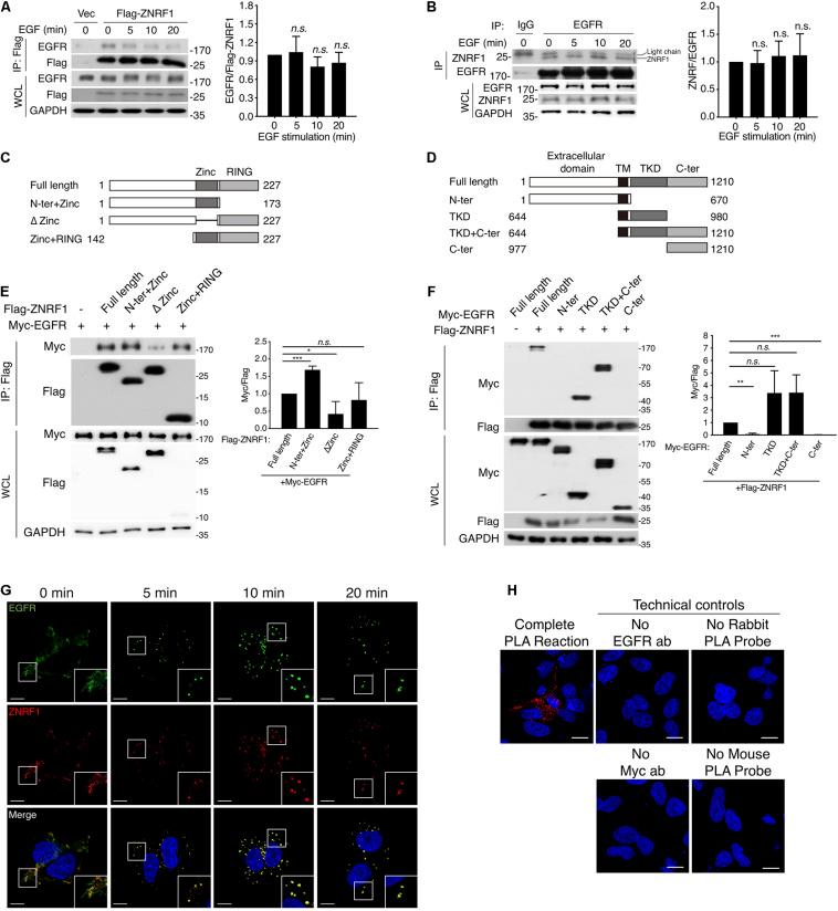
Activation of the epidermal growth factor receptor (EGFR) is crucial for development, tissue homeostasis, and immunity. Dysregulation of EGFR signaling is associated with numerous diseases. EGFR ubiquitination and endosomal trafficking are key events that regulate the termination of EGFR signaling, but their underlying mechanisms remain obscure. Here, we reveal that ZNRF1, an E3 ubiquitin ligase, controls ligand-induced EGFR signaling via mediating receptor ubiquitination. Deletion of ZNRF1 inhibits endosome-to-lysosome sorting of EGFR, resulting in delayed receptor degradation and prolonged downstream signaling. We further demonstrate that ZNRF1 and Casitas B-lineage lymphoma (CBL), another E3 ubiquitin ligase responsible for EGFR ubiquitination, mediate ubiquitination at distinct lysine residues on EGFR. Furthermore, loss of ZNRF1 results in increased susceptibility to herpes simplex virus 1 (HSV-1) infection due to enhanced EGFR-dependent viral entry. Our findings identify ZNRF1 as a novel regulator of EGFR signaling, which together with CBL controls ligand-induced EGFR ubiquitination and lysosomal trafficking.

摘要

表皮生长因子受体(EGFR)的激活对于发育、组织稳态和免疫至关重要。EGFR信号失调与多种疾病相关。EGFR泛素化和内体运输是调节EGFR信号终止的关键事件,但其潜在机制仍不清楚。在这里,我们揭示了E3泛素连接酶ZNRF1通过介导受体泛素化来控制配体诱导的EGFR信号。ZNRF1的缺失抑制了EGFR从内体到溶酶体的分选,导致受体降解延迟和下游信号延长。我们进一步证明,ZNRF1和另一种负责EGFR泛素化的E3泛素连接酶Casitas B系淋巴瘤(CBL)在EGFR上不同的赖氨酸残基处介导泛素化。此外,由于增强的EGFR依赖性病毒进入,ZNRF1的缺失导致对单纯疱疹病毒1(HSV-1)感染的易感性增加。我们的研究结果确定ZNRF1是EGFR信号的一种新型调节因子,它与CBL一起控制配体诱导的EGFR泛素化和溶酶体运输。

https://cdn.ncbi.nlm.nih.gov/pmc/blobs/a69d/8118649/78e7f28549fa/fcell-09-642625-g001.jpg

文献检索

告别复杂PubMed语法,用中文像聊天一样搜索,搜遍4000万医学文献。AI智能推荐,让科研检索更轻松。

立即免费搜索

文件翻译

保留排版,准确专业,支持PDF/Word/PPT等文件格式,支持 12+语言互译。

免费翻译文档

深度研究

AI帮你快速写综述,25分钟生成高质量综述,智能提取关键信息,辅助科研写作。

立即免费体验