Suppr超能文献

多梳因子PHF19调控慢性粒细胞白血病细胞向红系途径的细胞生长和分化。

Polycomb Factor PHF19 Controls Cell Growth and Differentiation Toward Erythroid Pathway in Chronic Myeloid Leukemia Cells.

作者信息

García-Montolio Marc, Ballaré Cecilia, Blanco Enrique, Gutiérrez Arantxa, Aranda Sergi, Gómez Antonio, Kok Chung H, Yeung David T, Hughes Timothy P, Vizán Pedro, Di Croce Luciano

机构信息

Epigenetics Events in Cancer Laboratory, Centre for Genomic Regulation (CRG), Barcelona Institute of Science and Technology, Barcelona, Spain.

Rheumatology Department, Rheumatology Research Group, Vall d'Hebron Research Institute, Barcelona, Spain.

出版信息

Front Cell Dev Biol. 2021 Apr 29;9:655201. doi: 10.3389/fcell.2021.655201. eCollection 2021.

Abstract

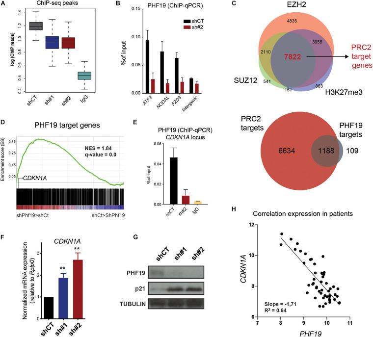
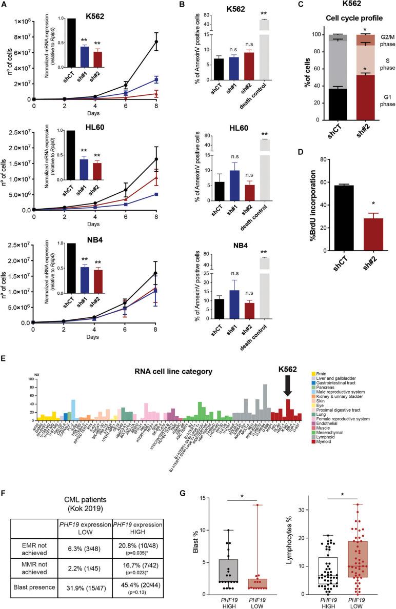
Polycomb group (PcG) of proteins are a group of highly conserved epigenetic regulators involved in many biological functions, such as embryonic development, cell proliferation, and adult stem cell determination. PHD finger protein 19 (PHF19) is an associated factor of Polycomb repressor complex 2 (PRC2), often upregulated in human cancers. In particular, myeloid leukemia cell lines show increased levels of PHF19, yet little is known about its function. Here, we have characterized the role of PHF19 in myeloid leukemia cells. We demonstrated that PHF19 depletion decreases cell proliferation and promotes chronic myeloid leukemia (CML) differentiation. Mechanistically, we have shown how PHF19 regulates the proliferation of CML through a direct regulation of the cell cycle inhibitor p21. Furthermore, we observed that MTF2, a PHF19 homolog, partially compensates for PHF19 depletion in a subset of target genes, instructing specific erythroid differentiation. Taken together, our results show that PHF19 is a key transcriptional regulator for cell fate determination and could be a potential therapeutic target for myeloid leukemia treatment.

摘要

多梳蛋白家族(PcG)是一类高度保守的表观遗传调节因子,参与许多生物学功能,如胚胎发育、细胞增殖和成年干细胞的决定。PHD指蛋白19(PHF19)是多梳抑制复合物2(PRC2)的相关因子,在人类癌症中常上调。特别是,髓系白血病细胞系中PHF19水平升高,但其功能知之甚少。在这里,我们已经阐明了PHF19在髓系白血病细胞中的作用。我们证明,PHF19的缺失会降低细胞增殖并促进慢性髓系白血病(CML)分化。从机制上讲,我们已经展示了PHF19如何通过直接调节细胞周期抑制剂p21来调节CML的增殖。此外,我们观察到MTF2,一种PHF19的同源物,在一部分靶基因中部分补偿了PHF19的缺失,指导特定的红系分化。综上所述,我们的结果表明,PHF19是细胞命运决定的关键转录调节因子,可能是髓系白血病治疗的潜在靶点。

https://cdn.ncbi.nlm.nih.gov/pmc/blobs/607d/8116664/c8cdfb5349fb/fcell-09-655201-g001.jpg

文献检索

告别复杂PubMed语法,用中文像聊天一样搜索,搜遍4000万医学文献。AI智能推荐,让科研检索更轻松。

立即免费搜索

文件翻译

保留排版,准确专业,支持PDF/Word/PPT等文件格式,支持 12+语言互译。

免费翻译文档

深度研究

AI帮你快速写综述,25分钟生成高质量综述,智能提取关键信息,辅助科研写作。

立即免费体验