• 文献检索
  • 文档翻译
  • 深度研究
  • 学术资讯
  • Suppr Zotero 插件Zotero 插件
  • 邀请有礼
  • 套餐&价格
  • 历史记录
应用&插件
Suppr Zotero 插件Zotero 插件浏览器插件Mac 客户端Windows 客户端微信小程序
定价
高级版会员购买积分包购买API积分包
服务
文献检索文档翻译深度研究API 文档MCP 服务
关于我们
关于 Suppr公司介绍联系我们用户协议隐私条款
关注我们

Suppr 超能文献

核心技术专利:CN118964589B侵权必究
粤ICP备2023148730 号-1Suppr @ 2026

文献检索

告别复杂PubMed语法,用中文像聊天一样搜索,搜遍4000万医学文献。AI智能推荐,让科研检索更轻松。

立即免费搜索

文件翻译

保留排版,准确专业,支持PDF/Word/PPT等文件格式,支持 12+语言互译。

免费翻译文档

深度研究

AI帮你快速写综述,25分钟生成高质量综述,智能提取关键信息,辅助科研写作。

立即免费体验

高频视觉刺激引发用于视觉诱发相位重置的伽马振荡并提高空间视敏度。

High-Frequency Visual Stimulation Primes Gamma Oscillations for Visually Evoked Phase Reset and Enhances Spatial Acuity.

作者信息

Lantz Crystal L, Quinlan Elizabeth M

机构信息

Department of Biology, University of Maryland, College Park, MD 20742, USA.

出版信息

Cereb Cortex Commun. 2021 Mar 3;2(2):tgab016. doi: 10.1093/texcom/tgab016. eCollection 2021.

DOI:10.1093/texcom/tgab016
PMID:33997786
原文链接:https://pmc.ncbi.nlm.nih.gov/articles/PMC8110461/
Abstract

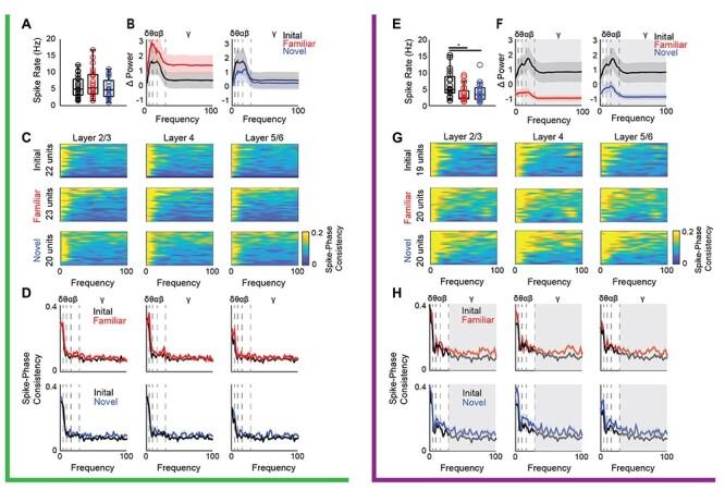
The temporal frequency of sensory stimulation is a decisive factor in the plasticity of perceptual detection thresholds. However, surprisingly little is known about how distinct temporal parameters of sensory input differentially recruit activity of neuronal circuits in sensory cortices. Here we demonstrate that brief repetitive visual stimulation induces long-term plasticity of visual responses revealed 24 h after stimulation and that the location and generalization of visual response plasticity is determined by the temporal frequency of the visual stimulation. Brief repetitive low-frequency stimulation (2 Hz) is sufficient to induce a visual response potentiation that is expressed exclusively in visual cortex layer 4 and in response to a familiar stimulus. In contrast, brief, repetitive high-frequency stimulation (HFS, 20 Hz) is sufficient to induce a visual response potentiation that is expressed in all cortical layers and transfers to novel stimuli. HFS induces a long-term suppression of the activity of fast-spiking interneurons and primes ongoing gamma oscillatory rhythms for phase reset by subsequent visual stimulation. This novel form of generalized visual response enhancement induced by HFS is paralleled by an increase in visual acuity, measured as improved performance in a visual detection task.

摘要

感觉刺激的时间频率是感知检测阈值可塑性的决定性因素。然而,令人惊讶的是,对于感觉输入的不同时间参数如何不同地募集感觉皮层中神经回路的活动,我们知之甚少。在这里,我们证明短暂的重复视觉刺激会诱导刺激后24小时出现的视觉反应的长期可塑性,并且视觉反应可塑性的位置和泛化由视觉刺激的时间频率决定。短暂的重复低频刺激(2赫兹)足以诱导仅在视觉皮层第4层表达且针对熟悉刺激的视觉反应增强。相比之下,短暂的重复高频刺激(HFS,20赫兹)足以诱导在所有皮层层表达并转移到新刺激的视觉反应增强。HFS诱导快速发放中间神经元活动的长期抑制,并使正在进行的伽马振荡节律为随后的视觉刺激引发的相位重置做好准备。由HFS诱导的这种新型广义视觉反应增强与视力提高并行,视力提高通过视觉检测任务中的表现改善来衡量。

https://cdn.ncbi.nlm.nih.gov/pmc/blobs/855a/8152847/5b81d8e01b2b/tgab016f7.jpg
https://cdn.ncbi.nlm.nih.gov/pmc/blobs/855a/8152847/7a75b9c02a4b/tgab016f1.jpg
https://cdn.ncbi.nlm.nih.gov/pmc/blobs/855a/8152847/0df7c6d9eec2/tgab016f2.jpg
https://cdn.ncbi.nlm.nih.gov/pmc/blobs/855a/8152847/25e66f0c8da8/tgab016f3.jpg
https://cdn.ncbi.nlm.nih.gov/pmc/blobs/855a/8152847/f0ad7f871bad/tgab016f4.jpg
https://cdn.ncbi.nlm.nih.gov/pmc/blobs/855a/8152847/d46ad783fbe6/tgab016f5.jpg
https://cdn.ncbi.nlm.nih.gov/pmc/blobs/855a/8152847/916819a5b987/tgab016f6.jpg
https://cdn.ncbi.nlm.nih.gov/pmc/blobs/855a/8152847/5b81d8e01b2b/tgab016f7.jpg
https://cdn.ncbi.nlm.nih.gov/pmc/blobs/855a/8152847/7a75b9c02a4b/tgab016f1.jpg
https://cdn.ncbi.nlm.nih.gov/pmc/blobs/855a/8152847/0df7c6d9eec2/tgab016f2.jpg
https://cdn.ncbi.nlm.nih.gov/pmc/blobs/855a/8152847/25e66f0c8da8/tgab016f3.jpg
https://cdn.ncbi.nlm.nih.gov/pmc/blobs/855a/8152847/f0ad7f871bad/tgab016f4.jpg
https://cdn.ncbi.nlm.nih.gov/pmc/blobs/855a/8152847/d46ad783fbe6/tgab016f5.jpg
https://cdn.ncbi.nlm.nih.gov/pmc/blobs/855a/8152847/916819a5b987/tgab016f6.jpg
https://cdn.ncbi.nlm.nih.gov/pmc/blobs/855a/8152847/5b81d8e01b2b/tgab016f7.jpg

相似文献

1
High-Frequency Visual Stimulation Primes Gamma Oscillations for Visually Evoked Phase Reset and Enhances Spatial Acuity.高频视觉刺激引发用于视觉诱发相位重置的伽马振荡并提高空间视敏度。
Cereb Cortex Commun. 2021 Mar 3;2(2):tgab016. doi: 10.1093/texcom/tgab016. eCollection 2021.
2
Entrainment of somatosensory beta and gamma oscillations accompany improvement in tactile acuity after periodic and aperiodic repetitive sensory stimulation.周期性和非周期性重复感觉刺激后,体感β和γ振荡的夹带伴随触觉锐度的改善。
Int J Psychophysiol. 2022 Jul;177:11-26. doi: 10.1016/j.ijpsycho.2022.04.007. Epub 2022 Apr 11.
3
Synaptic origin and stimulus dependency of neuronal oscillatory activity in the primary visual cortex of the cat.猫初级视觉皮层中神经元振荡活动的突触起源和刺激依赖性
J Physiol. 1997 May 1;500 ( Pt 3)(Pt 3):751-74. doi: 10.1113/jphysiol.1997.sp022056.
4
Rapidly repeated visual stimulation induces long-term potentiation of VEPs and increased content of membrane AMPA and NMDA receptors in the V1 cortex of cats.快速重复的视觉刺激可诱导猫的视皮层诱发电位的长期增强,并增加初级视皮层中膜型AMPA和NMDA受体的含量。
Front Neurosci. 2024 May 20;18:1386801. doi: 10.3389/fnins.2024.1386801. eCollection 2024.
5
Reduced visual cortical plasticity in autism spectrum disorder.自闭症谱系障碍患者的视觉皮质可塑性降低。
Brain Res Bull. 2021 May;170:11-21. doi: 10.1016/j.brainresbull.2021.01.019. Epub 2021 Feb 2.
6
Impaired visual cortical plasticity in schizophrenia.精神分裂症患者的视觉皮层可塑性受损。
Biol Psychiatry. 2012 Mar 15;71(6):512-20. doi: 10.1016/j.biopsych.2012.01.013.
7
Oscillations in Spontaneous and Visually Evoked Neuronal Activity in the Superficial Layers of the Cat's Superior Colliculus.猫上丘表层自发及视觉诱发神经元活动的振荡
Front Syst Neurosci. 2018 Dec 3;12:60. doi: 10.3389/fnsys.2018.00060. eCollection 2018.
8
20 Hz Steady-State Response in Somatosensory Cortex During Induction of Tactile Perceptual Learning Through LTP-Like Sensory Stimulation.通过类长时程增强感觉刺激诱导触觉感知学习期间体感皮层的20赫兹稳态反应。
Front Hum Neurosci. 2020 Jun 30;14:257. doi: 10.3389/fnhum.2020.00257. eCollection 2020.
9
Stimulus-dependent gamma (30-50 Hz) oscillations in simple and complex fast rhythmic bursting cells in primary visual cortex.初级视皮层中简单和复杂快速节律性爆发细胞的刺激依赖性γ(30 - 50赫兹)振荡。
J Neurosci. 2005 Jun 1;25(22):5339-50. doi: 10.1523/JNEUROSCI.0374-05.2005.
10
Fast gamma oscillations in areas MT and MST occur during visual stimulation, but not during visually guided manual tracking.MT区和MST区的快速伽马振荡在视觉刺激期间出现,但在视觉引导的手动跟踪期间不出现。
Exp Brain Res. 2002 Dec;147(3):360-73. doi: 10.1007/s00221-002-1252-0. Epub 2002 Oct 10.

引用本文的文献

1
Rapid and cumulative adult plasticity in the mouse visual cortex.小鼠视觉皮层中快速且累积的成年可塑性
Front Neural Circuits. 2025 Feb 28;19:1537305. doi: 10.3389/fncir.2025.1537305. eCollection 2025.
2
Unveiling Visual Physiology and Steady-State Evoked Potentials using Low-Cost and Transferable Electroencephalography for Evaluating Neuronal Activation.利用低成本且可转移的脑电图揭示视觉生理学和稳态诱发电位以评估神经元激活
Int J Psychol Res (Medellin). 2024 Aug 1;17(2):25-35. doi: 10.21500/20112084.7299. eCollection 2024 Jul-Dec.
3
Chronic Monocular Deprivation Reveals MMP9-Dependent and -Independent Aspects of Murine Visual System Plasticity.

本文引用的文献

1
20 Hz Steady-State Response in Somatosensory Cortex During Induction of Tactile Perceptual Learning Through LTP-Like Sensory Stimulation.通过类长时程增强感觉刺激诱导触觉感知学习期间体感皮层的20赫兹稳态反应。
Front Hum Neurosci. 2020 Jun 30;14:257. doi: 10.3389/fnhum.2020.00257. eCollection 2020.
2
The role of Hebbian learning in human perception: a methodological and theoretical review of the human Visual Long-Term Potentiation paradigm.赫布学习在人类感知中的作用:对人类视觉长期增强范式的方法学与理论综述
Neurosci Biobehav Rev. 2020 Aug;115:220-237. doi: 10.1016/j.neubiorev.2020.03.013. Epub 2020 Jun 18.
3
慢性单眼剥夺揭示了 MMP9 依赖和不依赖的小鼠视觉系统可塑性方面。
Int J Mol Sci. 2022 Feb 23;23(5):2438. doi: 10.3390/ijms23052438.
Visual Experience-Dependent Oscillations and Underlying Circuit Connectivity Changes Are Impaired in Fmr1 KO Mice.
Fmr1 KO 小鼠的视觉经验依赖性振荡和潜在的环路连接性变化受损。
Cell Rep. 2020 Apr 7;31(1):107486. doi: 10.1016/j.celrep.2020.03.050.
4
Older Adults Exhibit Greater Visual Cortex Inhibition and Reduced Visual Cortex Plasticity Compared to Younger Adults.与年轻人相比,老年人表现出更大的视觉皮层抑制和更低的视觉皮层可塑性。
Front Neurosci. 2019 Jun 12;13:607. doi: 10.3389/fnins.2019.00607. eCollection 2019.
5
Spontaneous behaviors drive multidimensional, brainwide activity.自发性行为驱动多维全脑活动。
Science. 2019 Apr 19;364(6437):255. doi: 10.1126/science.aav7893. Epub 2019 Apr 18.
6
Somatosensory alpha oscillations gate perceptual learning efficiency.躯体感觉α振荡门控知觉学习效率。
Nat Commun. 2019 Jan 16;10(1):263. doi: 10.1038/s41467-018-08012-0.
7
The effect of LTP- and LTD-like visual stimulation on modulation of human orientation discrimination.LTP 和 LTD 样视觉刺激对人类方向辨别调制的影响。
Sci Rep. 2018 Nov 1;8(1):16156. doi: 10.1038/s41598-018-34276-z.
8
A Dynamic Interplay within the Frontoparietal Network Underlies Rhythmic Spatial Attention.额顶网络内的动态相互作用是节律性空间注意的基础。
Neuron. 2018 Aug 22;99(4):842-853.e8. doi: 10.1016/j.neuron.2018.07.038.
9
Oscillatory Encoding of Visual Stimulus Familiarity.视觉刺激熟悉度的振荡编码。
J Neurosci. 2018 Jul 4;38(27):6223-6240. doi: 10.1523/JNEUROSCI.3646-17.2018. Epub 2018 Jun 18.
10
Two distinct mechanisms for experience-dependent homeostasis.经验依赖型稳态的两种不同机制。
Nat Neurosci. 2018 Jun;21(6):843-850. doi: 10.1038/s41593-018-0150-0. Epub 2018 May 14.