Department of Anesthesia, Kyoto University Hospital, Kyoto, Japan.
PLoS One. 2021 May 18;16(5):e0251921. doi: 10.1371/journal.pone.0251921. eCollection 2021.
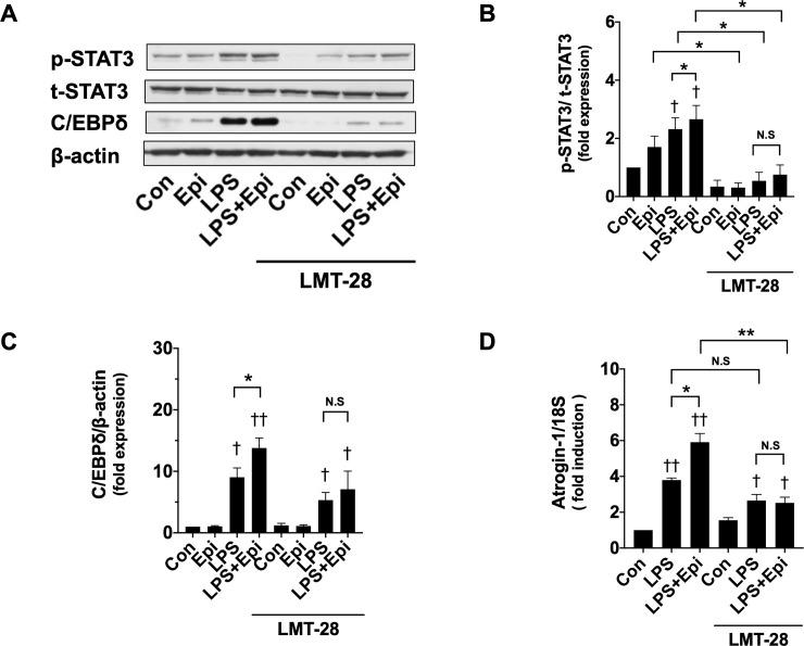
The skeletal muscle mass has been shown to be affected by catecholamines, such as epinephrine (Epi), norepinephrine (NE), and isoproterenol (ISO). On the other hand, lipopolysaccharide (LPS), one of the causative substances of sepsis, induces muscle wasting via toll-like receptors expressed in skeletal muscle. Although catecholamines are frequently administered to critically ill patients, it is still incompletely understood how these drugs affect skeletal muscle during critical illness, including sepsis. Herein, we examined the direct effects of catecholamines on LPS-induced skeletal muscle wasting using the C2C12 myoblast cell line. Muscle wasting induced by catecholamines and/or LPS was analyzed by the use of the differentiated C2C12 myotubes, and its underlying mechanism was explored by immunoblotting analysis, quantitative reverse transcription polymerase chain reaction (qRT-PCR), enzyme-linked immunosorbent assay (ELISA), and the TransAM kit for p-65 NF-κB. Epi augmented myosin heavy chain (MHC) protein loss and reduction of the myotube diameter induced by LPS. LPS induced C/EBPδ protein, Atrogin-1 and inteleukin-6 (IL-6), and these responses were potentiated by Epi. An IL-6 inhibitor, LMT28, suppressed the potentiating effect of Epi on the LPS-induced responses. NF-κB activity was induced by LPS, but was not affected by Epi and recombinant IL-6, and the NF-κB inhibitor, Bay 11-7082, abolished Atrogin-1 mRNA expression induced by LPS with or without Epi. NE and ISO also potentiated LPS-induced IL-6 and Atroign-1 mRNA expression. Carvedilol, a nonselective β-adrenergic receptor antagonist, suppressed the facilitating effects of Epi on the Atrogin-1 mRNA induction by LPS, and abolished the effects of Epi on the MHC protein loss in the presence of LPS. It was concluded that Epi activates the β-adrenergic receptors in C2C12 myotubes and the IL-6-STAT3 pathway, leading to the augmentation of LPS-induced activation of the NF-κB- C/EBPδ-Atrogin-1 pathway and to the exacerbation of myotube wasting.
去甲肾上腺素(NE)和异丙肾上腺素(ISO)等儿茶酚胺已被证明会影响骨骼肌。另一方面,脂多糖(LPS)是败血症的致病物质之一,通过在骨骼肌中表达的 Toll 样受体诱导肌肉消耗。虽然儿茶酚胺经常被给予危重病患者,但人们仍然不完全了解这些药物在包括败血症在内的危重病期间如何影响骨骼肌。在此,我们使用 C2C12 成肌细胞系研究了儿茶酚胺对 LPS 诱导的骨骼肌消耗的直接影响。使用分化的 C2C12 肌管分析儿茶酚胺和/或 LPS 诱导的肌肉消耗,通过免疫印迹分析、定量逆转录聚合酶链反应(qRT-PCR)、酶联免疫吸附测定(ELISA)和 p-65 NF-κB 的 TransAM 试剂盒探索其潜在机制。Epi 增强了 LPS 诱导的肌球蛋白重链(MHC)蛋白丢失和肌管直径减小。LPS 诱导 C/EBPδ 蛋白、Atrogin-1 和白细胞介素-6(IL-6),Epi 增强了这些反应。IL-6 抑制剂 LMT28 抑制了 Epi 对 LPS 诱导反应的增强作用。NF-κB 活性被 LPS 诱导,但不受 Epi 和重组 IL-6 的影响,NF-κB 抑制剂 Bay 11-7082 消除了 LPS 诱导的 Atrogin-1 mRNA 表达,无论是否存在 Epi。NE 和 ISO 也增强了 LPS 诱导的 IL-6 和 Atrogin-1 mRNA 表达。卡维地洛,一种非选择性β-肾上腺素能受体拮抗剂,抑制了 Epi 对 LPS 诱导的 Atrogin-1 mRNA 诱导的促进作用,并消除了 Epi 在 LPS 存在下对 MHC 蛋白丢失的影响。结论是,Epi 在 C2C12 肌管中激活β-肾上腺素能受体和 IL-6-STAT3 途径,导致 LPS 诱导的 NF-κB-C/EBPδ-Atrogin-1 途径激活增强,并加剧肌管消耗。