• 文献检索
  • 文档翻译
  • 深度研究
  • 学术资讯
  • Suppr Zotero 插件Zotero 插件
  • 邀请有礼
  • 套餐&价格
  • 历史记录
应用&插件
Suppr Zotero 插件Zotero 插件浏览器插件Mac 客户端Windows 客户端微信小程序
定价
高级版会员购买积分包购买API积分包
服务
文献检索文档翻译深度研究API 文档MCP 服务
关于我们
关于 Suppr公司介绍联系我们用户协议隐私条款
关注我们

Suppr 超能文献

核心技术专利:CN118964589B侵权必究
粤ICP备2023148730 号-1Suppr @ 2026

文献检索

告别复杂PubMed语法,用中文像聊天一样搜索,搜遍4000万医学文献。AI智能推荐,让科研检索更轻松。

立即免费搜索

文件翻译

保留排版,准确专业,支持PDF/Word/PPT等文件格式,支持 12+语言互译。

免费翻译文档

深度研究

AI帮你快速写综述,25分钟生成高质量综述,智能提取关键信息,辅助科研写作。

立即免费体验

洞穴和远洋环节蠕虫(多毛纲,环节动物门)的形态趋同和适应。

Morphological convergence and adaptation in cave and pelagic scale worms (Polynoidae, Annelida).

机构信息

Department of Invertebrate Zoology, Smithsonian Institution, National Museum of Natural History, P.O. Box 37012, Washington, DC, USA.

Molecular Ecology Group (MEG), Water Research Institute (IRSA), National Research Council of Italy (CNR), Largo Tonolli, 50, Pallanza, Italy.

出版信息

Sci Rep. 2021 May 21;11(1):10718. doi: 10.1038/s41598-021-89459-y.

DOI:10.1038/s41598-021-89459-y
PMID:34021174
原文链接:https://pmc.ncbi.nlm.nih.gov/articles/PMC8139957/
Abstract

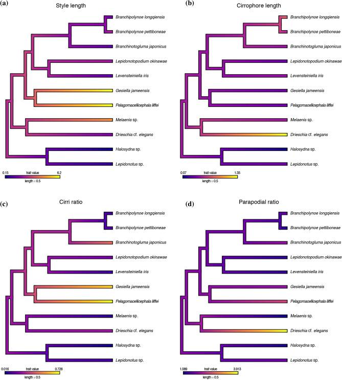
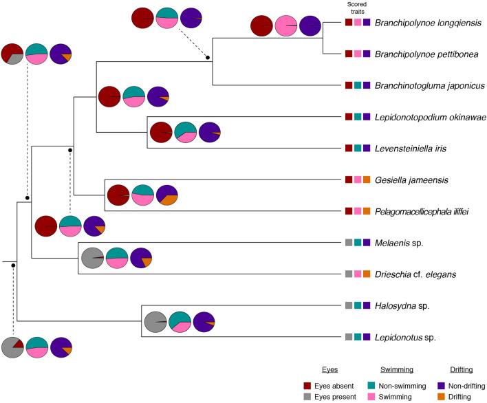
Across Annelida, accessing the water column drives morphological and lifestyle modifications-yet in the primarily "benthic" scale worms, the ecological significance of swimming has largely been ignored. We investigated genetic, morphological and behavioural adaptations associated with swimming across Polynoidae, using mitogenomics and comparative methods. Mitochondrial genomes from cave and pelagic polynoids were highly similar, with non-significant rearrangements only present in cave Gesiella. Gene orders of the new mitogenomes were highly similar to shallow water species, suggestive of an underlying polynoid ground pattern. Being the first phylogenetic analyses to include the holopelagic Drieschia, we recovered this species nested among shallow water terminals, suggesting a shallow water ancestry. Based on these results, our phylogenetic reconstructions showed that swimming evolved independently three times in Polynoidae, involving convergent adaptations in morphology and motility patterns across the deep sea (Branchipolynoe), midwater (Drieschia) and anchialine caves (Pelagomacellicephala and Gesiella). Phylogenetic generalized least-squares (PGLS) analyses showed that holopelagic and anchialine cave species exhibit hypertrophy of the dorsal cirri, yet, these morphological modifications are achieved along different evolutionary pathways, i.e., elongation of the cirrophore versus style. Together, these findings suggest that a water column lifestyle elicits similar morphological adaptations, favouring bodies designed for drifting and sensing.

摘要

在环节动物中,进入水柱会驱动形态和生活方式的改变——然而在主要是“底栖”的环节蠕虫中,游泳的生态意义在很大程度上被忽视了。我们使用线粒体基因组学和比较方法研究了游泳相关的遗传、形态和行为适应性,研究对象为 Polynoidae 科。洞穴和海洋 Polynoidae 的线粒体基因组非常相似,只有洞穴 Gesiella 存在非显著重排。新线粒体基因组的基因顺序与浅海物种高度相似,表明存在潜在的 Polynoid 基本模式。作为首次包括全海洋 Drieschia 的系统发育分析,我们发现该物种嵌套在浅海末端,表明其祖先来自浅海。基于这些结果,我们的系统发育重建表明,游泳在 Polynoidae 中独立进化了三次,涉及深海(Branchipolynoe)、中层水(Drieschia)和潮下带洞穴(Pelagomacellicephala 和 Gesiella)中形态和运动模式的趋同适应。系统发育广义最小二乘法(PGLS)分析表明,全海洋和潮下带洞穴物种的背刚毛肥大,但这些形态学的改变是通过不同的进化途径实现的,即刚毛体的伸长和风格。总之,这些发现表明,水柱生活方式会引发类似的形态适应,有利于设计用于漂流和感知的身体。

https://cdn.ncbi.nlm.nih.gov/pmc/blobs/68ba/8139957/86f03398b13d/41598_2021_89459_Fig4_HTML.jpg
https://cdn.ncbi.nlm.nih.gov/pmc/blobs/68ba/8139957/5009345ab9ba/41598_2021_89459_Fig1_HTML.jpg
https://cdn.ncbi.nlm.nih.gov/pmc/blobs/68ba/8139957/eed0da94cab6/41598_2021_89459_Fig2_HTML.jpg
https://cdn.ncbi.nlm.nih.gov/pmc/blobs/68ba/8139957/2413767b38de/41598_2021_89459_Fig3_HTML.jpg
https://cdn.ncbi.nlm.nih.gov/pmc/blobs/68ba/8139957/86f03398b13d/41598_2021_89459_Fig4_HTML.jpg
https://cdn.ncbi.nlm.nih.gov/pmc/blobs/68ba/8139957/5009345ab9ba/41598_2021_89459_Fig1_HTML.jpg
https://cdn.ncbi.nlm.nih.gov/pmc/blobs/68ba/8139957/eed0da94cab6/41598_2021_89459_Fig2_HTML.jpg
https://cdn.ncbi.nlm.nih.gov/pmc/blobs/68ba/8139957/2413767b38de/41598_2021_89459_Fig3_HTML.jpg
https://cdn.ncbi.nlm.nih.gov/pmc/blobs/68ba/8139957/86f03398b13d/41598_2021_89459_Fig4_HTML.jpg

相似文献

1
Morphological convergence and adaptation in cave and pelagic scale worms (Polynoidae, Annelida).洞穴和远洋环节蠕虫(多毛纲,环节动物门)的形态趋同和适应。
Sci Rep. 2021 May 21;11(1):10718. doi: 10.1038/s41598-021-89459-y.
2
A transcriptome-based phylogeny for Polynoidae (Annelida: Aphroditiformia).基于转录组的 Polynoidae(环节动物:Aphroditiformia)系统发育。
Mol Phylogenet Evol. 2023 Aug;185:107811. doi: 10.1016/j.ympev.2023.107811. Epub 2023 May 9.
3
Muscular adaptations in swimming scale worms (Polynoidae, Annelida).游泳多毛纲蠕虫(多鳞虫科,环节动物门)的肌肉适应性
R Soc Open Sci. 2021 Oct 13;8(10):210541. doi: 10.1098/rsos.210541. eCollection 2021 Oct.
4
Genetic spatial structure of an anchialine cave annelid indicates connectivity within - but not between - islands of the Great Bahama Bank.一种穴居线蚓的遗传空间结构表明,大巴哈马浅滩各岛屿内部存在连通性,但各岛屿之间不存在连通性。
Mol Phylogenet Evol. 2017 Apr;109:259-270. doi: 10.1016/j.ympev.2017.01.003. Epub 2017 Jan 6.
5
Phylogeny, evolution and mitochondrial gene order rearrangement in scale worms (Aphroditiformia, Annelida).在石蚕(瓣鳃纲,环节动物)中系统发生、进化和线粒体基因顺序重排。
Mol Phylogenet Evol. 2018 Aug;125:220-231. doi: 10.1016/j.ympev.2018.04.002. Epub 2018 Apr 3.
6
Adaptation and evolution of deep-sea scale worms (Annelida: Polynoidae): insights from transcriptome comparison with a shallow-water species.深海多毛类环节动物(环节动物门:多毛纲)的适应与进化:与浅海物种转录组比较的见解。
Sci Rep. 2017 Apr 11;7:46205. doi: 10.1038/srep46205.
7
Convergent Evolution of Unique Morphological Adaptations to a Subterranean Environment in Cave Millipedes (Diplopoda).洞穴千足虫(倍足纲)对地下环境独特形态适应的趋同进化。
PLoS One. 2017 Feb 8;12(2):e0170717. doi: 10.1371/journal.pone.0170717. eCollection 2017.
8
Mitochondrial OXPHOS genes provides insights into genetics basis of hypoxia adaptation in anchialine cave shrimps.线粒体氧化磷酸化基因揭示了沿岸洞穴虾缺氧适应的遗传基础。
Genes Genomics. 2018 Nov;40(11):1169-1180. doi: 10.1007/s13258-018-0674-4. Epub 2018 Mar 6.
9
Genomic Analysis of a Scale Worm Provides Insights into Its Adaptation to Deep-Sea Hydrothermal Vents.深海热液喷口巨型管蠕虫的基因组分析揭示其适应深海环境的奥秘。
Genome Biol Evol. 2023 Jul 3;15(7). doi: 10.1093/gbe/evad125.
10
Evolution of Single-Domain Globins in Hydrothermal Vent Scale-Worms.热液喷口多毛纲蠕虫中单结构域珠蛋白的进化
J Mol Evol. 2017 Dec;85(5-6):172-187. doi: 10.1007/s00239-017-9815-7. Epub 2017 Nov 1.

引用本文的文献

1
Degenerated vision, altered lipid metabolism, and expanded chemoreceptor repertoires enable Lindaspio polybranchiata to thrive in deep-sea cold seeps.退化的视觉、改变的脂质代谢和扩展的化学感受器库使多枝林达斯皮奥虫能够在深海冷泉中茁壮成长。
BMC Biol. 2025 Jan 13;23(1):13. doi: 10.1186/s12915-025-02112-2.
2
Phylogenetics of Lepidonotopodini (Macellicephalinae, Polynoidae, Annelida) and Comparative Mitogenomics of Shallow-Water vs. Deep-Sea Scaleworms (Aphroditiformia).鳞顶虫科(多鳞虫亚科,多鳞虫科,环节动物门)的系统发育及浅水与深海多鳞虫(叶须虫目)的比较线粒体基因组学
Biology (Basel). 2024 Nov 27;13(12):979. doi: 10.3390/biology13120979.
3

本文引用的文献

1
SequenceMatrix: concatenation software for the fast assembly of multi-gene datasets with character set and codon information.SequenceMatrix:用于快速组装具有字符集和密码子信息的多基因数据集的拼接软件。
Cladistics. 2011 Apr;27(2):171-180. doi: 10.1111/j.1096-0031.2010.00329.x.
2
Phylogeny and systematics of Aphroditiformia.海女虫目的系统发育与分类学
Cladistics. 2018 Jun;34(3):225-259. doi: 10.1111/cla.12202. Epub 2017 Jun 10.
3
Another blow to the conserved gene order in Annelida: Evidence from mitochondrial genomes of the calcareous tubeworm genus Hydroides.
Cryptic diversity patterns of subterranean estuaries.
地下河口的隐存多样性模式。
Proc Biol Sci. 2024 Nov;291(2034):20241483. doi: 10.1098/rspb.2024.1483. Epub 2024 Nov 13.
4
A new genus and species of nudibranch-mimicking Syllidae (Annelida, Polychaeta).一个新的裸鳃目模拟 syllidae(环节动物门多毛纲)的属和种。
Sci Rep. 2024 Jul 29;14(1):17123. doi: 10.1038/s41598-024-66465-4.
5
The complete mitochondrial genome of (Kinberg, 1856) (Annelida: Polynoidae) collected from Jejudo Island, Korea.从韩国济州岛采集的(金伯格,1856年)(环节动物门:多鳞虫科)的完整线粒体基因组。
Mitochondrial DNA B Resour. 2024 Mar 13;9(3):338-341. doi: 10.1080/23802359.2024.2324929. eCollection 2024.
6
A remarkable new deep-sea nereidid (Annelida: Nereididae) with gills.一种具有鳃的奇异新深海磷虾类(环节动物门:磷虾科)。
PLoS One. 2024 Mar 6;19(3):e0297961. doi: 10.1371/journal.pone.0297961. eCollection 2024.
7
Phylomitogenomics elucidates the evolution of symbiosis in Thoracotremata (Decapoda: Cryptochiridae, Pinnotheridae, Varunidae).系统发生基因组学阐明了 Thoracotremata(十足目:Cryptochiridae、Pinnotheridae、Varunidae)共生关系的进化。
PeerJ. 2023 Oct 16;11:e16217. doi: 10.7717/peerj.16217. eCollection 2023.
8
A New (Aphroditiformia: Polynoidae) Scale Worm from the Onnuri Deep-sea Hydrothermal Vent Field, Northern Central Indian Ridge.来自中印度洋海岭北部Onnuri深海热液喷口区的一种新的(多鳞虫目:多鳞虫科)鳞片蠕虫。
Zool Stud. 2022 May 30;61:e21. doi: 10.6620/ZS.2022.61-21. eCollection 2022.
9
Who's who in phylogenetic hypotheses under Magelonidae Cunningham & Ramage, 1888 (Annelida: Polychaeta).1888年坎宁安与拉梅奇所著的《长手沙蚕科(环节动物门:多毛纲)系统发育假说中的生物分类》中的生物分类情况
PeerJ. 2021 Sep 21;9:e11993. doi: 10.7717/peerj.11993. eCollection 2021.
10
Muscular adaptations in swimming scale worms (Polynoidae, Annelida).游泳多毛纲蠕虫(多鳞虫科,环节动物门)的肌肉适应性
R Soc Open Sci. 2021 Oct 13;8(10):210541. doi: 10.1098/rsos.210541. eCollection 2021 Oct.
环节动物保守基因排序再遭打击:来自钙质管蠕虫属 Hydroides 线粒体基因组的证据。
Mol Phylogenet Evol. 2021 Jul;160:107124. doi: 10.1016/j.ympev.2021.107124. Epub 2021 Feb 19.
4
Extensive gene rearrangements in the mitogenomes of congeneric annelid species and insights on the evolutionary history of the genus Ophryotrocha.同属环节动物物种线粒体基因组中的广泛基因重排及对奥弗里奥 troch 属进化历史的见解。
BMC Genomics. 2020 Nov 23;21(1):815. doi: 10.1186/s12864-020-07176-8.
5
The role of suction thrust in the metachronal paddles of swimming invertebrates.抽吸推力在游泳无脊椎动物的协同摆动中的作用。
Sci Rep. 2020 Oct 20;10(1):17790. doi: 10.1038/s41598-020-74745-y.
6
Ultra-black Camouflage in Deep-Sea Fishes.深海鱼类的超黑伪装
Curr Biol. 2020 Sep 7;30(17):3470-3476.e3. doi: 10.1016/j.cub.2020.06.044. Epub 2020 Jul 16.
7
Hungry scale worms: Phylogenetics of (Polynoidae, Annelida), with four new species.饥饿多鳞虫:多鳞虫科(环节动物门)系统发育研究及四个新物种
Zookeys. 2020 May 12;932:27-74. doi: 10.3897/zookeys.932.48532. eCollection 2020.
8
EasyCodeML: A visual tool for analysis of selection using CodeML.EasyCodeML:一种使用CodeML进行选择分析的可视化工具。
Ecol Evol. 2019 Mar 1;9(7):3891-3898. doi: 10.1002/ece3.5015. eCollection 2019 Apr.
9
The parapodial and segmental musculature of Harmothoë imbricata (L.).鳞沙蚕(Harmothoë imbricata (L.))的疣足和分节肌肉组织。
J Morphol. 1971 Nov;135(3):259-272. doi: 10.1002/jmor.1051350302.
10
Phylogeny, evolution and mitochondrial gene order rearrangement in scale worms (Aphroditiformia, Annelida).在石蚕(瓣鳃纲,环节动物)中系统发生、进化和线粒体基因顺序重排。
Mol Phylogenet Evol. 2018 Aug;125:220-231. doi: 10.1016/j.ympev.2018.04.002. Epub 2018 Apr 3.