Department of Ophthalmology, The First People's Hospital of Shangqiu, Shangqiu, Henan 476100, P.R. China.
Department of Pathology, Xinxiang Medical University, Xinxiang, Henan 453000, P.R. China.
Int J Oncol. 2021 Jul;59(1). doi: 10.3892/ijo.2021.5227. Epub 2021 May 26.
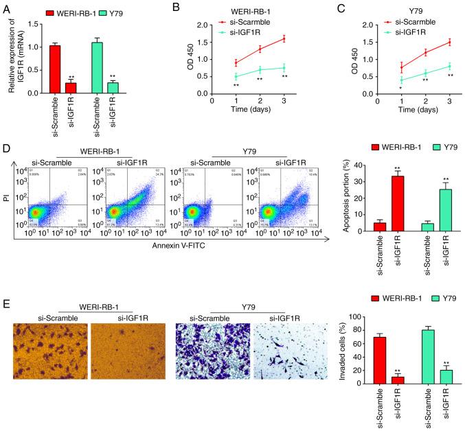
Mounting evidence has demonstrated that microRNAs (miRNAs or miRs) play significant roles in various types of human tumors, including retinoblastoma (RB). However, the biological role and regulatory mechanisms of miRNAs in RB remain to be fully elucidated. The present study was designed to identify the regulatory effects of miRNAs in RB and the underlying mechanisms. Differentially expressed miRNAs in RB tissue were screened out based on the Gene Expression Omnibus (GEO) dataset, GSE7072, which revealed that miR‑153 in particular, displayed the highest fold change in expression. It was identified that miR‑153 was significantly downregulated in RB tissues, and its downregulation was closely associated with a larger tumor base and differentiation. Functional analysis revealed that the overexpression of miR‑153 inhibited RB cell proliferation, migration and invasion, and promoted the apoptosis of WERI‑RB‑1 and Y79 cells. In addition, insulin‑like growth factor 1 receptor (IGF1R) was identified as a target of miR‑153 in RB cells. More importantly, it was demonstrated that miR‑153 upregulation inhibited the expression of its target gene, IGF1R, which inhibited the activation of the Raf/MEK and PI3K/AKT signaling pathways. Collectively, the present study demonstrates for the first time, to the best of our knowledge, that miR‑153 functions as a tumor suppressor in RB by targeting the IGF1R/Raf/MEK and IGF1R/PI3K/AKT signaling pathways. Collectively, the findings presented herein demonstrate that miR‑153 targets IGF1R and blocks the activation of the Raf/MEK and PI3K/AKT signaling pathway, thus preventing the progression of RB. Thus, this miRNA may serve as a novel prognostic biomarker and therapeutic target for RB.
越来越多的证据表明,微小 RNA(miRNA 或 miR)在包括视网膜母细胞瘤(RB)在内的多种人类肿瘤中发挥重要作用。然而,miRNA 在 RB 中的生物学作用和调控机制仍有待充分阐明。本研究旨在确定 miRNA 在 RB 中的调控作用及其潜在机制。通过基因表达综合数据库(GEO)数据集 GSE7072 筛选出 RB 组织中差异表达的 miRNA,结果表明 miR-153 的表达变化最为显著。研究发现,miR-153 在 RB 组织中显著下调,其下调与更大的肿瘤基底和分化密切相关。功能分析表明,miR-153 的过表达抑制 RB 细胞增殖、迁移和侵袭,并促进 WERI-RB-1 和 Y79 细胞凋亡。此外,胰岛素样生长因子 1 受体(IGF1R)被鉴定为 RB 细胞中 miR-153 的靶基因。更为重要的是,研究表明 miR-153 的上调抑制了其靶基因 IGF1R 的表达,从而抑制了 Raf/MEK 和 PI3K/AKT 信号通路的激活。综上所述,本研究首次证明,miR-153 通过靶向 IGF1R/Raf/MEK 和 IGF1R/PI3K/AKT 信号通路在 RB 中发挥肿瘤抑制作用。总之,本研究结果表明,miR-153 靶向 IGF1R 并阻断 Raf/MEK 和 PI3K/AKT 信号通路的激活,从而阻止 RB 的进展。因此,该 miRNA 可能成为 RB 的一种新的预后标志物和治疗靶点。