Suppr超能文献

单独抑制黏着斑激酶或与辅助疗法联合使用可降低癌症干细胞活性。

FAK inhibition alone or in combination with adjuvant therapies reduces cancer stem cell activity.

作者信息

Timbrell Simon, Aglan Hosam, Cramer Angela, Foden Phil, Weaver David, Pachter Jonathan, Kilgallon Aoife, Clarke Robert B, Farnie Gillian, Bundred Nigel J

机构信息

Breast Biology Group, Manchester Breast Centre, Oglesby Cancer Research Building, University of Manchester, Manchester, UK.

Cancer Stem Cell Research, Oglesby Cancer Research Building, University of Manchester, Manchester, UK.

出版信息

NPJ Breast Cancer. 2021 May 28;7(1):65. doi: 10.1038/s41523-021-00263-3.

Abstract

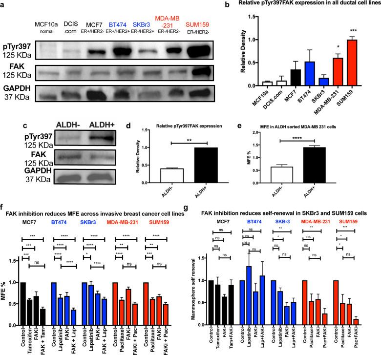
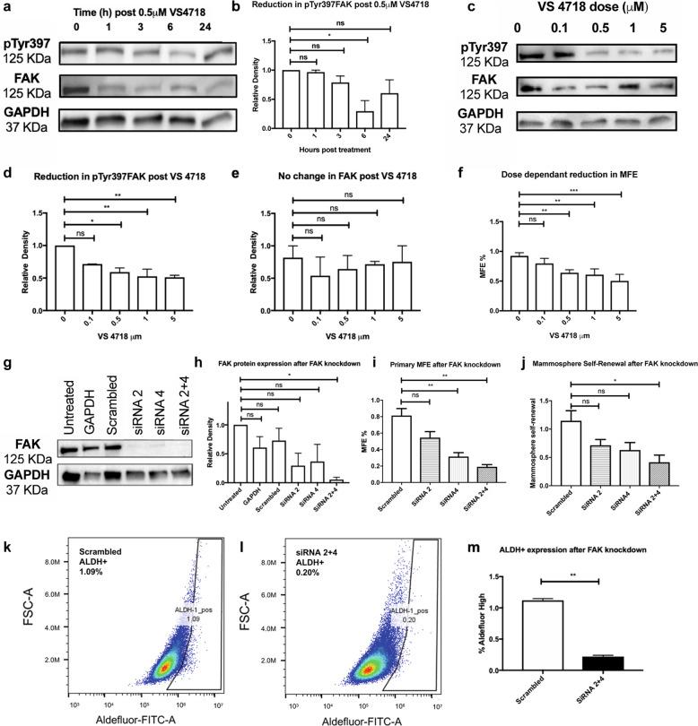
Cancer stem-like cells (CSC) contribute to therapy resistance and recurrence. Focal adhesion kinase (FAK) has a role in CSC regulation. We determined the effect of FAK inhibition on breast CSC activity alone and in combination with adjuvant therapies. FAK inhibition reduced CSC activity and self-renewal across all molecular subtypes in primary human breast cancer samples. Combined FAK and paclitaxel reduced self-renewal in triple negative cell lines. An invasive breast cancer cohort confirmed high FAK expression correlated with increased risk of recurrence and reduced survival. Co-expression of FAK and CSC markers was associated with the poorest prognosis, identifying a high-risk patient population. Combined FAK and paclitaxel treatment reduced tumour size, Ki67, ex-vivo mammospheres and ALDH+ expression in two triple negative patient derived Xenograft (PDX) models. Combined treatment reduced tumour initiation in a limiting dilution re-implantation PDX model. Combined FAK inhibition with adjuvant therapy has the potential to improve breast cancer survival.

摘要

癌症干细胞(CSC)会导致治疗耐药性和复发。粘着斑激酶(FAK)在CSC调节中发挥作用。我们确定了FAK抑制单独以及与辅助治疗联合使用时对乳腺CSC活性的影响。FAK抑制降低了原发性人类乳腺癌样本中所有分子亚型的CSC活性和自我更新能力。FAK与紫杉醇联合使用可降低三阴性细胞系中的自我更新能力。一个浸润性乳腺癌队列证实,FAK高表达与复发风险增加和生存率降低相关。FAK与CSC标志物的共表达与最差的预后相关,确定了一个高危患者群体。在两个三阴性患者来源的异种移植(PDX)模型中,FAK与紫杉醇联合治疗可减小肿瘤大小、降低Ki67、减少体外乳腺球和ALDH+表达。联合治疗在有限稀释再植入PDX模型中降低了肿瘤起始。FAK抑制与辅助治疗联合使用有可能提高乳腺癌患者的生存率。

https://cdn.ncbi.nlm.nih.gov/pmc/blobs/e657/8163772/c13313164fde/41523_2021_263_Fig1_HTML.jpg

文献检索

告别复杂PubMed语法,用中文像聊天一样搜索,搜遍4000万医学文献。AI智能推荐,让科研检索更轻松。

立即免费搜索

文件翻译

保留排版,准确专业,支持PDF/Word/PPT等文件格式,支持 12+语言互译。

免费翻译文档

深度研究

AI帮你快速写综述,25分钟生成高质量综述,智能提取关键信息,辅助科研写作。

立即免费体验