Hotchkiss Brain Institute, University of Calgary, Calgary, AB T2N 4N1, Canada.
Department of Neuroscience, University of Calgary, Calgary, AB T2N 4N1, Canada.
Cells. 2021 May 16;10(5):1215. doi: 10.3390/cells10051215.
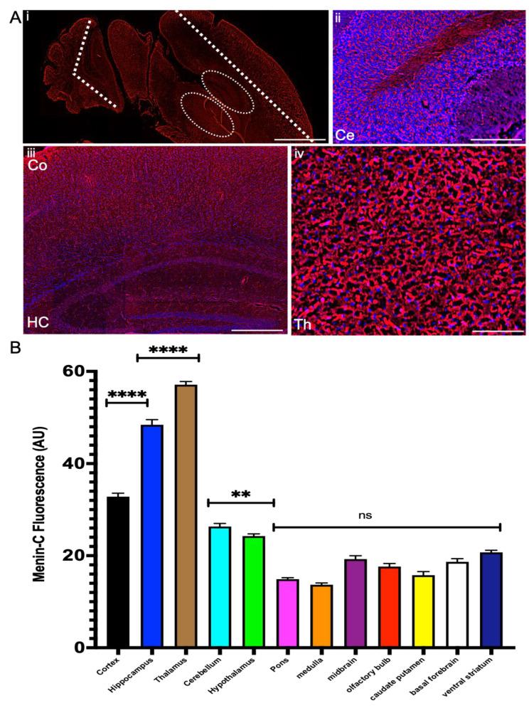
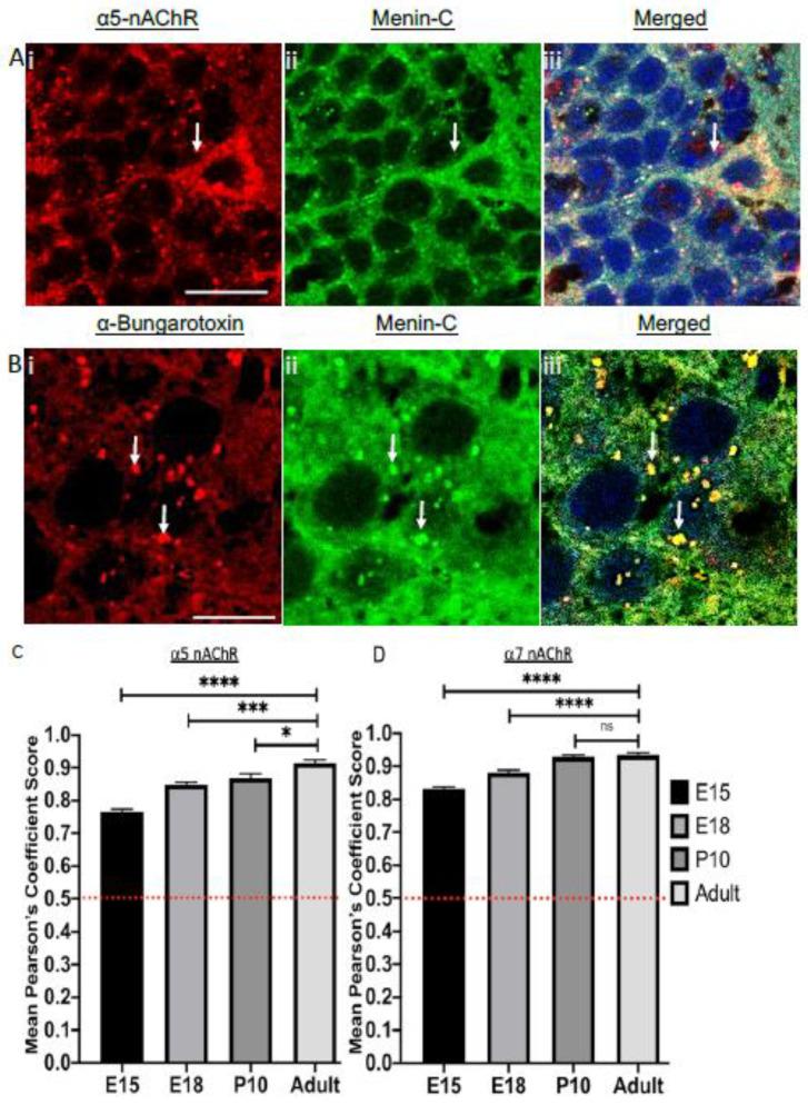
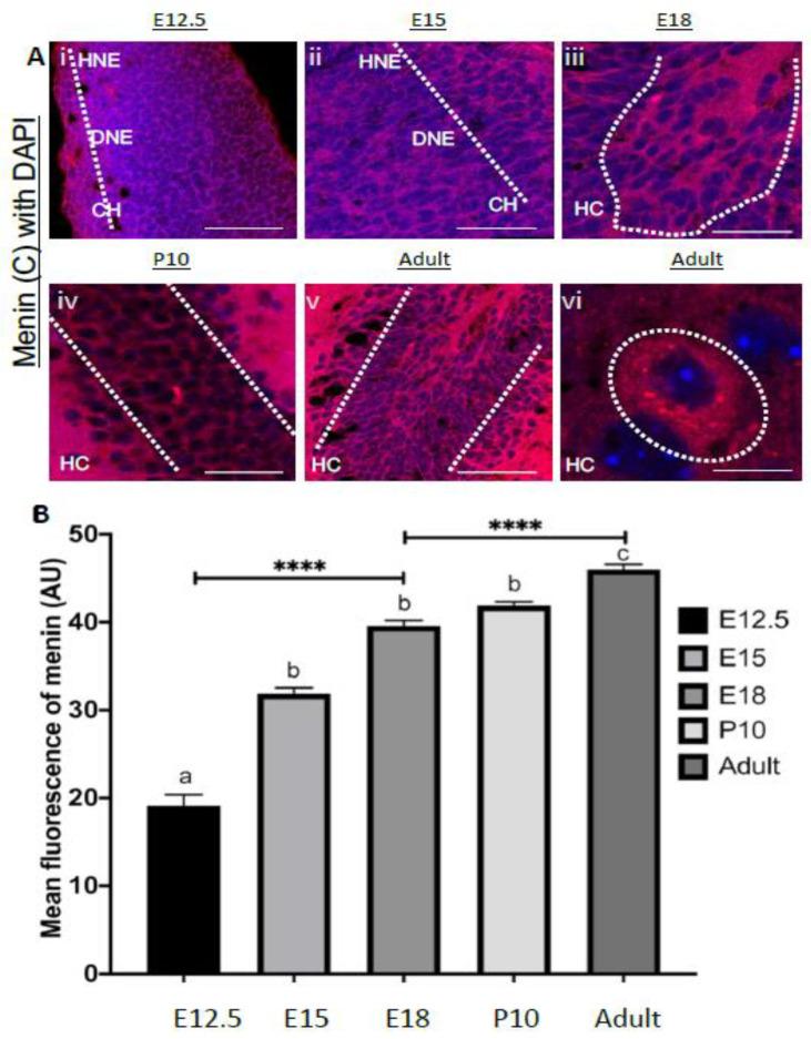
Menin, a product of (multiple endocrine neoplasia type 1) gene is an important regulator of tissue development and maintenance; its perturbation results in multiple tumors-primarily of the endocrine tissue. Despite its abundance in the developing central nervous system (CNS), our understanding of menin's role remains limited. Recently, we discovered menin to play an important role in cholinergic synaptogenesis in the CNS, whereas others have shown its involvement in learning, memory, depression and apoptosis. For menin to play these important roles in the CNS, its expression patterns must be corroborated with other components of the synaptic machinery imbedded in the learning and memory centers; this, however, remains to be established. Here, we report on the spatio-temporal expression patterns of menin, which we found to exhibit dynamic distribution in the murine brain from early development, postnatal period to a fully-grown adult mouse brain. We demonstrate here that menin expression is initially widespread in the brain during early embryonic stages, albeit with lower intensity, as determined by immunohistochemistry and gene expression. With the progression of development, however, menin expression became highly localized to learning, memory and cognition centers in the CNS. In addition to menin expression patterns throughout development, we provide the first direct evidence for its co-expression with nicotinic acetylcholine, glutamate and GABA (gamma aminobutyric acid) receptors-concomitant with the expression of both postsynaptic (postsynaptic density protein PSD-95) and presynaptic (synaptotagamin) proteins. This study is thus the first to provide detailed analysis of spatio-temporal patterns of menin expression from initial CNS development to adulthood. When taken together with previously published studies, our data underscore menin's importance in the cholinergic neuronal network assembly underlying learning, memory and cognition.
Menin 是多发性内分泌肿瘤 1 型 (multiple endocrine neoplasia type 1) 基因的产物,是组织发育和维持的重要调节剂;其功能紊乱会导致多种肿瘤,主要是内分泌组织的肿瘤。尽管 Menin 在发育中的中枢神经系统 (central nervous system, CNS) 中大量存在,但我们对其功能的认识仍然有限。最近,我们发现 Menin 在 CNS 中的胆碱能突触发生中发挥重要作用,而其他人则表明其参与学习、记忆、抑郁和细胞凋亡。为了让 Menin 在中枢神经系统中发挥这些重要作用,其表达模式必须与嵌入学习和记忆中心的突触机制的其他成分相吻合;然而,这一点仍有待确定。在这里,我们报告了 Menin 的时空表达模式,我们发现它在早期胚胎发育、出生后到成年小鼠大脑的过程中在小鼠大脑中呈现动态分布。我们通过免疫组织化学和基因表达证明,Menin 的表达在早期胚胎阶段在大脑中广泛表达,尽管强度较低。然而,随着发育的进行,Menin 的表达变得高度局限于 CNS 中的学习、记忆和认知中心。除了在整个发育过程中 Menin 的表达模式外,我们还提供了第一个直接证据,证明它与烟碱型乙酰胆碱、谷氨酸和 GABA(γ-氨基丁酸)受体共同表达,伴随着突触后 (突触后密度蛋白 PSD-95) 和突触前 (突触结合蛋白) 蛋白的表达。因此,这项研究首次提供了从初始 CNS 发育到成年期 Menin 表达的时空模式的详细分析。当与之前发表的研究相结合时,我们的数据强调了 Menin 在学习、记忆和认知相关的胆碱能神经元网络组装中的重要性。