Department of Kinesiology, East Carolina University, Greenville, NC 27858, USA.
Department of Biochemistry & Molecular Biology, Brody School of Medicine, East Carolina University, Greenville, NC 27834, USA.
Int J Mol Sci. 2021 May 6;22(9):4913. doi: 10.3390/ijms22094913.
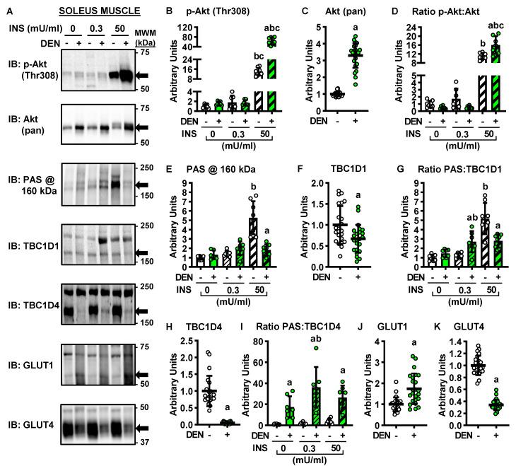
Denervation rapidly induces insulin resistance (i.e., impairments in insulin-stimulated glucose uptake and signaling proteins) in skeletal muscle. Surprisingly, whether this metabolic derangement is long-lasting is presently not clear. The main goal of this study was to determine if insulin resistance is sustained in both oxidative soleus and glycolytic extensor digitorum longus (EDL) muscles following long-term (28 days) denervation. Mouse hindlimb muscles were denervated via unilateral sciatic nerve resection. Both soleus and EDL muscles atrophied 40%. Strikingly, while denervation impaired submaximal insulin-stimulated [H]-2-deoxyglucose uptake ~30% in the soleus, it enhanced submaximal (120%) and maximal (~160%) insulin-stimulated glucose uptake in the EDL. To assess possible mechanism(s), immunoblots were performed. Denervation did not consistently alter insulin signaling (e.g., p-Akt (Thr308):Akt; p-TBC1D1 [phospho-Akt substrate (PAS)]:TBC1D1; or p-TBC1D4 (PAS):TBC1D4) in either muscle. However, denervation decreased glucose transporter 4 (GLUT4) levels ~65% in the soleus but increased them ~90% in the EDL. To assess the contribution of GLUT4 to the enhanced EDL muscle glucose uptake, muscle-specific GLUT4 knockout mice were examined. Loss of GLUT4 prevented the denervation-induced increase in insulin-stimulated glucose uptake. In conclusion, the denervation results sustained insulin resistance in the soleus but enhanced insulin sensitivity in the EDL due to increased GLUT4 protein levels.
去神经支配会迅速导致骨骼肌胰岛素抵抗(即胰岛素刺激的葡萄糖摄取和信号蛋白受损)。令人惊讶的是,这种代谢紊乱是否持久目前尚不清楚。本研究的主要目的是确定在长期(28 天)去神经支配后,氧化型比目鱼肌和糖酵解伸趾长肌(EDL)中的胰岛素抵抗是否持续存在。通过单侧坐骨神经切除使小鼠后肢肌肉去神经支配。比目鱼肌和 EDL 肌肉均萎缩约 40%。令人惊讶的是,虽然去神经支配会使比目鱼肌的亚最大胰岛素刺激[H]-2-脱氧葡萄糖摄取降低约 30%,但会增强 EDL 中的亚最大(120%)和最大(160%)胰岛素刺激的葡萄糖摄取。为了评估可能的机制,进行了免疫印迹分析。去神经支配并没有一致改变胰岛素信号(例如,p-Akt(Thr308):Akt;p-TBC1D1[磷酸化-Akt 底物(PAS)]:TBC1D1;或 p-TBC1D4(PAS):TBC1D4)在这两种肌肉中。然而,去神经支配会使比目鱼肌中的葡萄糖转运蛋白 4(GLUT4)水平降低约 65%,而在 EDL 中则增加约 90%。为了评估 GLUT4 对 EDL 肌肉葡萄糖摄取增加的贡献,研究了肌肉特异性 GLUT4 敲除小鼠。GLUT4 的缺失阻止了去神经支配引起的胰岛素刺激的葡萄糖摄取增加。总之,去神经支配导致比目鱼肌胰岛素抵抗持续存在,但由于 GLUT4 蛋白水平增加,EDL 肌肉胰岛素敏感性增强。