• 文献检索
  • 文档翻译
  • 深度研究
  • 学术资讯
  • Suppr Zotero 插件Zotero 插件
  • 邀请有礼
  • 套餐&价格
  • 历史记录
应用&插件
Suppr Zotero 插件Zotero 插件浏览器插件Mac 客户端Windows 客户端微信小程序
定价
高级版会员购买积分包购买API积分包
服务
文献检索文档翻译深度研究API 文档MCP 服务
关于我们
关于 Suppr公司介绍联系我们用户协议隐私条款
关注我们

Suppr 超能文献

核心技术专利:CN118964589B侵权必究
粤ICP备2023148730 号-1Suppr @ 2026

文献检索

告别复杂PubMed语法,用中文像聊天一样搜索,搜遍4000万医学文献。AI智能推荐,让科研检索更轻松。

立即免费搜索

文件翻译

保留排版,准确专业,支持PDF/Word/PPT等文件格式,支持 12+语言互译。

免费翻译文档

深度研究

AI帮你快速写综述,25分钟生成高质量综述,智能提取关键信息,辅助科研写作。

立即免费体验

黑种草籽油和奶蓟籽油:对 SH-SY5Y 细胞中 7β-羟基胆固醇诱导的毒性的潜在细胞保护作用。

Nigella and Milk Thistle Seed Oils: Potential Cytoprotective Effects against 7β-Hydroxycholesterol-Induced Toxicity on SH-SY5Y Cells.

机构信息

Biochemistry Laboratory, LR12ES05 Nutrition-Functional Foods and Vascular Health, Faculty of Medicine, University of Monastir, Monastir 5019, Tunisia.

Laboratory of Molecular Physiology, Faculty of Health and Life Sciences, Universitat Pompeu Fabra, 08003 Barcelona, Spain.

出版信息

Biomolecules. 2021 May 27;11(6):797. doi: 10.3390/biom11060797.

DOI:10.3390/biom11060797
PMID:34071950
原文链接:https://pmc.ncbi.nlm.nih.gov/articles/PMC8229989/
Abstract

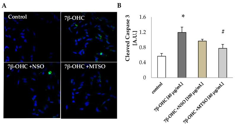
Oxysterols are assumed to be the driving force behind numerous neurodegenerative diseases. In this work, we aimed to study the ability of 7β-hydroxycholesterol (7β-OHC) to trigger oxidative stress and cell death in human neuroblastoma cells (SH-SY5Y) then the capacity of Nigella sativa and Milk thistle seed oils (NSO and MTSO, respectively) to oppose 7β-OHC-induced side effects. The impact of 7β-OHC, associated or not with NSO or MTSO, was studied on different criteria: cell viability; redox status, and apoptosis. Oxidative stress was assessed through the intracellular reactive oxygen species (ROS) production, levels of enzymatic and non-enzymatic antioxidants, lipid, and protein oxidation products. Our results indicate that 7β-OHC (40 µg/mL) exhibit pr-oxidative and pro-apoptotic activities shown by a decrease of the antioxidant enzymatic activities and an increase of ROS production, lipid, and protein oxidation end products as well as nitrotyrosine formation and caspase 3 activation. However, under the pre-treatment with NSO, and especially with MTSO (100 µg/mL), a marked attenuation of oxidative damages was observed. Our study suggests harmful effects of 7β-OHC consisting of pro-oxidative, anti-proliferative, and pro-apoptotic activities that may contribute to neurodegeneration. NSO and especially MTSO showed potential cytoprotection against the cytotoxicity of 7β-OHC.

摘要

氧化固醇被认为是许多神经退行性疾病的主要驱动力。在这项工作中,我们旨在研究 7β-羟胆固醇(7β-OHC)在人神经母细胞瘤细胞(SH-SY5Y)中引发氧化应激和细胞死亡的能力,然后研究黑种草籽油和乳蓟籽油(NSO 和 MTSO)分别)对抗 7β-OHC 诱导的副作用的能力。研究了 7β-OHC 及其与 NSO 或 MTSO 联合使用对不同标准的影响:细胞活力;氧化还原状态和细胞凋亡。通过细胞内活性氧(ROS)产生、酶和非酶抗氧化剂水平、脂质和蛋白质氧化产物来评估氧化应激。我们的结果表明,7β-OHC(40μg/mL)表现出促氧化和促凋亡活性,表现为抗氧化酶活性降低和 ROS 产生增加,脂质和蛋白质氧化终产物以及硝基酪氨酸形成和 caspase 3 激活增加。然而,在用 NSO 预处理,特别是用 MTSO(100μg/mL)预处理后,观察到氧化损伤明显减弱。我们的研究表明 7β-OHC 具有促氧化、抗增殖和促凋亡活性,可能导致神经退行性变。NSO 尤其是 MTSO 对 7β-OHC 的细胞毒性具有潜在的细胞保护作用。

https://cdn.ncbi.nlm.nih.gov/pmc/blobs/83b2/8229989/30d66b611f6b/biomolecules-11-00797-g006.jpg
https://cdn.ncbi.nlm.nih.gov/pmc/blobs/83b2/8229989/7dcf85449c63/biomolecules-11-00797-g001.jpg
https://cdn.ncbi.nlm.nih.gov/pmc/blobs/83b2/8229989/b02bf5e9db62/biomolecules-11-00797-g002.jpg
https://cdn.ncbi.nlm.nih.gov/pmc/blobs/83b2/8229989/0614c7a8ac21/biomolecules-11-00797-g003.jpg
https://cdn.ncbi.nlm.nih.gov/pmc/blobs/83b2/8229989/a8e7f9e68663/biomolecules-11-00797-g004.jpg
https://cdn.ncbi.nlm.nih.gov/pmc/blobs/83b2/8229989/db6ebb76ef2c/biomolecules-11-00797-g005.jpg
https://cdn.ncbi.nlm.nih.gov/pmc/blobs/83b2/8229989/30d66b611f6b/biomolecules-11-00797-g006.jpg
https://cdn.ncbi.nlm.nih.gov/pmc/blobs/83b2/8229989/7dcf85449c63/biomolecules-11-00797-g001.jpg
https://cdn.ncbi.nlm.nih.gov/pmc/blobs/83b2/8229989/b02bf5e9db62/biomolecules-11-00797-g002.jpg
https://cdn.ncbi.nlm.nih.gov/pmc/blobs/83b2/8229989/0614c7a8ac21/biomolecules-11-00797-g003.jpg
https://cdn.ncbi.nlm.nih.gov/pmc/blobs/83b2/8229989/a8e7f9e68663/biomolecules-11-00797-g004.jpg
https://cdn.ncbi.nlm.nih.gov/pmc/blobs/83b2/8229989/db6ebb76ef2c/biomolecules-11-00797-g005.jpg
https://cdn.ncbi.nlm.nih.gov/pmc/blobs/83b2/8229989/30d66b611f6b/biomolecules-11-00797-g006.jpg

相似文献

1
Nigella and Milk Thistle Seed Oils: Potential Cytoprotective Effects against 7β-Hydroxycholesterol-Induced Toxicity on SH-SY5Y Cells.黑种草籽油和奶蓟籽油:对 SH-SY5Y 细胞中 7β-羟基胆固醇诱导的毒性的潜在细胞保护作用。
Biomolecules. 2021 May 27;11(6):797. doi: 10.3390/biom11060797.
2
Protective effects of milk thistle (Sylibum marianum) seed oil and α-tocopherol against 7β-hydroxycholesterol-induced peroxisomal alterations in murine C2C12 myoblasts: Nutritional insights associated with the concept of pexotherapy.水飞蓟(Sylibum marianum)籽油和α-生育酚对 7β-羟胆固醇诱导的鼠 C2C12 成肌细胞过氧化物酶体改变的保护作用:与 pexotherapy 概念相关的营养见解。
Steroids. 2022 Jul;183:109032. doi: 10.1016/j.steroids.2022.109032. Epub 2022 Apr 4.
3
Biotin attenuation of oxidative stress, mitochondrial dysfunction, lipid metabolism alteration and 7β-hydroxycholesterol-induced cell death in 158N murine oligodendrocytes.生物素对 158N 鼠少突胶质细胞氧化应激、线粒体功能障碍、脂质代谢改变和 7β-羟基胆固醇诱导细胞死亡的抑制作用。
Free Radic Res. 2019 May;53(5):535-561. doi: 10.1080/10715762.2019.1612891.
4
7β-hydroxycholesterol-induced cell death, oxidative stress, and fatty acid metabolism dysfunctions attenuated with sea urchin egg oil.海胆卵油可减轻 7β-羟胆固醇诱导的细胞死亡、氧化应激和脂肪酸代谢功能紊乱。
Biochimie. 2018 Oct;153:210-219. doi: 10.1016/j.biochi.2018.06.027. Epub 2018 Jul 9.
5
Profile of Fatty Acids, Tocopherols, Phytosterols and Polyphenols in Mediterranean Oils (Argan Oils, Olive Oils, Milk Thistle Seed Oils and Nigella Seed Oil) and Evaluation of their Antioxidant and Cytoprotective Activities.地中海油(阿甘油、橄榄油、奶蓟籽油和黑种草籽油)中脂肪酸、生育酚、植物甾醇和多酚的概况及其抗氧化和细胞保护活性的评价。
Curr Pharm Des. 2019;25(15):1791-1805. doi: 10.2174/1381612825666190705192902.
6
Antioxidant Properties and Cytoprotective Effect of L. Seed Oil against 7β-Hydroxycholesterol-Induced Toxicity in C2C12 Myoblasts: Reduction in Oxidative Stress, Mitochondrial and Peroxisomal Dysfunctions and Attenuation of Cell Death.L. 籽油对7β-羟基胆固醇诱导的C2C12成肌细胞毒性的抗氧化特性及细胞保护作用:减轻氧化应激、线粒体和过氧化物酶体功能障碍并减弱细胞死亡
Antioxidants (Basel). 2021 Nov 5;10(11):1772. doi: 10.3390/antiox10111772.
7
Dimethyl fumarate and monomethyl fumarate attenuate oxidative stress and mitochondrial alterations leading to oxiapoptophagy in 158N murine oligodendrocytes treated with 7β-hydroxycholesterol.富马酸二甲酯和单甲基富马酸可减轻氧化应激和线粒体改变,从而导致用 7β-羟基胆固醇处理的 158N 鼠少突胶质细胞发生氧化凋亡自噬。
J Steroid Biochem Mol Biol. 2019 Nov;194:105432. doi: 10.1016/j.jsbmb.2019.105432. Epub 2019 Jul 22.
8
Effects of Carpobrotus edulis Extract on Oxidative Stress and 158N Oligodendrocyte Death.卡尔波氏多肉提取物对氧化应激和 158N 少突胶质细胞死亡的影响。
Biomed Environ Sci. 2019 Apr;32(4):291-299. doi: 10.3967/bes2019.039.
9
7β-Hydroxycholesterol and 7-ketocholesterol: New oxidative stress biomarkers of sarcopenia inducing cytotoxic effects on myoblasts and myotubes.7β-羟胆固醇和 7-酮胆固醇:肌少症诱导的新氧化应激生物标志物,对成肌细胞和肌管具有细胞毒性作用。
J Steroid Biochem Mol Biol. 2023 Sep;232:106345. doi: 10.1016/j.jsbmb.2023.106345. Epub 2023 Jun 5.
10
Induction of oxiapoptophagy on 158N murine oligodendrocytes treated by 7-ketocholesterol-, 7β-hydroxycholesterol-, or 24(S)-hydroxycholesterol: Protective effects of α-tocopherol and docosahexaenoic acid (DHA; C22:6 n-3).7-酮胆固醇、7β-羟基胆固醇或24(S)-羟基胆固醇处理的158N小鼠少突胶质细胞中氧化自噬的诱导:α-生育酚和二十二碳六烯酸(DHA;C22:6 n-3)的保护作用
Steroids. 2015 Jul;99(Pt B):194-203. doi: 10.1016/j.steroids.2015.02.003. Epub 2015 Feb 12.

引用本文的文献

1
The Dual Role of Amyloid Beta-Peptide in Oxidative Stress and Inflammation: Unveiling Their Connections in Alzheimer's Disease Etiopathology.β-淀粉样肽在氧化应激和炎症中的双重作用:揭示其在阿尔茨海默病病因病理学中的联系
Antioxidants (Basel). 2024 Oct 8;13(10):1208. doi: 10.3390/antiox13101208.
2
Characterization of Silybum marianum and Silybum eburneum seed oils: Phytochemical profiles and antioxidant properties supporting important nutritional interests.水飞蓟籽油和欧洲水飞蓟籽油的特性:植物化学成分分析及抗氧化特性支持其重要的营养功效。
PLoS One. 2024 Jun 14;19(6):e0304021. doi: 10.1371/journal.pone.0304021. eCollection 2024.

本文引用的文献

1
Association Between Oxidative Stress and Altered Cholesterol Metabolism in Alzheimer's Disease Patients.阿尔茨海默病患者氧化应激与胆固醇代谢改变的关系。
Curr Alzheimer Res. 2020;17(9):823-834. doi: 10.2174/1567205017666201203123046.
2
Genetic variants in FADS1 and ELOVL2 increase level of arachidonic acid and the risk of Alzheimer's disease in the Tunisian population.FADS1 和 ELOVL2 基因变异增加花生四烯酸水平并增加突尼斯人群患阿尔茨海默病的风险。
Prostaglandins Leukot Essent Fatty Acids. 2020 Sep;160:102159. doi: 10.1016/j.plefa.2020.102159. Epub 2020 Jul 4.
3
5,6-Epoxyphytosterols and 5,6-Epoxycholesterol Increase Nitrosative Stress and Inflammatory Cytokine Production in Rats on Low-Cholesterol Diet.
5,6-环氧甾醇和 5,6-环氧胆固醇增加低胆固醇饮食大鼠的硝化应激和炎性细胞因子产生。
Oxid Med Cell Longev. 2020 Jun 8;2020:4751803. doi: 10.1155/2020/4751803. eCollection 2020.
4
Relevance of peroxynitrite formation and 3-nitrotyrosine on spermatozoa physiology.过氧亚硝酸盐的形成及3-硝基酪氨酸对精子生理的相关性。
Porto Biomed J. 2016 Sep-Oct;1(4):129-135. doi: 10.1016/j.pbj.2016.07.004. Epub 2016 Sep 17.
5
Profile of Fatty Acids, Tocopherols, Phytosterols and Polyphenols in Mediterranean Oils (Argan Oils, Olive Oils, Milk Thistle Seed Oils and Nigella Seed Oil) and Evaluation of their Antioxidant and Cytoprotective Activities.地中海油(阿甘油、橄榄油、奶蓟籽油和黑种草籽油)中脂肪酸、生育酚、植物甾醇和多酚的概况及其抗氧化和细胞保护活性的评价。
Curr Pharm Des. 2019;25(15):1791-1805. doi: 10.2174/1381612825666190705192902.
6
Biotin attenuation of oxidative stress, mitochondrial dysfunction, lipid metabolism alteration and 7β-hydroxycholesterol-induced cell death in 158N murine oligodendrocytes.生物素对 158N 鼠少突胶质细胞氧化应激、线粒体功能障碍、脂质代谢改变和 7β-羟基胆固醇诱导细胞死亡的抑制作用。
Free Radic Res. 2019 May;53(5):535-561. doi: 10.1080/10715762.2019.1612891.
7
Functions and dysfunctions of nitric oxide in brain.一氧化氮在脑中的功能和失调。
Biochim Biophys Acta Mol Basis Dis. 2019 Aug 1;1865(8):1949-1967. doi: 10.1016/j.bbadis.2018.11.007. Epub 2018 Nov 27.
8
Nigella sativa as an anti-inflammatory agent in asthma.黑种草作为哮喘的抗炎剂
BMC Res Notes. 2018 Oct 19;11(1):744. doi: 10.1186/s13104-018-3858-8.
9
Induction of peroxisomal changes in oligodendrocytes treated with 7-ketocholesterol: Attenuation by α-tocopherol.7-酮胆固醇处理的少突胶质细胞中过氧化物酶体变化的诱导:α-生育酚的衰减作用。
Biochimie. 2018 Oct;153:181-202. doi: 10.1016/j.biochi.2018.07.009. Epub 2018 Jul 19.
10
Cytoprotective Activities of Milk Thistle Seed Oil Used in Traditional Tunisian Medicine on 7-Ketocholesterol and 24S-Hydroxycholesterol-Induced Toxicity on 158N Murine Oligodendrocytes.突尼斯传统医学中使用的水飞蓟籽油对7-酮胆固醇和24S-羟基胆固醇诱导的158N小鼠少突胶质细胞毒性的细胞保护作用。
Antioxidants (Basel). 2018 Jul 19;7(7):95. doi: 10.3390/antiox7070095.