Suppr超能文献

4-苯丁酸(PBA)治疗可降低 2 型糖尿病和肥胖症小鼠模型的高血糖和胰岛淀粉样变。

4-Phenylbutyrate (PBA) treatment reduces hyperglycemia and islet amyloid in a mouse model of type 2 diabetes and obesity.

机构信息

Pathogenesis and Prevention of Diabetes Group, Institut d'Investigacions Biomèdiques August Pi i Sunyer (IDIBAPS), C. Rossello 149-153, 08036, Barcelona, Spain.

Centro de Investigación Biomédica en Red de Diabetes y Enfermedades Metabólicas Asociadas (CIBERDEM), Barcelona, Spain.

出版信息

Sci Rep. 2021 Jun 4;11(1):11878. doi: 10.1038/s41598-021-91311-2.

Abstract

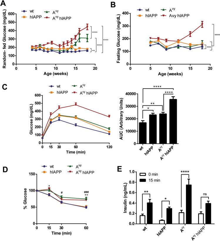
Amyloid deposits in pancreatic islets, mainly formed by human islet amyloid polypeptide (hIAPP) aggregation, have been associated with loss of β-cell mass and function, and are a pathological hallmark of type 2 diabetes (T2D). Treatment with chaperones has been associated with a decrease in endoplasmic reticulum stress leading to improved glucose metabolism. The aim of this work was to investigate whether the chemical chaperone 4-phenylbutyrate (PBA) prevents glucose metabolism abnormalities and amyloid deposition in obese agouti viable yellow (A) mice that overexpress hIAPP in β cells (A hIAPP mice), which exhibit overt diabetes. Oral PBA treatment started at 8 weeks of age, when A hIAPP mice already presented fasting hyperglycemia, glucose intolerance, and impaired insulin secretion. PBA treatment strongly reduced the severe hyperglycemia observed in obese A hIAPP mice in fasting and fed conditions throughout the study. This effect was paralleled by a decrease in hyperinsulinemia. Importantly, PBA treatment reduced the prevalence and the severity of islet amyloid deposition in A hIAPP mice. Collectively, these results show that PBA treatment elicits a marked reduction of hyperglycemia and reduces amyloid deposits in obese and diabetic mice, highlighting the potential of chaperones for T2D treatment.

摘要

胰岛中淀粉样沉积物的形成主要与人类胰岛淀粉样多肽(hIAPP)的聚集有关,它与β细胞数量和功能的丧失有关,是 2 型糖尿病(T2D)的病理标志之一。用伴侣分子治疗与内质网应激的减少有关,从而导致葡萄糖代谢的改善。本研究的目的是研究化学伴侣 4-苯丁酸(PBA)是否可以预防肥胖 Agouti 可育黄色(A)小鼠中β细胞过度表达 hIAPP(A hIAPP 小鼠)的葡萄糖代谢异常和淀粉样沉积,A hIAPP 小鼠表现出明显的糖尿病。PBA 治疗在 8 周龄时开始,此时 A hIAPP 小鼠已经出现空腹高血糖、葡萄糖耐量受损和胰岛素分泌受损。在整个研究过程中,PBA 治疗强烈降低了肥胖 A hIAPP 小鼠在空腹和进食条件下的严重高血糖。这种作用伴随着高胰岛素血症的降低。重要的是,PBA 治疗降低了 A hIAPP 小鼠胰岛淀粉样沉积的发生率和严重程度。综上所述,这些结果表明 PBA 治疗可显著降低肥胖和糖尿病小鼠的高血糖,并减少淀粉样沉积物,这突出了伴侣分子在 T2D 治疗中的潜力。

https://cdn.ncbi.nlm.nih.gov/pmc/blobs/21c4/8178353/e6c02bfc8f95/41598_2021_91311_Fig1_HTML.jpg

文献AI研究员

20分钟写一篇综述,助力文献阅读效率提升50倍。

立即体验

用中文搜PubMed

大模型驱动的PubMed中文搜索引擎

马上搜索

文档翻译

学术文献翻译模型,支持多种主流文档格式。

立即体验