• 文献检索
  • 文档翻译
  • 深度研究
  • 学术资讯
  • Suppr Zotero 插件Zotero 插件
  • 邀请有礼
  • 套餐&价格
  • 历史记录
应用&插件
Suppr Zotero 插件Zotero 插件浏览器插件Mac 客户端Windows 客户端微信小程序
定价
高级版会员购买积分包购买API积分包
服务
文献检索文档翻译深度研究API 文档MCP 服务
关于我们
关于 Suppr公司介绍联系我们用户协议隐私条款
关注我们

Suppr 超能文献

核心技术专利:CN118964589B侵权必究
粤ICP备2023148730 号-1Suppr @ 2026

文献检索

告别复杂PubMed语法,用中文像聊天一样搜索,搜遍4000万医学文献。AI智能推荐,让科研检索更轻松。

立即免费搜索

文件翻译

保留排版,准确专业,支持PDF/Word/PPT等文件格式,支持 12+语言互译。

免费翻译文档

深度研究

AI帮你快速写综述,25分钟生成高质量综述,智能提取关键信息,辅助科研写作。

立即免费体验

单羧酸转运蛋白 4 触发细胞焦亡加剧炎症性肠病中的肠道炎症。

Monocarboxylate Transporter 4 Triggered Cell Pyroptosis to Aggravate Intestinal Inflammation in Inflammatory Bowel Disease.

机构信息

Department of Gastroenterology, Kunshan Hospital of Traditional Chinese Medicine, Kunshan Affiliated Hospital of Nanjing University of Chinese Medicine, Kunshan, China.

Department of Respiratory and Critical Care, The Fifth Affiliated Hospital Sun Yat-Sen University, Zhuhai, China.

出版信息

Front Immunol. 2021 May 19;12:644862. doi: 10.3389/fimmu.2021.644862. eCollection 2021.

DOI:10.3389/fimmu.2021.644862
PMID:34093533
原文链接:https://pmc.ncbi.nlm.nih.gov/articles/PMC8170300/
Abstract

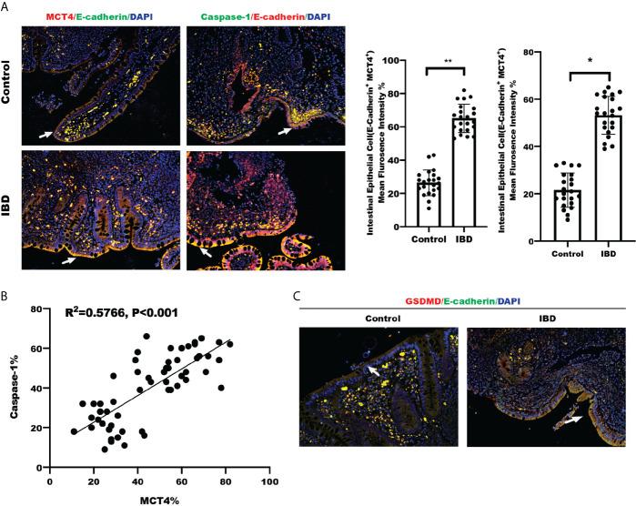
NLRP3 inflammasome has emerged as a crucial regulator of inflammatory bowel disease (IBD) characterized by a chronic inflammatory disease of the gastrointestinal tract. The expression of MCT4 is significantly increased in intestinal mucosal tissue of IBD, which has been identified to regulate intestinal barrier function. However, the function of MCT4 in cell pyroptosis remained unknown. In this study, we have established a stable cell line with MCT4 overexpression in HT-29 and CaCO2 cells, respectively. Functional analysis revealed that ectopic expression of MCT4 in CaCO2 cells contributed to cell pyroptosis as evidenced by LDH assay, which is largely attributed to Caspase-1-mediated canonical pyroptosis, but not Caspase-4 and Caspase-5, leading to cleave pro-IL-1β and IL-18 into mature form and release mediated by cleaved GSDMD. Mechanically, MCT4 overexpression in HT-29 and CaCO2 cell triggered the phosphorylation of ERK1/2 and NF-B p65, while inhibition of MCT4 by MCT inhibitor -Cyano-4-hydroxycinnamic acid (-CHCA) in HT-29 and CaCO2 cells led to a significant downregulation of ERK1/2 and NF-B activity. What's more, blockade of ERK1/2-NF-B pathway could reverse the promotion effect of MCT4 on IL-1β expression. Importantly, both MCT4 and Caspase-1, GSDMD were significantly increased in patients with IBD, and a positive clinical correlation between MCT4 and Caspase-1 expression was observed (p < 0.001). Taken together, these findings suggested that MCT4 promoted Caspase-1-mediated canonical cell pyroptosis to aggravate intestinal inflammation in intestinal epithelial cells (IECs) through the ERK1/2-NF-B pathway.

摘要

NLRP3 炎性小体已成为炎症性肠病 (IBD) 的关键调节因子,IBD 是一种胃肠道慢性炎症性疾病。MCT4 的表达在 IBD 的肠黏膜组织中显著增加,已被确定可调节肠道屏障功能。然而,MCT4 在细胞焦亡中的功能仍然未知。在这项研究中,我们分别在 HT-29 和 CaCO2 细胞中建立了 MCT4 过表达的稳定细胞系。功能分析表明,CaCO2 细胞中 MCT4 的异位表达导致细胞焦亡,这主要归因于 Caspase-1 介导的经典焦亡,而不是 Caspase-4 和 Caspase-5,导致 pro-IL-1β 和 IL-18 被切割成成熟形式,并通过切割的 GSDMD 介导释放。在机制上,HT-29 和 CaCO2 细胞中 MCT4 的过表达触发了 ERK1/2 和 NF-B p65 的磷酸化,而 HT-29 和 CaCO2 细胞中 MCT 抑制剂 -Cyano-4-hydroxycinnamic acid (-CHCA) 抑制 MCT4 导致 ERK1/2 和 NF-B 活性的显著下调。更重要的是,ERK1/2-NF-B 通路的阻断可以逆转 MCT4 对 IL-1β 表达的促进作用。重要的是,MCT4 和 Caspase-1、GSDMD 在 IBD 患者中均显著增加,并且观察到 MCT4 与 Caspase-1 表达之间存在正的临床相关性 (p < 0.001)。总之,这些发现表明,MCT4 通过 ERK1/2-NF-B 通路促进 Caspase-1 介导的经典细胞焦亡,从而加重肠道上皮细胞 (IECs) 中的肠道炎症。

https://cdn.ncbi.nlm.nih.gov/pmc/blobs/7db0/8170300/3ec46cd2820a/fimmu-12-644862-g004.jpg
https://cdn.ncbi.nlm.nih.gov/pmc/blobs/7db0/8170300/8a0c7ed03ed1/fimmu-12-644862-g001.jpg
https://cdn.ncbi.nlm.nih.gov/pmc/blobs/7db0/8170300/053945741eef/fimmu-12-644862-g002.jpg
https://cdn.ncbi.nlm.nih.gov/pmc/blobs/7db0/8170300/011d291c4463/fimmu-12-644862-g003.jpg
https://cdn.ncbi.nlm.nih.gov/pmc/blobs/7db0/8170300/3ec46cd2820a/fimmu-12-644862-g004.jpg
https://cdn.ncbi.nlm.nih.gov/pmc/blobs/7db0/8170300/8a0c7ed03ed1/fimmu-12-644862-g001.jpg
https://cdn.ncbi.nlm.nih.gov/pmc/blobs/7db0/8170300/053945741eef/fimmu-12-644862-g002.jpg
https://cdn.ncbi.nlm.nih.gov/pmc/blobs/7db0/8170300/011d291c4463/fimmu-12-644862-g003.jpg
https://cdn.ncbi.nlm.nih.gov/pmc/blobs/7db0/8170300/3ec46cd2820a/fimmu-12-644862-g004.jpg

相似文献

1
Monocarboxylate Transporter 4 Triggered Cell Pyroptosis to Aggravate Intestinal Inflammation in Inflammatory Bowel Disease.单羧酸转运蛋白 4 触发细胞焦亡加剧炎症性肠病中的肠道炎症。
Front Immunol. 2021 May 19;12:644862. doi: 10.3389/fimmu.2021.644862. eCollection 2021.
2
Inhibition of CREB-mediated ZO-1 and activation of NF-κB-induced IL-6 by colonic epithelial MCT4 destroys intestinal barrier function.肠道上皮细胞 MCT4 通过抑制 CREB 介导的 ZO-1 并激活 NF-κB 诱导的 IL-6,破坏肠道屏障功能。
Cell Prolif. 2019 Nov;52(6):e12673. doi: 10.1111/cpr.12673. Epub 2019 Aug 16.
3
CD147 Aggravated Inflammatory Bowel Disease by Triggering NF-B-Mediated Pyroptosis.CD147 通过触发 NF-κB 介导的细胞焦亡加重炎症性肠病。
Biomed Res Int. 2020 Jun 30;2020:5341247. doi: 10.1155/2020/5341247. eCollection 2020.
4
Alpha-kinase1 promotes tubular injury and interstitial inflammation in diabetic nephropathy by canonical pyroptosis pathway.α-激酶 1 通过经典的焦亡途径促进糖尿病肾病的肾小管损伤和间质炎症。
Biol Res. 2023 Feb 2;56(1):5. doi: 10.1186/s40659-023-00416-7.
5
NEK7 interacts with NLRP3 to modulate the pyroptosis in inflammatory bowel disease via NF-κB signaling.NEK7 通过 NF-κB 信号与 NLRP3 相互作用,调节炎症性肠病中的细胞焦亡。
Cell Death Dis. 2019 Dec 2;10(12):906. doi: 10.1038/s41419-019-2157-1.
6
Advanced oxidation protein products induce microglia-mediated neuroinflammation via MAPKs-NF-κB signaling pathway and pyroptosis after secondary spinal cord injury.高级氧化蛋白产物通过 MAPKs-NF-κB 信号通路和二次脊髓损伤后的细胞焦亡诱导小胶质细胞介导的神经炎症。
J Neuroinflammation. 2020 Mar 20;17(1):90. doi: 10.1186/s12974-020-01751-2.
7
The monocarboxylate transporter 4 is required for glycolytic reprogramming and inflammatory response in macrophages.巨噬细胞中的糖酵解重编程和炎症反应需要单羧酸转运蛋白4。
J Biol Chem. 2015 Jan 2;290(1):46-55. doi: 10.1074/jbc.M114.603589. Epub 2014 Nov 18.
8
Famotidine promotes inflammation by triggering cell pyroptosis in gastric cancer cells.法莫替丁通过触发胃癌细胞的细胞焦亡促进炎症。
BMC Pharmacol Toxicol. 2021 Oct 22;22(1):62. doi: 10.1186/s40360-021-00533-7.
9
Pinellia pedatisecta lectin exerts a proinflammatory activity correlated with ROS-MAPKs/NF-κB pathways and the NLRP3 inflammasome in RAW264.7 cells accompanied by cell pyroptosis.姜半夏凝集素在 RAW264.7 细胞中表现出促炎活性,与 ROS-MAPKs/NF-κB 通路和 NLRP3 炎性体有关,并伴有细胞焦亡。
Int Immunopharmacol. 2019 Jan;66:1-12. doi: 10.1016/j.intimp.2018.11.002. Epub 2018 Nov 8.
10
Polyphyllin VI Induces Caspase-1-Mediated Pyroptosis via the Induction of ROS/NF-κB/NLRP3/GSDMD Signal Axis in Non-Small Cell Lung Cancer.重楼皂苷VI通过诱导ROS/NF-κB/NLRP3/GSDMD信号轴在非小细胞肺癌中诱导半胱天冬酶-1介导的细胞焦亡。
Cancers (Basel). 2020 Jan 13;12(1):193. doi: 10.3390/cancers12010193.

引用本文的文献

1
SLC16A3 as an immunosuppressive Kupffer cell marker predicts poor prognosis in HBV-positive hepatocellular carcinoma.溶质载体家族16成员3作为一种免疫抑制性库普弗细胞标志物预示着乙肝阳性肝细胞癌的预后不良。
J Transl Med. 2025 Sep 2;23(1):988. doi: 10.1186/s12967-025-06861-0.
2
ERMAP attenuates DSS-induced colitis in mice by regulating macrophage and T cell functions.ERMAP通过调节巨噬细胞和T细胞功能减轻小鼠DSS诱导的结肠炎。
BMC Gastroenterol. 2025 May 12;25(1):362. doi: 10.1186/s12876-025-03840-z.
3
MCT4 inhibition attenuates inflammatory response to infection and restores intestinal epithelial integrity .

本文引用的文献

1
Targeting HDAC6 attenuates nicotine-induced macrophage pyroptosis via NF-κB/NLRP3 pathway.靶向 HDAC6 通过 NF-κB/NLRP3 通路抑制尼古丁诱导的巨噬细胞焦亡。
Atherosclerosis. 2021 Jan;317:1-9. doi: 10.1016/j.atherosclerosis.2020.11.021. Epub 2020 Nov 24.
2
Pathogenic effects of inhibition of mTORC1/STAT3 axis facilitates Staphylococcus aureus-induced pyroptosis in human macrophages.抑制 mTORC1/STAT3 轴的致病作用促进金黄色葡萄球菌诱导的人巨噬细胞细胞焦亡。
Cell Commun Signal. 2020 Nov 30;18(1):187. doi: 10.1186/s12964-020-00677-9.
3
miR-133a-3p attenuates cardiomyocyte hypertrophy through inhibiting pyroptosis activation by targeting IKKε.
MCT4抑制可减轻对感染的炎症反应并恢复肠上皮完整性。
Front Immunol. 2025 Apr 14;16:1562100. doi: 10.3389/fimmu.2025.1562100. eCollection 2025.
4
Programmed cell death: molecular mechanisms, biological functions, diseases, and therapeutic targets.程序性细胞死亡:分子机制、生物学功能、疾病及治疗靶点。
MedComm (2020). 2024 Nov 28;5(12):e70024. doi: 10.1002/mco2.70024. eCollection 2024 Dec.
5
Rabeprazole suppressed gastric intestinal metaplasia through activation of GPX4-mediated ferroptosis.雷贝拉唑通过激活GPX4介导的铁死亡抑制胃黏膜肠化生。
Front Pharmacol. 2024 Nov 7;15:1409001. doi: 10.3389/fphar.2024.1409001. eCollection 2024.
6
The downregulation of tight junction proteins and pIgR in the colonic epithelium causes the susceptibility of EpCAM mice to colitis and gut microbiota dysbiosis.结肠上皮细胞中紧密连接蛋白和多聚免疫球蛋白受体(pIgR)的下调导致EpCAM小鼠易患结肠炎和肠道微生物群失调。
Front Mol Biosci. 2024 Aug 12;11:1442611. doi: 10.3389/fmolb.2024.1442611. eCollection 2024.
7
Sorbitol Destroyed Intestinal Microfold Cells (M Cells) Development through Inhibition of PDE4-Mediated RANKL Expression.山梨醇通过抑制 PDE4 介导的 RANKL 表达破坏肠道微皱褶细胞 (M 细胞) 的发育。
Mediators Inflamm. 2024 May 2;2024:7524314. doi: 10.1155/2024/7524314. eCollection 2024.
8
Effect of chronic cold stress on gut microbial diversity, intestinal inflammation and pyroptosis in mice.慢性冷应激对小鼠肠道微生物多样性、肠道炎症和细胞焦亡的影响。
J Physiol Biochem. 2024 May;80(2):465-477. doi: 10.1007/s13105-024-01019-w. Epub 2024 Mar 25.
9
Gasdermin D: A Potential New Auxiliary Pan-Biomarker for the Detection and Diagnosis of Diseases.Gasdermin D:一种用于疾病检测和诊断的潜在新型泛生物标志物。
Biomolecules. 2023 Nov 17;13(11):1664. doi: 10.3390/biom13111664.
10
A systemic analysis of monocarboxylate transporters in ovarian cancer and possible therapeutic interventions.系统性分析单羧酸转运蛋白在卵巢癌中的作用及可能的治疗干预策略。
Channels (Austin). 2023 Dec;17(1):2273008. doi: 10.1080/19336950.2023.2273008. Epub 2023 Nov 7.
miR-133a-3p 通过靶向 IKKε 抑制细胞焦亡激活来减轻心肌细胞肥大。
Acta Histochem. 2021 Jan;123(1):151653. doi: 10.1016/j.acthis.2020.151653. Epub 2020 Nov 24.
4
Sodium para-aminosalicylic acid inhibits manganese-induced NLRP3 inflammasome-dependent pyroptosis by inhibiting NF-κB pathway activation and oxidative stress.对氨基水杨酸钠通过抑制 NF-κB 通路激活和氧化应激抑制锰诱导的 NLRP3 炎性体依赖性细胞焦亡。
J Neuroinflammation. 2020 Nov 17;17(1):343. doi: 10.1186/s12974-020-02018-6.
5
An overview of the non-canonical inflammasome.非经典炎性小体概述。
Mol Aspects Med. 2020 Dec;76:100924. doi: 10.1016/j.mam.2020.100924. Epub 2020 Nov 11.
6
Emerging insights on the role of gasdermins in infection and inflammatory diseases.关于gasdermin蛋白在感染和炎症性疾病中作用的新见解。
Clin Transl Immunology. 2020 Oct 4;9(10):e1186. doi: 10.1002/cti2.1186. eCollection 2020.
7
Excessive deubiquitination of NLRP3-R779C variant contributes to very-early-onset inflammatory bowel disease development.NLRP3-R779C 变异体的过度去泛素化导致极早发性炎症性肠病的发生。
J Allergy Clin Immunol. 2021 Jan;147(1):267-279. doi: 10.1016/j.jaci.2020.09.003. Epub 2020 Sep 15.
8
Epithelial-derived gasdermin D mediates nonlytic IL-1β release during experimental colitis.上皮细胞衍生的 GSDMD 介导实验性结肠炎期间非溶酶体释放的 IL-1β。
J Clin Invest. 2020 Aug 3;130(8):4218-4234. doi: 10.1172/JCI138103.
9
NEK7 interacts with NLRP3 to modulate the pyroptosis in inflammatory bowel disease via NF-κB signaling.NEK7 通过 NF-κB 信号与 NLRP3 相互作用,调节炎症性肠病中的细胞焦亡。
Cell Death Dis. 2019 Dec 2;10(12):906. doi: 10.1038/s41419-019-2157-1.
10
Inhibition of CREB-mediated ZO-1 and activation of NF-κB-induced IL-6 by colonic epithelial MCT4 destroys intestinal barrier function.肠道上皮细胞 MCT4 通过抑制 CREB 介导的 ZO-1 并激活 NF-κB 诱导的 IL-6,破坏肠道屏障功能。
Cell Prolif. 2019 Nov;52(6):e12673. doi: 10.1111/cpr.12673. Epub 2019 Aug 16.