Suppr超能文献

持续低剂量白细胞介素-2治疗通过提高狼疮患者的Tfr/Tfh比值来减轻致病性体液免疫。

Sustained low-dose interleukin-2 therapy alleviates pathogenic humoral immunity via elevating the Tfr/Tfh ratio in lupus.

作者信息

Liang Kaili, He Jing, Wei Yunbo, Zeng Qunxiong, Gong Dongcheng, Qin Jiahuan, Ding Huihua, Chen Zhian, Zhou Ping, Niu Peng, Chen Qian, Ding Chenguang, Lu Liangjing, Chen Xiao-Xiang, Li Zhanguo, Shen Nan, Yu Di, Deng Jun

机构信息

China-Australia Centre for Personalized Immunology Renji Hospital Shanghai Jiao Tong University School of Medicine (SJTUSM) Shanghai China.

Department of Rheumatology and Immunology Peking University People's Hospital Beijing China.

出版信息

Clin Transl Immunology. 2021 Jun 1;10(6):e1293. doi: 10.1002/cti2.1293. eCollection 2021.

Abstract

OBJECTIVES

Low-dose interleukin-2 (IL-2) has shown promising clinical benefits in the treatment of systemic lupus erythematosus (SLE), but how this therapy alleviates pathogenic humoral immunity remains not well understood. The dilemma is that IL-2 can suppress both follicular helper and regulatory T (Tfh and Tfr) cells, which counteract each other in regulating autoantibody production.

METHODS

Female NZB/W F1 mice received recombinant human IL-2 (3 × 10 IU/dose) in three treatment regimens: (1) short, daily for 7 days; (2) medium, daily for 14 days, and (3) long, every second day for 28 days. Tfh (Foxp3CXCR5Bcl6), Tfr (Foxp3CXCR5Bcl6), germinal centre (GC, B220GL-7Fas) and antibody-secreting cell (ASC, B220CD138TACI) were analysed by flow cytometry. Serum anti-dsDNA level was determined by ELISA. Kidney pathology was evaluated by H&E and immunofluorescence staining. Circulating Tfh and Tfr cells in SLE patients treated with low-dose IL-2 from a previous clinical trial (NCT02084238) was analysed.

RESULTS

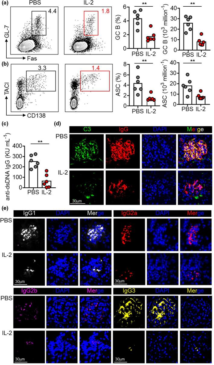
Low-dose IL-2 treatment consistently increased Tfr/Tfh ratio in mice and SLE patients, because of a stronger suppression on Tfh cells than Tfr cells. Three treatment regimens revealed distinct immunological features. Tfh suppression was observed in all regimens, but Tfr suppression and GC reduction were recorded in just medium and long regimens. Only the long treatment regimen resulted in inhibited ASC differentiation in spleen, which was accompanied by reduced anti-dsDNA titres and ameliorated kidney pathology.

CONCLUSION

Low-dose IL-2 therapy increases the Tfr/Tfh ratio, and a less frequent and prolonged treatment can alleviate pathogenic humoral immunity and improve renal function.

摘要

目的

低剂量白细胞介素-2(IL-2)在系统性红斑狼疮(SLE)治疗中已显示出有前景的临床益处,但该疗法如何减轻致病性体液免疫仍未完全清楚。困境在于IL-2可同时抑制滤泡辅助性T细胞和调节性T细胞(Tfh和Tfr),而这两种细胞在调节自身抗体产生中相互拮抗。

方法

雌性NZB/W F1小鼠接受重组人IL-2(3×10 IU/剂量),采用三种治疗方案:(1)短期,每日给药7天;(2)中期,每日给药14天;(3)长期,每2天给药1次,共28天。通过流式细胞术分析Tfh(Foxp3⁺CXCR5⁺Bcl6⁺)、Tfr(Foxp3⁺CXCR5⁺Bcl6⁺)、生发中心(GC,B220⁺GL-7⁺Fas⁺)和抗体分泌细胞(ASC,B220⁺CD138⁺TACI⁺)。通过酶联免疫吸附测定法测定血清抗双链DNA水平。通过苏木精-伊红染色和免疫荧光染色评估肾脏病理。分析了先前一项临床试验(NCT02084238)中接受低剂量IL-2治疗的SLE患者循环中的Tfh和Tfr细胞。

结果

低剂量IL-2治疗持续增加小鼠和SLE患者的Tfr/Tfh比值,因为对Tfh细胞的抑制强于Tfr细胞。三种治疗方案显示出不同的免疫学特征。所有方案均观察到Tfh受到抑制,但仅中期和长期方案记录到Tfr受到抑制和GC减少。只有长期治疗方案导致脾脏中ASC分化受到抑制,同时伴有抗双链DNA滴度降低和肾脏病理改善。

结论

低剂量IL-2疗法可提高Tfr/Tfh比值,较少频率且延长治疗可减轻致病性体液免疫并改善肾功能。

https://cdn.ncbi.nlm.nih.gov/pmc/blobs/9aab/8169300/61252a954120/CTI2-10-e1293-g006.jpg

文献AI研究员

20分钟写一篇综述,助力文献阅读效率提升50倍。

立即体验

用中文搜PubMed

大模型驱动的PubMed中文搜索引擎

马上搜索

文档翻译

学术文献翻译模型,支持多种主流文档格式。

立即体验