Shang Junmei, Ma Shurong, Zang Caixia, Bao Xiuqi, Wang Yan, Zhang Dan
Department of Pharmacology, Institute of Materia Medica, Chinese Academy of Medical Sciences and Peking Union Medical College, Beijing 100050, China.
Acta Pharm Sin B. 2021 May;11(5):1213-1226. doi: 10.1016/j.apsb.2021.01.009. Epub 2021 Jan 26.
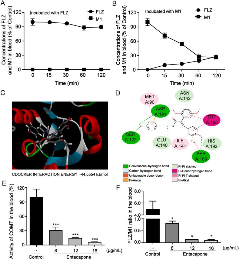
The gut microbiota plays an important role in regulating the pharmacokinetics and pharmacodynamics of many drugs. FLZ, a novel squamosamide derivative, has been shown to have neuroprotective effects on experimental Parkinson's disease (PD) models. FLZ is under phase Ⅰ clinical trial now, while the underlying mechanisms contributing to the absorption of FLZ are still not fully elucidated. Due to the main metabolite of FLZ was abundant in feces but rare in urine and bile of mice, we focused on the gut microbiota to address how FLZ was metabolized and absorbed. studies revealed that FLZ could be exclusively metabolized to its major metabolite M1 by the lanosterol 14 alpha-demethylase (CYP51) in the gut microbiota, but was almost not metabolized by any other metabolism-related organs, such as liver, kidney, and small intestine. M1 was quickly absorbed into the blood and then remethylated to FLZ by catechol -methyltransferase (COMT). Notably, dysbacteriosis reduced the therapeutic efficacy of FLZ on the PD mouse model by inhibiting its absorption. The results show that the gut microbiota mediate the absorption of FLZ through a FLZ-M1-FLZ circulation. Our research elucidates the vital role of the gut microbiota in the absorption of FLZ and provides a theoretical basis for clinical pharmacokinetic studies and clinical application of FLZ in the treatment of PD.
肠道微生物群在调节许多药物的药代动力学和药效学方面发挥着重要作用。FLZ是一种新型鳞状酰胺衍生物,已被证明对实验性帕金森病(PD)模型具有神经保护作用。FLZ目前正处于Ⅰ期临床试验阶段,但其吸收的潜在机制仍未完全阐明。由于FLZ的主要代谢产物在小鼠粪便中含量丰富,而在尿液和胆汁中含量稀少,我们聚焦于肠道微生物群来研究FLZ是如何代谢和吸收的。研究表明,FLZ在肠道微生物群中可被羊毛甾醇14α-去甲基化酶(CYP51)特异性代谢为其主要代谢产物M1,但几乎不会被肝脏、肾脏和小肠等任何其他与代谢相关的器官代谢。M1迅速被吸收进入血液,然后通过儿茶酚-O-甲基转移酶(COMT)重新甲基化成为FLZ。值得注意的是,菌群失调通过抑制FLZ的吸收降低了其对PD小鼠模型的治疗效果。结果表明,肠道微生物群通过FLZ-M1-FLZ循环介导FLZ的吸收。我们的研究阐明了肠道微生物群在FLZ吸收中的重要作用,并为FLZ治疗PD的临床药代动力学研究和临床应用提供了理论依据。