Suppr超能文献

苍耳草甲醇提取物对稻黄单胞菌的抑菌活性及利用计算机技术鉴定其化合物。

Antimicrobial activity of methanolic extracts of Vernonia cinerea against Xanthomonas oryzae and identification of their compounds using in silico techniques.

机构信息

Department of Biotechnology, Bhimtal Campus, Bhimtal, Kumaun University, Uttarakhand, India.

Cell in Molecular Biology Laboratory, Department of Zoology, Soban Singh Jeena University, Almora, Uttarakhand, India.

出版信息

PLoS One. 2021 Jun 14;16(6):e0252759. doi: 10.1371/journal.pone.0252759. eCollection 2021.

Abstract

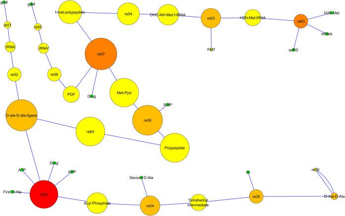
Bacterial Leaf Blight (BLB) disease is an extremely ruinous disease in rice, caused by Xanthomonas oryzae pv. oryzae (Xoo). Although various chemicals are available to manage BLB, they are toxic to the environment as well as humans. Hence there is a need to develop new pesticides as alternatives to hazardous chemicals. Therefore, a study was carried out to discover new potent natural pesticides against Xoo from different solvent extracts of Vernonia cinerea. Among all the fractions, the methanolic extract showed the highest inhibition zone. Further, to gain mechanistic insight of inhibitory action, 40 molecules of methanolic extracts were subjected for in silico study against two enzymes D-alanine-D-alanine ligase (Ddl) and Peptide deformylase (PDF). In silico study showed Rutin and Methanone, [1,4-dimethyl-7-(1- methylethyl)-2- azulenyl]phenyl have a good binding affinity with Ddl while Phenol, 2,4-bis(1-phenylethyl)- and 1,2-Benzenedicarboxylic acid, diisooctyl ester showed an excellent binding affinity to PDF. Finally, the system biology approach was applied to understand the agrochemical's effect in the cell system of bacteria against both the enzymes. Conclusively, these four-hit compounds may have strong potential against Xoo and can be used as biopesticides in the future.

摘要

细菌性条斑病(BLB)是水稻上一种极具破坏性的疾病,由稻黄单胞菌水稻致病变种(Xoo)引起。尽管有各种化学物质可用于防治 BLB,但它们对环境和人类都有毒性。因此,需要开发新的农药作为危险化学品的替代品。因此,进行了一项研究,旨在从 Vernonia cinerea 的不同溶剂提取物中发现针对 Xoo 的新型有效天然农药。在所有馏分中,甲醇提取物显示出最高的抑制区。此外,为了深入了解抑制作用的机制,对甲醇提取物的 40 种分子进行了针对两种酶 D-丙氨酸-D-丙氨酸连接酶(Ddl)和肽脱甲酰酶(PDF)的计算机模拟研究。计算机模拟研究表明,芦丁和甲酮,[1,4-二甲基-7-(1-甲基乙基)-2-薁基]苯基与 Ddl 具有良好的结合亲和力,而苯酚,2,4-双(1-苯基乙基)-和 1,2-苯二甲酸,二异辛酯与 PDF 具有极好的结合亲和力。最后,应用系统生物学方法来了解农药在细菌细胞系统中对两种酶的作用。总之,这四种命中化合物可能对 Xoo 具有很强的潜力,可以作为未来的生物农药。

https://cdn.ncbi.nlm.nih.gov/pmc/blobs/2161/8202908/1a3b357a0d36/pone.0252759.g001.jpg

文献AI研究员

20分钟写一篇综述,助力文献阅读效率提升50倍。

立即体验

用中文搜PubMed

大模型驱动的PubMed中文搜索引擎

马上搜索

文档翻译

学术文献翻译模型,支持多种主流文档格式。

立即体验