Neuromuscular Division, Department of Neurology, Johns Hopkins School of Medicine, Baltimore, Maryland, USA.
Department of Neurology and Department of Psychiatry and Biobehavioral Sciences, David Geffen School of Medicine, University of California, Los Angeles, Los Angeles, California, USA.
JCI Insight. 2021 Jul 8;6(13):e149381. doi: 10.1172/jci.insight.149381.
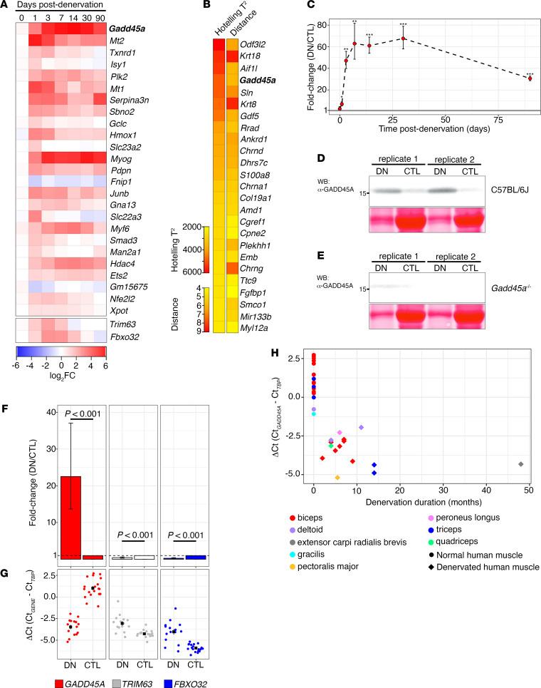
Neurogenic muscle atrophy is the loss of skeletal muscle mass and function that occurs with nerve injury and in denervating diseases, such as amyotrophic lateral sclerosis. Aside from prompt restoration of innervation and exercise where feasible, there are currently no effective strategies for maintaining skeletal muscle mass in the setting of denervation. We conducted a longitudinal analysis of gene expression changes occurring in atrophying skeletal muscle and identified growth arrest and DNA damage-inducible A (Gadd45a) as a gene that shows one of the earliest and most sustained increases in expression in skeletal muscle after denervation. We evaluated the role of this induction using genetic mouse models and found that mice lacking GADD45A showed accelerated and exacerbated neurogenic muscle atrophy, as well as loss of fiber type identity. Our genetic analyses demonstrate that, rather than directly contributing to muscle atrophy as proposed in earlier studies, GADD45A induction likely represents a protective negative feedback response to denervation. Establishing the downstream effectors that mediate this protective effect and the pathways they participate in may yield new opportunities to modify the course of muscle atrophy.
神经源性肌肉萎缩是指神经损伤和去神经疾病(如肌萎缩侧索硬化症)导致的骨骼肌质量和功能丧失。除了及时恢复神经支配和可行的运动外,目前在去神经支配的情况下,还没有有效的方法来维持骨骼肌质量。我们对萎缩骨骼肌中发生的基因表达变化进行了纵向分析,发现生长停滞和 DNA 损伤诱导蛋白 A(Gadd45a)是一种在去神经支配后骨骼肌中表达最早且持续时间最长的基因之一。我们使用遗传小鼠模型评估了这种诱导作用的作用,发现缺乏 Gadd45a 的小鼠表现出加速和加剧的神经源性肌肉萎缩,以及纤维类型特征的丧失。我们的遗传分析表明,Gadd45a 的诱导不是像早期研究中提出的那样直接导致肌肉萎缩,而是可能代表对去神经支配的一种保护性负反馈反应。确定介导这种保护作用的下游效应子及其参与的途径可能为改变肌肉萎缩的进程提供新的机会。