Graduate Program in Immunology, Department of Immunology, Faculty of Medicine Siriraj Hospital, Mahidol University, Bangkok, Thailand.
Center of Research Excellence on Therapeutic Proteins and Antibody Engineering, Department of Parasitology, Faculty of Medicine Siriraj Hospital, Mahidol University, Bangkok, Thailand.
Front Immunol. 2021 May 31;12:676558. doi: 10.3389/fimmu.2021.676558. eCollection 2021.
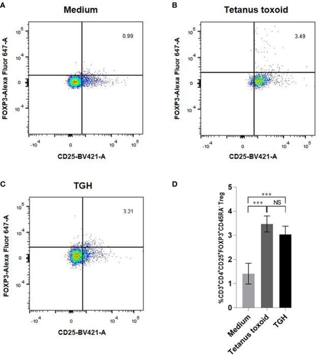
Allergen-specific-immunotherapy (ASIT) can cause long-term resolution of allergic diseases, reduces drug use and chances of new allergen sensitization. Nevertheless, therapeutic vaccine and data on ASIT efficacy for cockroach (CR) allergy are relatively scarce. In this study, efficacy and mechanism of a novel intranasal vaccine consisting of liposome (L)-entrapped mixture of American CR () major allergen (Per a 9) and immunosuppressive protein of nematode named transforming growth factor-beta homologue (TGH) in treatment of CR allergy were investigated along with two other vaccines (L-Per a 9 alone and L-TGH alone). All three vaccines could reduce pathogenic type 2 response and lung immunopathology in the vaccines-treated CR-allergic mice, but by different mechanisms. L-Per a 9 caused a deviation of the pathogenic type 2 to type 1 response (upregulation), whereas the L-(TGH + Per a 9) and L-TGH generated regulatory immune responses including up-expression of immunosuppressive cytokine genes and increment of serum adenosine and lung indoleamine-2,3-dioxygenase-1 which are signatures of regulatory T cells (Tregs) and tolerogenic dendritic cells, respectively. The L-(TGH + Per a 9) should be further evaluated towards clinical application, as this vaccine has a propensity to induce broadly effective therapeutic effects for inhalant allergies.
变应原特异性免疫疗法(ASIT)可长期缓解过敏疾病,减少药物使用和新过敏原致敏的机会。然而,蟑螂(CR)过敏的治疗疫苗和 ASIT 疗效数据相对较少。在这项研究中,研究了一种新型鼻腔内疫苗的疗效和机制,该疫苗由脂质体(L)包封的美国 CR()主要过敏原(Per a 9)和名为转化生长因子-β同源物(TGH)的线虫免疫抑制蛋白组成,以及另外两种疫苗(L-Per a 9 单独和 L-TGH 单独)。所有三种疫苗均可减轻疫苗治疗的 CR 过敏小鼠的致病性 2 型反应和肺部免疫病理学,但作用机制不同。L-Per a 9 引起致病性 2 型向 1 型反应(上调)的转变,而 L-(TGH + Per a 9)和 L-TGH 则产生调节性免疫反应,包括免疫抑制细胞因子基因的上调表达以及血清腺苷和肺吲哚胺-2,3-双加氧酶-1 的增加,分别为调节性 T 细胞(Tregs)和耐受原性树突状细胞的特征。L-(TGH + Per a 9)应该进一步评估其临床应用,因为这种疫苗具有诱导广泛有效的吸入性过敏治疗效果的倾向。