Department of Nephrology, Xiangya Hospital, Central South University, Changsha, China.
Department of Hematology, The Affiliated Zhuzhou Hospital Xiangya Medical College, Central South University, Zhuzhou, China.
Front Immunol. 2021 May 31;12:683330. doi: 10.3389/fimmu.2021.683330. eCollection 2021.
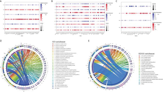
Idiopathic membranous nephropathy (IMN) is an organ-specific autoimmune disease of the kidney glomerulus. It may gradually progress to end-stage renal disease (ESRD) characterized by increased proteinuria, which leads to serious consequences. Although substantial advances have been made in the understanding of the molecular bases of IMN in the last 10 years, certain questions remain largely unanswered. To define the transcriptomic landscape at single-cell resolution, we analyzed kidney samples from 6 patients with anti-PLA2R positive IMN and 2 healthy control subjects using single-cell RNA sequencing. We then identified distinct cell clusters through unsupervised clustering analysis of kidney specimens. Identification of the differentially expressed genes (DEGs) and enrichment analysis as well as the interaction between cells were also performed. Based on transcriptional expression patterns, we identified all previously described cell types in the kidney. The DEGs in most kidney parenchymal cells were primarily enriched in genes involved in the regulation of inflammation and immune response including IL-17 signaling, TNF signaling, NOD-like receptor signaling, and MAPK signaling. Moreover, cell-cell crosstalk highlighted the extensive communication of mesangial cells, which infers great importance in IMN. IMN with massive proteinuria displayed elevated expression of genes participating in inflammatory signaling pathways that may be involved in the pathogenesis of the progression of IMN. Overall, we applied single-cell RNA sequencing to IMN to uncover intercellular interactions, elucidate key pathways underlying the pathogenesis, and identify novel therapeutic targets of anti-PLA2R positive IMN.
特发性膜性肾病(IMN)是一种肾脏肾小球的器官特异性自身免疫性疾病。它可能逐渐进展为终末期肾病(ESRD),其特征是蛋白尿增加,导致严重后果。尽管在过去的 10 年中,人们在理解 IMN 的分子基础方面取得了实质性进展,但某些问题仍然没有得到充分解答。为了在单细胞分辨率下定义转录组景观,我们使用单细胞 RNA 测序分析了 6 名抗 PLA2R 阳性 IMN 患者和 2 名健康对照者的肾脏样本。然后,我们通过对肾脏标本进行无监督聚类分析来识别不同的细胞簇。还进行了差异表达基因(DEGs)的鉴定和富集分析以及细胞间的相互作用。基于转录表达模式,我们鉴定了肾脏中所有先前描述的细胞类型。大多数肾脏实质细胞中的 DEGs 主要富集在参与炎症和免疫反应调节的基因中,包括 IL-17 信号、TNF 信号、NOD 样受体信号和 MAPK 信号。此外,细胞间相互作用突出了系膜细胞的广泛通讯,这推断出在 IMN 中具有重要意义。大量蛋白尿的 IMN 显示出参与炎症信号通路的基因表达升高,这些基因可能参与了 IMN 进展的发病机制。总的来说,我们应用单细胞 RNA 测序来研究 IMN,以揭示细胞间相互作用,阐明发病机制的关键途径,并确定抗 PLA2R 阳性 IMN 的新治疗靶点。