Zhang Yashuo, Cheng Yuanlei, Chen Juannan, Zheng Kewei, You Huijuan
Hubei Key Laboratory of Natural Medicinal Chemistry and Resource Evaluation, School of Pharmacy, Tongji Medical College, Huazhong University of Science and Technology, Wuhan 430030, China.
School of Pharmaceutical Sciences (Shenzhen), Sun Yat-Sen University, Guangzhou 510275, China.
Nucleic Acids Res. 2021 Jul 9;49(12):7179-7188. doi: 10.1093/nar/gkab531.
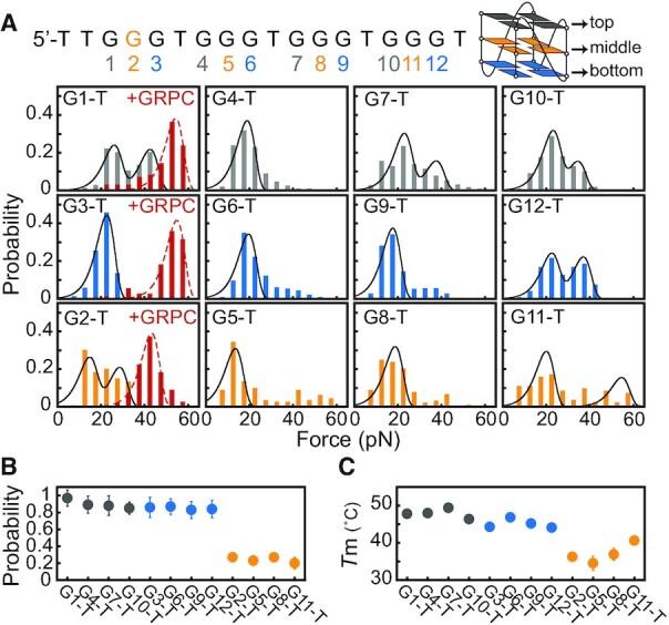
A significant number of sequences in the human genome form noncanonical G-quadruplexes (G4s) with bulges or a guanine vacancy. Here, we systematically characterized the mechanical stability of parallel-stranded G4s with a one to seven nucleotides bulge at various positions. Our results show that G4-forming sequences with a bulge form multiple conformations, including fully-folded G4 with high mechanical stability (unfolding forces > 40 pN), partially-folded intermediates (unfolding forces < 40 pN). The folding probability and folded populations strongly depend on the positions and lengths of the bulge. By combining a single-molecule unfolding assay, dimethyl sulfate (DMS) footprinting, and a guanine-peptide conjugate that selectively stabilizes guanine-vacancy-bearing G-quadruplexes (GVBQs), we identified that GVBQs are the major intermediates of G4s with a bulge near the 5' or 3' ends. The existence of multiple structures may induce different regulatory functions in many biological processes. This study also demonstrates a new strategy for selectively stabilizing the intermediates of bulged G4s to modulate their functions.
人类基因组中有相当数量的序列会形成带有凸起或鸟嘌呤空位的非经典G-四链体(G4s)。在此,我们系统地表征了在不同位置带有1至7个核苷酸凸起的平行链G4s的机械稳定性。我们的结果表明,带有凸起的G4形成序列会形成多种构象,包括具有高机械稳定性(解折叠力>40 pN)的完全折叠G4、部分折叠中间体(解折叠力<40 pN)。折叠概率和折叠群体强烈依赖于凸起的位置和长度。通过结合单分子解折叠测定、硫酸二甲酯(DMS)足迹分析以及一种选择性稳定带有鸟嘌呤空位的G-四链体(GVBQs)的鸟嘌呤-肽缀合物,我们确定GVBQs是在5'或3'端附近带有凸起的G4s的主要中间体。多种结构的存在可能在许多生物过程中诱导不同的调节功能。这项研究还展示了一种选择性稳定凸起G4s中间体以调节其功能的新策略。