Electron Microscopy Core Facility, European Molecular Biology Laboratory, Heidelberg, Germany.
Structural and Computational Biology Unit, European Molecular Biology Laboratory, Heidelberg, Germany.
J Cell Biol. 2021 Sep 6;220(9). doi: 10.1083/jcb.202104069. Epub 2021 Jun 23.
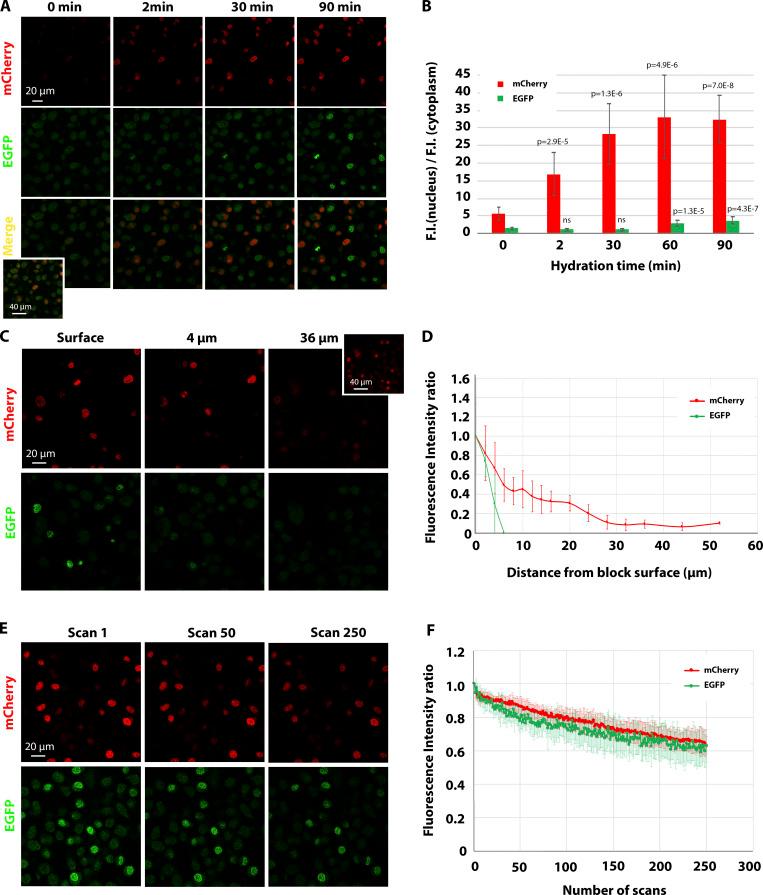
Cells are 3D objects. Therefore, volume EM (vEM) is often crucial for correct interpretation of ultrastructural data. Today, scanning EM (SEM) methods such as focused ion beam (FIB)-SEM are frequently used for vEM analyses. While they allow automated data acquisition, precise targeting of volumes of interest within a large sample remains challenging. Here, we provide a workflow to target FIB-SEM acquisition of fluorescently labeled cells or subcellular structures with micrometer precision. The strategy relies on fluorescence preservation during sample preparation and targeted trimming guided by confocal maps of the fluorescence signal in the resin block. Laser branding is used to create landmarks on the block surface to position the FIB-SEM acquisition. Using this method, we acquired volumes of specific single cells within large tissues such as 3D cultures of mouse mammary gland organoids, tracheal terminal cells in Drosophila melanogaster larvae, and ovarian follicular cells in adult Drosophila, discovering ultrastructural details that could not be appreciated before.
细胞是三维物体。因此,体积电子显微镜(vEM)对于正确解释超微结构数据通常至关重要。如今,聚焦离子束(FIB)-SEM 等扫描电子显微镜(SEM)方法常用于 vEM 分析。虽然它们允许自动数据采集,但在大样本中精确靶向感兴趣的体积仍然具有挑战性。在这里,我们提供了一种工作流程,用于以微米级精度靶向荧光标记的细胞或亚细胞结构的 FIB-SEM 采集。该策略依赖于样品制备过程中荧光的保存,以及通过树脂块中荧光信号的共聚焦图谱进行靶向修剪。激光打标用于在块表面创建地标,以定位 FIB-SEM 的采集。使用这种方法,我们在大型组织(如 3D 培养的小鼠乳腺类器官、果蝇幼虫的气管末端细胞和成年果蝇的卵巢滤泡细胞)中获取了特定单个细胞的体积,发现了以前无法理解的超微结构细节。