Equipe 11 labellisée par la Ligue contre le Cancer, Université de Paris, Sorbonne Université, INSERM U1138, Centre de Recherche des Cordeliers, INSERM, Paris, France.
Metabolomics and Cell Biology Platforms, Gustave Roussy Cancer Campus, Villejuif, France.
J Immunother Cancer. 2021 Jun;9(6). doi: 10.1136/jitc-2021-002362.
Tumors rewire their metabolism to achieve robust anabolism and resistance against therapeutic interventions like cisplatin treatment. For example, a prolonged exposure to cisplatin causes downregulation of pyridoxal kinase (PDXK), the enzyme that generates the active vitamin B6, and upregulation of poly ADP-ribose (PAR) polymerase-1 (PARP1) activity that requires a supply of nicotinamide (vitamin B3) adenine dinucleotide. We investigated the impact of the levels of PDXK and PAR on the local immunosurveillance (ie, density of the antigen presenting cells and adaptive immune response by CD8 T lymphocytes) in two different tumor types.
Tumors from patients with locally advanced cervical carcinoma (LACC) and non-small cell lung cancer (NSCLC) were stained for PAR, PDXK, dendritic cell lysosomal associated membrane glycoprotein (DC-LAMP) and CD8 T cell infiltration. Their correlations and prognostic impact were assessed. Cisplatin-resistant NSCLC cell clones isolated from Lewis-lung cancer (LLC) cells were evaluated for PAR levels by immunoblot. Parental (PAR) and cisplatin-resistant (PAR) clones were subcutaneously injected into the flank of C57BL/6 mice. Tumors were harvested to evaluate their immune infiltration by flow cytometry.
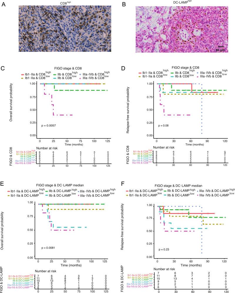
The infiltration of tumors by CD8 T and DC-LAMP cells was associated with a favorable overall survival in patients with LACC (p=0.006 and p=0.008, respectively) and NSCLC (p<0.001 for both CD8 T and DC-LAMP cells). We observed a positive correlation between PDXK expression and the infiltration by DC-LAMP (R=0.44, p=0.02 in LACC, R=0.14, p=0.057 in NSCLC), and a negative correlation between PAR levels and CD8 T lymphocytes (R=-0.39, p=0.034 in LACC, R=-0.18, p=0.017 in NSCLC). PARP1 is constitutively hyperactivated in cisplatin-resistant LLC cells manifesting elevated intracellular levels of poly(ADP-ribosyl)ated proteins (PAR). Tumors formed by such cancer cells injected into immunocompetent mice were scarcely infiltrated by CD8 T (p=0.028) and antigen presenting cells (p=0.086).
Oncometabolic features can impact local immunosurveillance, providing new functional links between cisplatin resistance and therapeutic failure.
肿瘤会重新调整其代谢,以实现强大的合成代谢,并抵抗顺铂等治疗干预措施。例如,长时间接触顺铂会导致吡哆醛激酶 (PDXK) 下调,而 PDXK 是生成活性维生素 B6 的酶,同时会导致聚 ADP-核糖 (PAR) 聚合酶 1 (PARP1) 活性上调,而 PARP1 活性上调需要烟酰胺 (维生素 B3) 腺嘌呤二核苷酸的供应。我们研究了 PDXK 和 PAR 的水平对两种不同肿瘤类型中局部免疫监视(即抗原呈递细胞的密度和 CD8 T 淋巴细胞的适应性免疫反应)的影响。
对局部晚期宫颈癌 (LACC) 和非小细胞肺癌 (NSCLC) 患者的肿瘤进行 PAR、PDXK、树突状细胞溶酶体相关膜糖蛋白 (DC-LAMP) 和 CD8 T 细胞浸润染色。评估它们的相关性和预后影响。从 Lewis 肺癌 (LLC) 细胞中分离出的顺铂耐药 NSCLC 细胞克隆通过免疫印迹评估 PAR 水平。将亲本 (PAR) 和顺铂耐药 (PAR) 克隆皮下注射到 C57BL/6 小鼠的侧腹。采集肿瘤,通过流式细胞术评估其免疫浸润。
在 LACC(p=0.006 和 p=0.008)和 NSCLC 患者中(p<0.001 用于 CD8 T 和 DC-LAMP 细胞),CD8 T 和 DC-LAMP 细胞浸润肿瘤与总生存期延长相关。我们观察到 PDXK 表达与 DC-LAMP 浸润之间呈正相关(R=0.44,p=0.02 在 LACC,R=0.14,p=0.057 在 NSCLC),PAR 水平与 CD8 T 淋巴细胞之间呈负相关(R=-0.39,p=0.034 在 LACC,R=-0.18,p=0.017 在 NSCLC)。在顺铂耐药的 LLC 细胞中,PARP1 持续过度激活,表现出细胞内多聚 (ADP-核糖基) 化蛋白 (PAR) 的水平升高。将此类癌细胞注入免疫功能正常的小鼠后形成的肿瘤几乎没有被 CD8 T(p=0.028)和抗原呈递细胞(p=0.086)浸润。
致癌代谢特征会影响局部免疫监视,为顺铂耐药性与治疗失败之间提供新的功能联系。