Department of Otorhinolaryngology - Head & Neck Surgery, University of Maryland School of Medicine, Baltimore, MD, USA.
Department of Ophthalmology & Visual Sciences, University of Louisville, Louisville, KY, USA.
Nat Commun. 2021 Jun 23;12(1):3906. doi: 10.1038/s41467-021-24056-1.
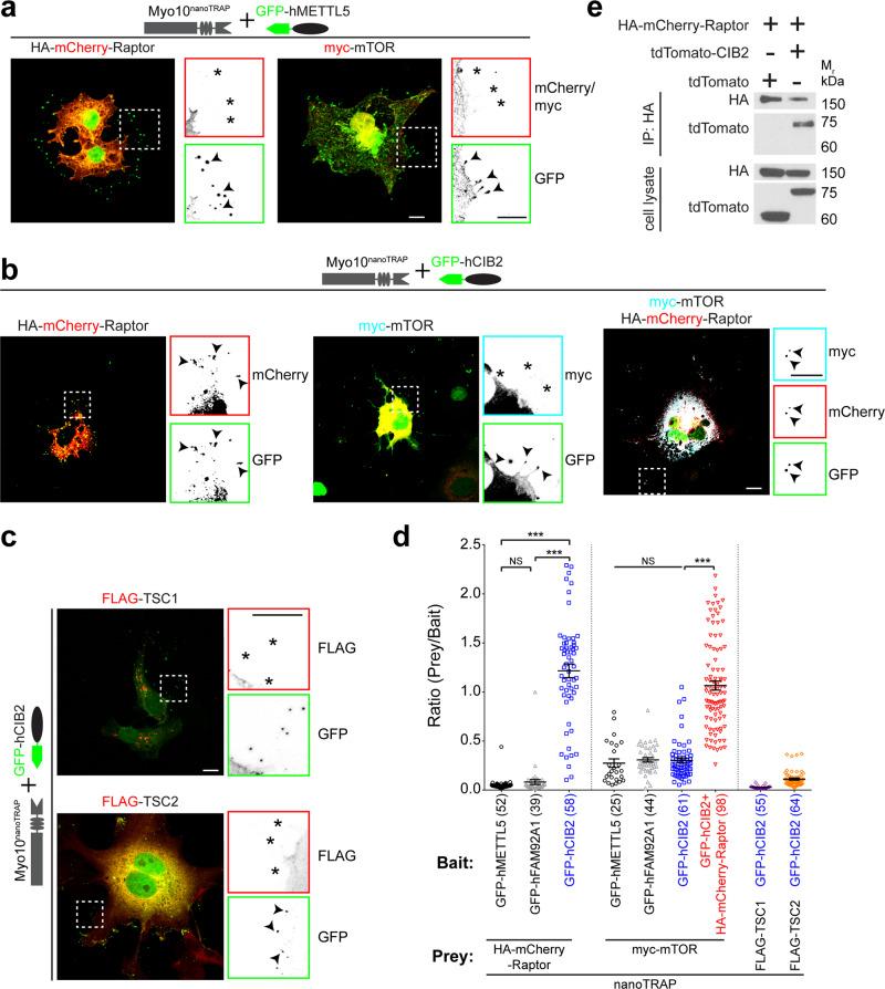
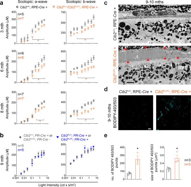
Age-related macular degeneration (AMD) is a multifactorial neurodegenerative disorder. Although molecular mechanisms remain elusive, deficits in autophagy have been associated with AMD. Here we show that deficiency of calcium and integrin binding protein 2 (CIB2) in mice, leads to age-related pathologies, including sub-retinal pigment epithelium (RPE) deposits, marked accumulation of drusen markers APOE, C3, Aβ, and esterified cholesterol, and impaired visual function, which can be rescued using exogenous retinoids. Cib2 mutant mice exhibit reduced lysosomal capacity and autophagic clearance, and increased mTORC1 signaling-a negative regulator of autophagy. We observe concordant molecular deficits in dry-AMD RPE/choroid post-mortem human tissues. Mechanistically, CIB2 negatively regulates mTORC1 by preferentially binding to 'nucleotide empty' or inactive GDP-loaded Rheb. Upregulated mTORC1 signaling has been implicated in lymphangioleiomyomatosis (LAM) cancer. Over-expressing CIB2 in LAM patient-derived fibroblasts downregulates hyperactive mTORC1 signaling. Thus, our findings have significant implications for treatment of AMD and other mTORC1 hyperactivity-associated disorders.
年龄相关性黄斑变性(AMD)是一种多因素的神经退行性疾病。尽管分子机制仍不清楚,但自噬缺陷与 AMD 有关。在这里,我们发现小鼠中钙和整合素结合蛋白 2(CIB2)的缺乏会导致与年龄相关的病理学,包括视网膜下色素上皮(RPE)沉积物、APOE、C3、Aβ和酯化胆固醇的明显积累,以及视觉功能受损,这些可以通过外源性视黄醇来挽救。Cib2 突变小鼠表现出溶酶体容量和自噬清除减少,以及 mTORC1 信号增加——自噬的负调节剂。我们观察到干性 AMD RPE/脉络膜死后人类组织中存在一致的分子缺陷。在机制上,CIB2 通过优先结合“无核苷酸”或失活的 GDP 加载的 Rheb 来负调控 mTORC1。mTORC1 信号的上调与淋巴管平滑肌瘤病(LAM)癌症有关。在 LAM 患者来源的成纤维细胞中过表达 CIB2 会下调过度活跃的 mTORC1 信号。因此,我们的发现对 AMD 和其他 mTORC1 过度活跃相关疾病的治疗具有重要意义。