Department of Physiology, East Lansing, Michigan.
Department of Physiology, East Lansing, Michigan; Neuroscience Program, Michigan State University, East Lansing, Michigan.
Cell Mol Gastroenterol Hepatol. 2021;12(4):1215-1237. doi: 10.1016/j.jcmgh.2021.06.008. Epub 2021 Jun 22.
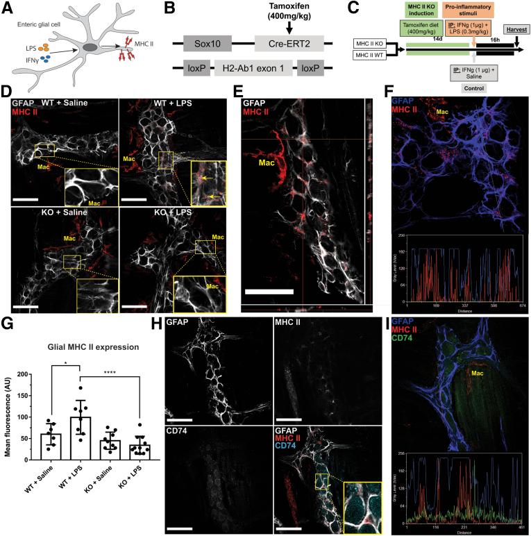
BACKGROUND & AIMS: Enteric glial cells express type II major histocompatibility complex (MHC-II) molecules in Crohn's disease and Chagas disease, but it is unclear whether the expressed molecules are functional. We examined the capabilities of enteric glia to act as an antigen-presenting cell in vivo and whether glial MHC-II has immunomodulatory effects.
We generated Sox10;IAB mice to ablate MHC-II in enteric glia after exposure to tamoxifen. We measured phagocytic activity and autophagy activation to assess potential peptide sources loaded onto glial MHC-II and measured T- and B-lymphocyte activation and serum and colonic tissue cytokine levels to study enteric glial immunomodulatory capabilities.
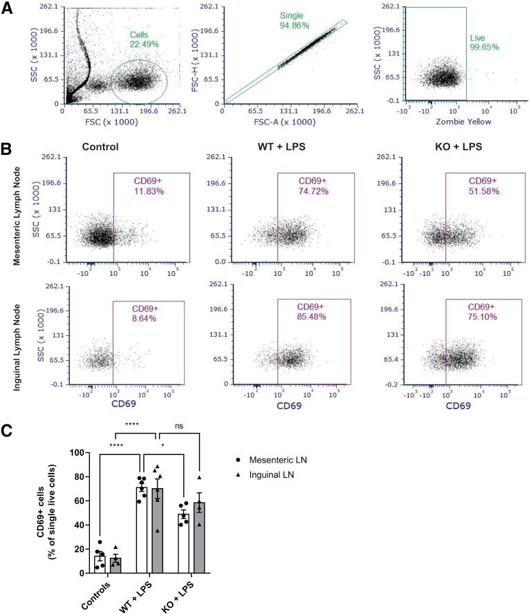
Enteric glia express MHC-II molecules in response to a subclinical dose of interferon-γ and lipopolysaccharide in vivo. Glial MHC-II expression contributes to effective B-lymphocyte and T-lymphocyte activation with marked effects on T-helper cell (Th)17 and regulatory T cell subtypes. No effect on Th1 or Th2 subtypes was observed. Enteric glial MHC-II does not have a major effect on serum or colonic tissue cytokine levels but may influence local cytokine levels. Glial MHC-II expression requires the activation of autophagy pathways, but activating autophagy alone is not sufficient to drive glial MHC-II expression.
Enteric glia express MHC-II as a mechanism to tune intestinal immune responses. Glial autophagy is triggered in response to proinflammatory stimuli and induces glial antigen presentation, which functions to modulate the activation of T-lymphocyte subsets involved in tolerance. These observations suggest that enteric glia may express MHC-II to maintain immune homeostasis during inflammatory conditions such as Crohn's disease.
在克罗恩病和恰加斯病中,肠胶质细胞表达 II 类主要组织相容性复合体(MHC-II)分子,但表达的分子是否具有功能尚不清楚。我们研究了肠胶质细胞在体内作为抗原呈递细胞的能力,以及胶质 MHC-II 是否具有免疫调节作用。
我们生成 Sox10;IAB 小鼠,以在暴露于他莫昔芬后消除肠胶质细胞中的 MHC-II。我们测量吞噬活性和自噬激活,以评估负载在胶质 MHC-II 上的潜在肽源,并测量 T 和 B 淋巴细胞的激活以及血清和结肠组织细胞因子水平,以研究肠胶质细胞的免疫调节能力。
肠胶质细胞在体内对亚临床剂量的干扰素-γ和脂多糖作出反应,表达 MHC-II 分子。胶质 MHC-II 的表达有助于有效的 B 和 T 淋巴细胞激活,并对 Th17 和调节性 T 细胞亚型产生显著影响。未观察到对 Th1 或 Th2 亚型的影响。肠胶质 MHC-II 对血清或结肠组织细胞因子水平没有主要影响,但可能影响局部细胞因子水平。胶质 MHC-II 的表达需要自噬途径的激活,但单独激活自噬不足以驱动胶质 MHC-II 的表达。
肠胶质细胞表达 MHC-II 作为调节肠道免疫反应的一种机制。胶质细胞自噬在受到促炎刺激时被触发,并诱导胶质细胞抗原呈递,这有助于调节参与耐受的 T 淋巴细胞亚群的激活。这些观察结果表明,在炎症条件下,如克罗恩病,肠胶质细胞可能会表达 MHC-II 以维持免疫平衡。