Xu Yingying, Guo Yuedong, Chen Lei, Ni Dalong, Hu Ping, Shi Jianlin
The State Key Laboratory of High Performance Ceramics and Superfine Microstructures, Shanghai Institute of Ceramics, Chinese Academy of Sciences 1295 Ding-xi Road Shanghai 200050 P. R. China.
School of Physical Science and Technology, ShanghaiTech University 393 Middle Hua-xia Road Shanghai 201210 P. R. China.
Chem Sci. 2021 Apr 28;12(22):7763-7769. doi: 10.1039/d1sc00929j.
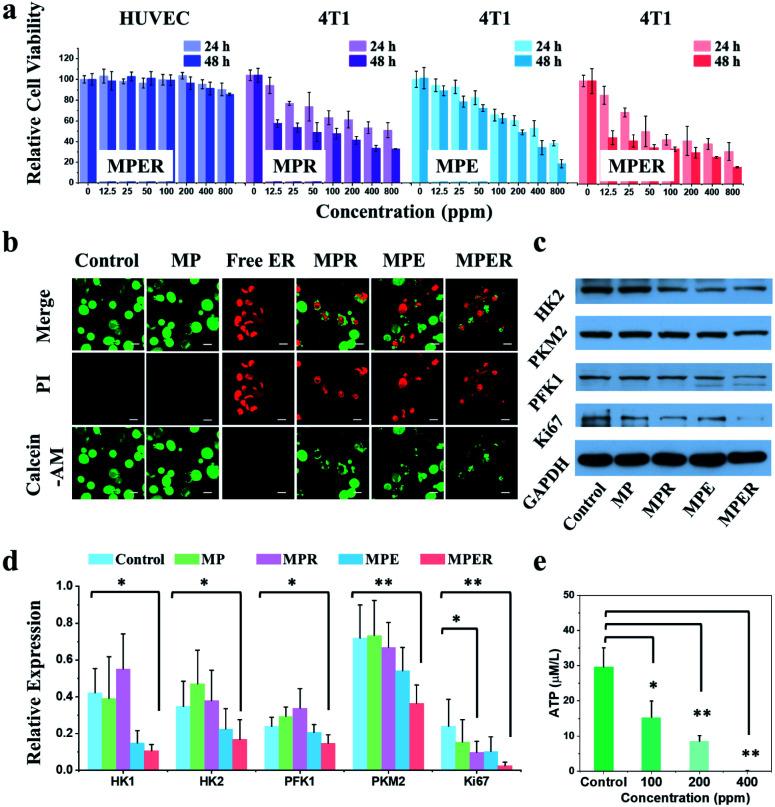
The extraordinarily rapid growth of malignant tumors depends heavily on the glucose metabolism by the pathways of glycolysis and mitochondrial oxidative phosphorylation to generate adenosine 5'-triphosphate (ATP) for maintaining cell proliferation and tumor growth. This study reports a tumor chemical suffocation therapeutic strategy by concurrently suppressing both glycolysis and mitochondrial oxidative phosphorylation (OXPHOS) the co-deliveries of EDTA and rotenone into a glutathione (GSH)-overexpressed tumor microenvironment. EDTA is to block the glycolytic pathway through inhibiting the activity of glycolytic enzymes the chelation of magnesium ion, a co-worker of glycolytic enzymes, despite the presence of Ca. Meanwhile rotenone is to inhibit the mitochondrial OXPHOS. This work provides a novel tumor suffocation strategy by the co-deliveries of glucose metabolism inhibitors, especially by de-functioning glycolytic enzymes eliminating their co-worker magnesium.
恶性肿瘤的异常快速生长在很大程度上依赖于通过糖酵解和线粒体氧化磷酸化途径进行的葡萄糖代谢,以生成三磷酸腺苷(ATP)来维持细胞增殖和肿瘤生长。本研究报告了一种肿瘤化学窒息治疗策略,即通过同时抑制糖酵解和线粒体氧化磷酸化(OXPHOS),将乙二胺四乙酸(EDTA)和鱼藤酮共同递送至谷胱甘肽(GSH)过表达的肿瘤微环境中。EDTA通过抑制糖酵解酶的活性来阻断糖酵解途径,即螯合糖酵解酶的辅助因子镁离子,尽管存在钙离子。同时,鱼藤酮可抑制线粒体OXPHOS。这项工作通过共同递送葡萄糖代谢抑制剂,特别是通过使糖酵解酶失活并去除其辅助因子镁,提供了一种新的肿瘤窒息策略。