Université de Reims Champagne-Ardenne, Inserm, UMR-S1250, SFR CAP-SANTE, Reims, France.
Department of otorhinolaryngology, CHU Reims, Hôpital Robert Debré, Reims, France.
J Cell Mol Med. 2021 Aug;25(15):7575-7579. doi: 10.1111/jcmm.16729. Epub 2021 Jun 25.
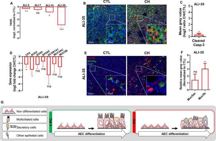
The alteration of the mucociliary clearance is a major hallmark of respiratory diseases related to structural and functional cilia abnormalities such as chronic obstructive pulmonary diseases (COPD), asthma and cystic fibrosis. Primary cilia and motile cilia are the two principal organelles involved in the control of cell fate in the airways. We tested the effect of primary cilia removal in the establishment of a fully differentiated respiratory epithelium. Epithelial barrier integrity was not altered while multiciliated cells were decreased and mucous-secreting cells were increased. Primary cilia homeostasis is therefore paramount for airway epithelial cell differentiation. Primary cilia-associated pathophysiologic implications require further investigations in the context of respiratory diseases.
纤毛清除功能的改变是与结构和功能纤毛异常相关的呼吸道疾病的主要标志,如慢性阻塞性肺疾病(COPD)、哮喘和囊性纤维化。初级纤毛和游动纤毛是控制气道细胞命运的两个主要细胞器。我们测试了去除初级纤毛对完全分化的呼吸道上皮建立的影响。上皮屏障完整性没有改变,而多纤毛细胞减少,粘液分泌细胞增加。因此,初级纤毛的内稳态对于气道上皮细胞的分化至关重要。初级纤毛相关的病理生理意义需要在呼吸道疾病的背景下进一步研究。