School of Medicine for International Students, College of Medicine, I-Shou University, Kaohsiung, Taiwan.
Department of Surgery, Chi Mei Medical Center, Tainan, Taiwan.
Lab Invest. 2021 Oct;101(10):1341-1352. doi: 10.1038/s41374-021-00630-5. Epub 2021 Jun 25.
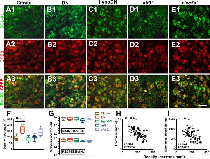
We investigated the mediating roles of activating transcription factor 3 (ATF3), an injury marker, or C-type lectin member 5A (CLEC5A), an inflammatory response molecule, in the induction of endoplasmic reticulum (ER) stress and neuroinflammation in diabetic peripheral neuropathy in ATF3 and CLEC5A genetic knockout (aft3 and clec5a, respectively) mice. ATF3 was expressed intranuclearly and was upregulated in mice with diabetic peripheral neuropathy (DN) and clec5a mice. The DN and clec5a groups also exhibited neuropathic behavior, but not in the aft3 group. The upregulation profiles of cytoplasmic polyadenylation element-binding protein, a protein translation-regulating molecule, and the ER stress-related molecules of inositol-requiring enzyme 1α and phosphorylated eukaryotic initiation factor 2α in the DN and clec5a groups were correlated with neuropathic behavior. Ultrastructural evidence confirmed ER stress induction and neuroinflammation, including microglial enlargement and proinflammatory cytokine release, in the DN and clec5a mice. By contrast, the induction of ER stress and neuroinflammation did not occur in the aft3 mice. Furthermore, the mRNA of reactive oxygen species-removing enzymes such as superoxide dismutase, heme oxygenase-1, and catalase were downregulated in the DN and clec5a groups but were not changed in the aft3 group. Taken together, the results indicate that intraneuronal ATF3, but not CLEC5A, mediates the induction of ER stress and neuroinflammation associated with diabetic neuropathy.
我们研究了激活转录因子 3(ATF3),一种损伤标志物,或 C 型凝集素成员 5A(CLEC5A),一种炎症反应分子,在糖尿病周围神经病变中内质网(ER)应激和神经炎症的诱导中的介导作用在 ATF3 和 CLEC5A 基因敲除(分别为 aft3 和 clec5a)小鼠中。ATF3 在细胞核内表达,并在糖尿病周围神经病变(DN)和 clec5a 小鼠中上调。DN 和 clec5a 组也表现出神经病行为,但 aft3 组没有。细胞质多聚腺苷酸化元件结合蛋白的上调谱,一种蛋白质翻译调节分子,以及与内质网应激相关的分子肌醇需要酶 1α 和磷酸化真核起始因子 2α 在 DN 和 clec5a 组与神经病行为相关。超微结构证据证实了内质网应激诱导和神经炎症,包括小胶质细胞肿大和促炎细胞因子释放,在 DN 和 clec5a 小鼠中。相比之下,内质网应激和神经炎症的诱导并没有发生在 aft3 小鼠中。此外,DN 和 clec5a 组中清除活性氧物质的酶如超氧化物歧化酶、血红素加氧酶-1 和过氧化氢酶的 mRNA 下调,但在 aft3 组中没有变化。综上所述,结果表明,神经元内的 ATF3,而不是 CLEC5A,介导了与糖尿病神经病变相关的 ER 应激和神经炎症的诱导。