Hou Wei, Pei Jin
School of Pharmaceutical Sciences, Jilin University, Changchun, China.
Institute of Special Animal and Plant Sciences, Chinese Academy of Agricultural Sciences, Changchun, China.
Front Pharmacol. 2021 Jun 11;12:618123. doi: 10.3389/fphar.2021.618123. eCollection 2021.
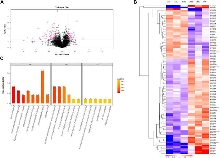
Ginseng ( C. A. Mey.) is a traditional medicine that has been utilized for over 2000 years in Asia and shows varied pharmacological effects. Red ginseng (RG) is steamed and dried ginseng root and is considered to be more effective. Heating inactivates its catabolic enzymes and increases the activities of RG, which can improve the immune system, alleviate fatigue, and has anti-inflammatory effects and antioxidant activity. In addition, RG has a good anti-aging effect, but its mechanism is unclear. Senescence, a side-effect of normal developmental and metabolic processes, is a gradual decline in physiological integrity and function of the body. Senescence is usually associated with a variety of diseases, including neurodegenerative diseases and diabetes. Research on anti-aging and the prolongation of life span has always been a focus topic. In this study, we investigated the molecular mechanism of RG that results in prolonged the life span for male Isobaric tag for relative and absolute quantitation (iTRAQ) was used to identify protein changes in an old male treated with RG. The differential proteins were verified by qRT-PCR and western blotting. The results showed that 12.5 mg/ml RG prolonged its life span significantly. iTRAQ results showed that, compared to the control group, 32 upregulated proteins and 62 downregulated proteins displayed significantly differential expression in the RG group. In this study, we explored the pathways that RG may participate in that extend the life span of , and the results showed that the PI3K/AKT/FoxO pathway was involved. In addition, 4E-BP increased and participated in the regulation of life span.
人参(C. A. Mey.)是一种传统药物,在亚洲已被使用了2000多年,具有多种药理作用。红参(RG)是经过蒸煮和干燥的人参根,被认为更有效。加热可使红参的分解酶失活,并增强其活性,红参能改善免疫系统、缓解疲劳,具有抗炎作用和抗氧化活性。此外,红参具有良好的抗衰老作用,但其机制尚不清楚。衰老作为正常发育和代谢过程的一种副作用,是身体生理完整性和功能的逐渐衰退。衰老通常与多种疾病相关,包括神经退行性疾病和糖尿病。抗衰老及延长寿命的研究一直是一个重点课题。在本研究中,我们探究了红参延长雄性线虫寿命的分子机制。采用相对和绝对定量的等压标签(iTRAQ)来鉴定经红参处理的老年雄性线虫中的蛋白质变化。差异蛋白通过qRT-PCR和蛋白质免疫印迹法进行验证。结果表明,12.5mg/ml的红参显著延长了其寿命。iTRAQ结果显示,与对照组相比,红参组有32种上调蛋白和62种下调蛋白呈现出显著差异表达。在本研究中,我们探索了红参可能参与的延长线虫寿命的途径,结果表明PI3K/AKT/FoxO信号通路与之相关。此外,4E-BP增加并参与了寿命的调节。