Xing Qiongqiong, You Yannan, Zhao Xia, Ji Jianjian, Yan Hua, Dong Yingmei, Ren Lishun, Ding Yuanyuan, Hou Shuting
Affiliated Hospital of Nanjing University of Chinese Medicine, Nanjing, China.
Pediatric Institution of Nanjing University of Chinese Medicine, Nanjing, China.
Front Pharmacol. 2021 Jun 14;12:588588. doi: 10.3389/fphar.2021.588588. eCollection 2021.
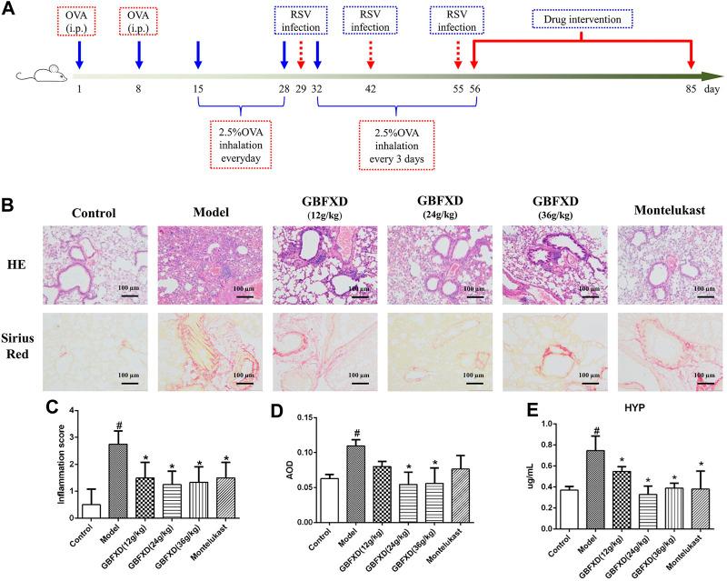
Airway remodeling is a primary pathological feature of asthma. The current therapy for asthma mainly targets reducing inflammation but not particularly airway remodeling. Therefore, it is worthwhile to develop alternative and more effective therapies to attenuate remodeling. Gu-Ben-Fang-Xiao Decoction (GBFXD) has been used to effectively and safely treat asthma for decades. In this study, GBFXD regulated airway inflammation, collagen deposition, and the molecules relevant to airway remodeling such as Vimentin, α-SMA, hydroxyproline, and E-cadherin in chronic remission asthma (CRA) murine model. Proteomic analysis indicated that the overlapping differentially expressed proteins (DEPs) (Model/Control and GBFXD/Model) were mainly collagens and laminins, which were extracellular matrix (ECM) proteins. In addition, the KEGG analysis showed that GBFXD could regulate pathways related to airway remodeling including ECM-receptor interactions, focal adhesion, and the PI3K/AKT signaling pathway, which were the top three significantly enriched pathways containing the most DEPs for both Model/Control and GBFXD/Model. Further validation research showed that GBFXD regulated reticulon-4 (RTN4) and suppressed the activation of the PI3K/AKT pathway to alleviate ECM proteins deposition. In conclusion, our findings indicate that GBFXD possibly regulate the PI3K/AKT pathway via RTN4 to improve airway remodeling, which provides a new insight into the molecular mechanism of GBFXD for the treatment of CRA.
气道重塑是哮喘的主要病理特征。目前哮喘的治疗主要针对减轻炎症,而非特别针对气道重塑。因此,开发替代的、更有效的疗法来减轻重塑是值得的。固本防哮汤(GBFXD)数十年来一直被用于有效且安全地治疗哮喘。在本研究中,固本防哮汤在慢性缓解期哮喘(CRA)小鼠模型中调节气道炎症、胶原蛋白沉积以及与气道重塑相关的分子,如波形蛋白、α-平滑肌肌动蛋白、羟脯氨酸和E-钙黏蛋白。蛋白质组学分析表明,重叠的差异表达蛋白(DEPs)(模型/对照和GBFXD/模型)主要是胶原蛋白和层粘连蛋白,它们是细胞外基质(ECM)蛋白。此外,KEGG分析表明,固本防哮汤可调节与气道重塑相关的信号通路,包括ECM-受体相互作用、粘着斑和PI3K/AKT信号通路,这是模型/对照和GBFXD/模型中包含最多DEPs的前三大显著富集通路。进一步的验证研究表明,固本防哮汤调节网织蛋白4(RTN4)并抑制PI3K/AKT通路的激活,以减轻ECM蛋白沉积。总之,我们的研究结果表明,固本防哮汤可能通过RTN4调节PI3K/AKT通路以改善气道重塑,这为固本防哮汤治疗CRA的分子机制提供了新的见解。