Zhao Xiaojie, Wilson Kelly, Uteshev Victor, He Johnny J
Department of Microbiology and Immunology, Rosalind Franklin University, Chicago Medical School, North Chicago, IL 60064, USA.
Center for Cancer Cell Biology, Immunology and Infection, Rosalind Franklin University, North Chicago, IL 60064, USA.
Brain. 2021 Dec 16;144(11):3355-3370. doi: 10.1093/brain/awab251.
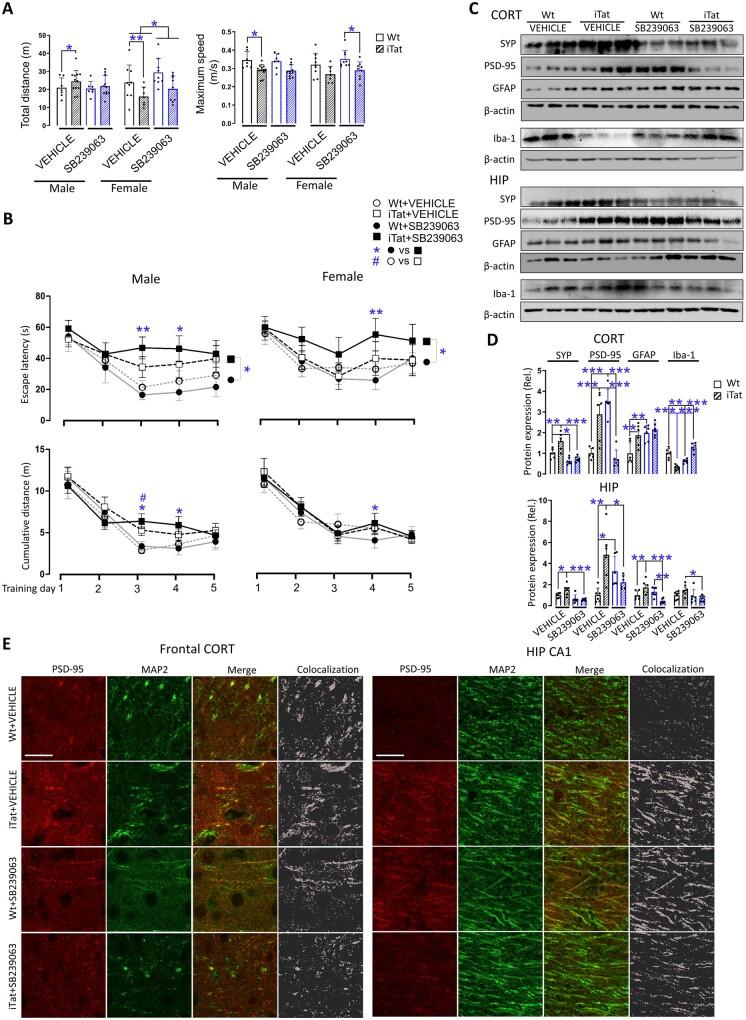
HIV-associated neurocognitive disorders (HAND) in the era of combination antiretroviral therapy are primarily manifested as impaired behaviours, glial activation/neuroinflammation and compromised neuronal integrity, for which there are no effective treatments currently available. In the current study, we used doxycycline-inducible astrocyte-specific HIV Tat transgenic mice (iTat), a surrogate HAND model, and determined effects of PNU-125096, a positive allosteric modulator of α7 nicotinic acetylcholine receptor (α7 nAChR) on Tat-induced behavioural impairments and neuropathologies. We showed that PNU-125096 treatment significantly improved locomotor, learning and memory deficits of iTat mice while inhibited glial activation and increased PSD-95 expression in the cortex and hippocampus of iTat mice. Using α7 nAChR knockout mice, we showed that α7 nAChR knockout eliminated the protective effects of PNU-125096 on iTat mice. In addition, we showed that inhibition of p38 phosphorylation by SB239063, a p38 MAPK-specific inhibitor exacerbated Tat neurotoxicity in iTat mice. Last, we used primary mouse cortical individual cultures and neuron-astrocytes co-cultures and in vivo staining of iTat mouse brain tissues and showed that glial activation was directly involved in the interplay among Tat neurotoxicity, α7 nAChR activation and the p38 MAPK signalling pathway. Taken together, these findings demonstrated for the first time that α7 nAChR activation led to protection against HAND and suggested that α7 nAChR modulator PNU-125096 holds significant promise for development of therapeutics for HAND.
在联合抗逆转录病毒疗法时代,与HIV相关的神经认知障碍(HAND)主要表现为行为受损、胶质细胞激活/神经炎症以及神经元完整性受损,目前尚无有效的治疗方法。在本研究中,我们使用强力霉素诱导的星形胶质细胞特异性HIV Tat转基因小鼠(iTat),这是一种HAND替代模型,确定了α7烟碱型乙酰胆碱受体(α7 nAChR)的正变构调节剂PNU-125096对Tat诱导的行为障碍和神经病理学的影响。我们发现,PNU-125096治疗显著改善了iTat小鼠的运动、学习和记忆缺陷,同时抑制了iTat小鼠皮质和海马中的胶质细胞激活并增加了PSD-95表达。使用α7 nAChR基因敲除小鼠,我们发现α7 nAChR基因敲除消除了PNU-125096对iTat小鼠的保护作用。此外,我们发现p38 MAPK特异性抑制剂SB239063抑制p38磷酸化会加剧iTat小鼠的Tat神经毒性。最后,我们使用原代小鼠皮质单细胞培养物和神经元-星形胶质细胞共培养物以及iTat小鼠脑组织的体内染色,表明胶质细胞激活直接参与了Tat神经毒性、α7 nAChR激活和p38 MAPK信号通路之间的相互作用。综上所述,这些发现首次证明α7 nAChR激活可预防HAND,并表明α7 nAChR调节剂PNU-125096在开发HAND治疗药物方面具有重大前景。