• 文献检索
  • 文档翻译
  • 深度研究
  • 学术资讯
  • Suppr Zotero 插件Zotero 插件
  • 邀请有礼
  • 套餐&价格
  • 历史记录
应用&插件
Suppr Zotero 插件Zotero 插件浏览器插件Mac 客户端Windows 客户端微信小程序
定价
高级版会员购买积分包购买API积分包
服务
文献检索文档翻译深度研究API 文档MCP 服务
关于我们
关于 Suppr公司介绍联系我们用户协议隐私条款
关注我们

Suppr 超能文献

核心技术专利:CN118964589B侵权必究
粤ICP备2023148730 号-1Suppr @ 2026

文献检索

告别复杂PubMed语法,用中文像聊天一样搜索,搜遍4000万医学文献。AI智能推荐,让科研检索更轻松。

立即免费搜索

文件翻译

保留排版,准确专业,支持PDF/Word/PPT等文件格式,支持 12+语言互译。

免费翻译文档

深度研究

AI帮你快速写综述,25分钟生成高质量综述,智能提取关键信息,辅助科研写作。

立即免费体验

通过利用患者特异性神经发生模型剖析PCDH19在丛集性癫痫中的作用

Dissecting the Role of PCDH19 in Clustering Epilepsy by Exploiting Patient-Specific Models of Neurogenesis.

作者信息

Borghi Rossella, Magliocca Valentina, Petrini Stefania, Conti Libenzio Adrian, Moreno Sandra, Bertini Enrico, Tartaglia Marco, Compagnucci Claudia

机构信息

Genetics and Rare Diseases Research Division, Bambino Gesù Children's Hospital, IRCCS, 00146 Rome, Italy.

Department of Science, University "Roma Tre", 00146 Rome, Italy.

出版信息

J Clin Med. 2021 Jun 23;10(13):2754. doi: 10.3390/jcm10132754.

DOI:10.3390/jcm10132754
PMID:34201522
原文链接:https://pmc.ncbi.nlm.nih.gov/articles/PMC8268119/
Abstract

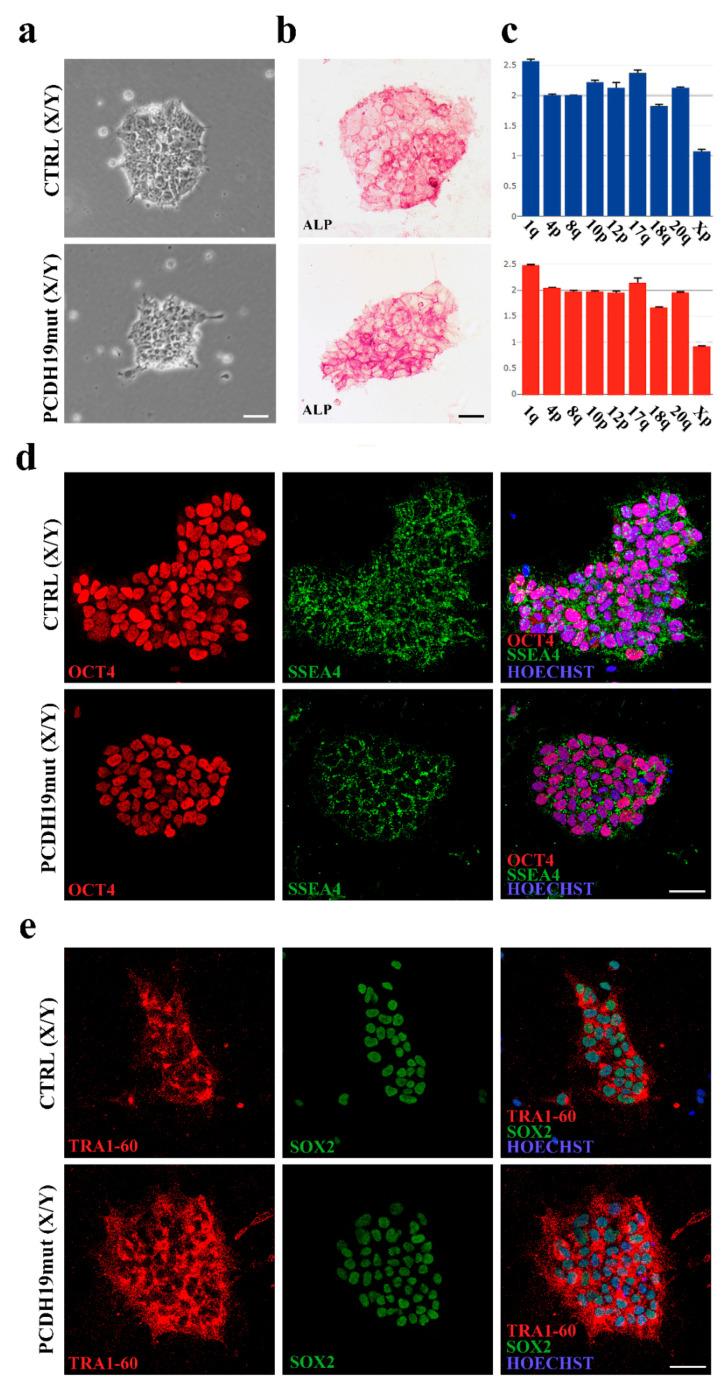
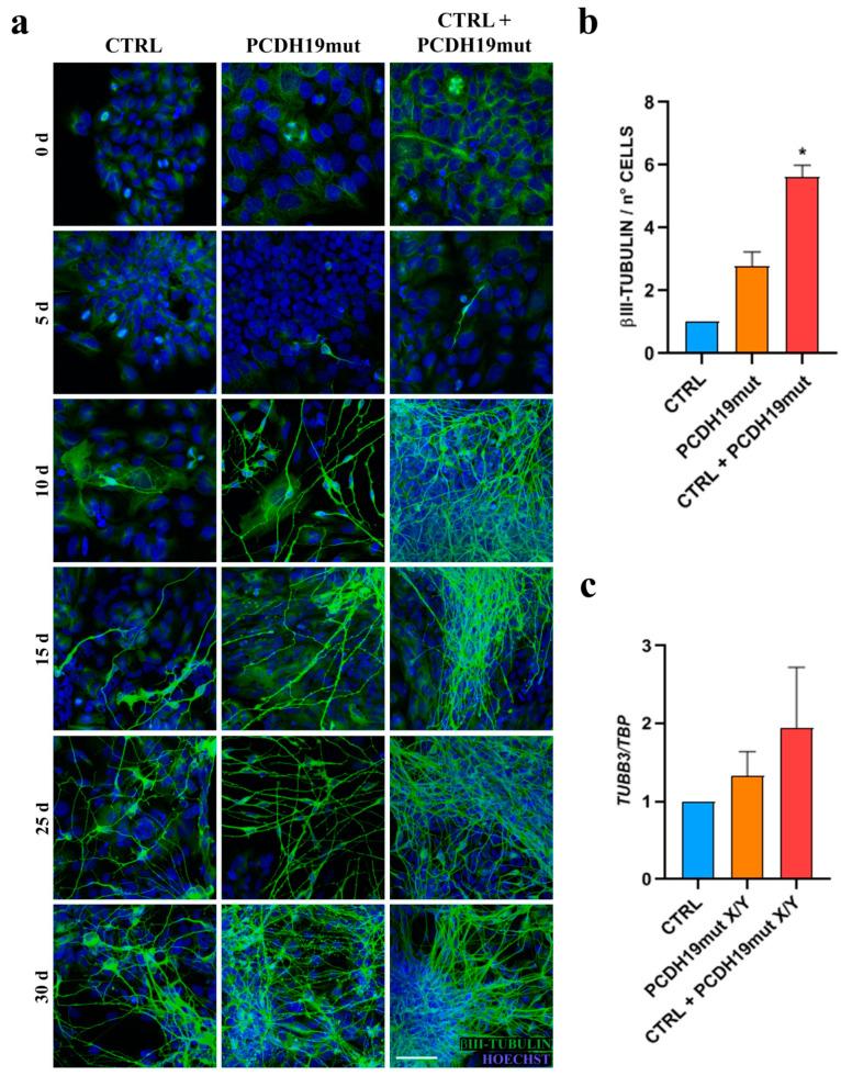
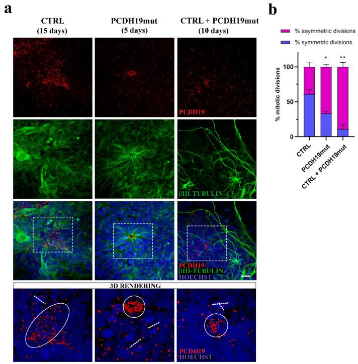
PCDH19-related epilepsy is a rare genetic disease caused by defective function of PCDH19, a calcium-dependent cell-cell adhesion protein of the cadherin superfamily. This disorder is characterized by a heterogeneous phenotypic spectrum, with partial and generalized febrile convulsions that are gradually increasing in frequency. Developmental regression may occur during disease progression. Patients may present with intellectual disability (ID), behavioral problems, motor and language delay, and a low motor tone. In most cases, seizures are resistant to treatment, but their frequency decreases with age, and some patients may even become seizure-free. ID generally persists after seizure remission, making neurological abnormalities the main clinical issue in affected individuals. An effective treatment is lacking. In vitro studies using patient-derived induced pluripotent stem cells (iPSCs) reported accelerated neural differentiation as a major endophenotype associated with PCDH19 mutations. By using this in vitro model system, we show that accelerated in vitro neurogenesis is associated with a defect in the cell division plane at the neural progenitors stage. We also provide evidence that altered PCDH19 function affects proper mitotic spindle orientation. Our findings identify an altered equilibrium between symmetric versus asymmetric cell division as a previously unrecognized mechanism contributing to the pathogenesis of this rare epileptic encephalopathy.

摘要

与原钙黏蛋白19(PCDH19)相关的癫痫是一种罕见的遗传性疾病,由钙黏蛋白超家族中一种钙依赖性细胞间黏附蛋白PCDH19的功能缺陷引起。这种疾病具有异质性的表型谱,其特征为部分性和全身性热性惊厥,且发作频率逐渐增加。在疾病进展过程中可能会出现发育倒退。患者可能表现出智力残疾(ID)、行为问题、运动和语言发育迟缓以及肌张力低下。在大多数情况下,癫痫发作难以治疗,但发作频率会随着年龄增长而降低,一些患者甚至可能不再发作。癫痫发作缓解后,智力残疾通常会持续存在,这使得神经功能异常成为受影响个体的主要临床问题。目前缺乏有效的治疗方法。使用患者来源的诱导多能干细胞(iPSC)进行的体外研究报告称,神经分化加速是与PCDH19突变相关的主要内表型。通过使用这种体外模型系统,我们发现体外神经发生加速与神经祖细胞阶段细胞分裂平面的缺陷有关。我们还提供证据表明,PCDH19功能改变会影响有丝分裂纺锤体的正确定向。我们的研究结果确定了对称与不对称细胞分裂之间平衡的改变是导致这种罕见癫痫性脑病发病机制的一种先前未被认识的机制。

https://cdn.ncbi.nlm.nih.gov/pmc/blobs/3c24/8268119/0363595abc72/jcm-10-02754-g008.jpg
https://cdn.ncbi.nlm.nih.gov/pmc/blobs/3c24/8268119/29ab8f7b0f07/jcm-10-02754-g001.jpg
https://cdn.ncbi.nlm.nih.gov/pmc/blobs/3c24/8268119/0d6b7eaef67b/jcm-10-02754-g002.jpg
https://cdn.ncbi.nlm.nih.gov/pmc/blobs/3c24/8268119/154f3ef7409b/jcm-10-02754-g003.jpg
https://cdn.ncbi.nlm.nih.gov/pmc/blobs/3c24/8268119/ba591658326a/jcm-10-02754-g004.jpg
https://cdn.ncbi.nlm.nih.gov/pmc/blobs/3c24/8268119/1889962d682a/jcm-10-02754-g005.jpg
https://cdn.ncbi.nlm.nih.gov/pmc/blobs/3c24/8268119/1362409907e5/jcm-10-02754-g006.jpg
https://cdn.ncbi.nlm.nih.gov/pmc/blobs/3c24/8268119/c5894bff56d0/jcm-10-02754-g007.jpg
https://cdn.ncbi.nlm.nih.gov/pmc/blobs/3c24/8268119/0363595abc72/jcm-10-02754-g008.jpg
https://cdn.ncbi.nlm.nih.gov/pmc/blobs/3c24/8268119/29ab8f7b0f07/jcm-10-02754-g001.jpg
https://cdn.ncbi.nlm.nih.gov/pmc/blobs/3c24/8268119/0d6b7eaef67b/jcm-10-02754-g002.jpg
https://cdn.ncbi.nlm.nih.gov/pmc/blobs/3c24/8268119/154f3ef7409b/jcm-10-02754-g003.jpg
https://cdn.ncbi.nlm.nih.gov/pmc/blobs/3c24/8268119/ba591658326a/jcm-10-02754-g004.jpg
https://cdn.ncbi.nlm.nih.gov/pmc/blobs/3c24/8268119/1889962d682a/jcm-10-02754-g005.jpg
https://cdn.ncbi.nlm.nih.gov/pmc/blobs/3c24/8268119/1362409907e5/jcm-10-02754-g006.jpg
https://cdn.ncbi.nlm.nih.gov/pmc/blobs/3c24/8268119/c5894bff56d0/jcm-10-02754-g007.jpg
https://cdn.ncbi.nlm.nih.gov/pmc/blobs/3c24/8268119/0363595abc72/jcm-10-02754-g008.jpg

相似文献

1
Dissecting the Role of PCDH19 in Clustering Epilepsy by Exploiting Patient-Specific Models of Neurogenesis.通过利用患者特异性神经发生模型剖析PCDH19在丛集性癫痫中的作用
J Clin Med. 2021 Jun 23;10(13):2754. doi: 10.3390/jcm10132754.
2
PCDH19 regulation of neural progenitor cell differentiation suggests asynchrony of neurogenesis as a mechanism contributing to PCDH19 Girls Clustering Epilepsy.PCDH19 对神经祖细胞分化的调控提示神经发生的不同步是导致 PCDH19 女孩癫痫聚类的机制之一。
Neurobiol Dis. 2018 Aug;116:106-119. doi: 10.1016/j.nbd.2018.05.004. Epub 2018 May 12.
3
Characterizing PCDH19 in human induced pluripotent stem cells (iPSCs) and iPSC-derived developing neurons: emerging role of a protein involved in controlling polarity during neurogenesis.在人类诱导多能干细胞(iPSC)和iPSC衍生的发育神经元中表征原钙黏蛋白19(PCDH19):一种参与神经发生过程中极性控制的蛋白质的新作用。
Oncotarget. 2015 Sep 29;6(29):26804-13. doi: 10.18632/oncotarget.5757.
4
Modeling PCDH19 clustering epilepsy by Neurogenin 2 induction of patient-derived induced pluripotent stem cells.通过诱导多能干细胞中神经母细胞瘤基因 2 的诱导,模拟 PCDH19 簇集性癫痫。
Epileptic Disord. 2023 Jun;25(3):371-382. doi: 10.1002/epd2.20065. Epub 2023 May 4.
5
Modeling PCDH19-CE: From 2D Stem Cell Model to 3D Brain Organoids.建模 PCDH19-CE:从 2D 干细胞模型到 3D 脑类器官。
Int J Mol Sci. 2022 Mar 23;23(7):3506. doi: 10.3390/ijms23073506.
6
Abnormal cell sorting and altered early neurogenesis in a human cortical organoid model of Protocadherin-19 clustering epilepsy.原钙黏蛋白-19簇集性癫痫的人类皮质类器官模型中的异常细胞分选和早期神经发生改变
Front Cell Neurosci. 2024 Apr 4;18:1339345. doi: 10.3389/fncel.2024.1339345. eCollection 2024.
7
Defining the electroclinical phenotype and outcome of PCDH19-related epilepsy: A multicenter study.定义 PCDH19 相关癫痫的电临床表型和结局:一项多中心研究。
Epilepsia. 2018 Dec;59(12):2260-2271. doi: 10.1111/epi.14600. Epub 2018 Nov 19.
8
[Clinical characteristics of PCDH19-female limited epilepsy].[原钙黏蛋白19基因女性局限性癫痫的临床特征]
Zhonghua Er Ke Za Zhi. 2019 Nov 2;57(11):857-862. doi: 10.3760/cma.j.issn.0578-1310.2019.11.008.
9
The Broad Clinical Spectrum of Epilepsies Associated With Protocadherin 19 Gene Mutation.与原钙黏蛋白19基因突变相关的癫痫的广泛临床谱
Front Neurol. 2022 Jan 17;12:780053. doi: 10.3389/fneur.2021.780053. eCollection 2021.
10
Levetiracetam efficacy in PCDH19 Girls Clustering Epilepsy.PCDH19 女孩聚类性癫痫中左乙拉西坦的疗效。
Eur J Paediatr Neurol. 2020 Jan;24:142-147. doi: 10.1016/j.ejpn.2019.12.020. Epub 2020 Jan 3.

引用本文的文献

1
Altered cytoskeleton dynamics in patient-derived iPSC-based model of PCDH19 clustering epilepsy.在基于患者诱导多能干细胞的原钙黏蛋白19簇集性癫痫模型中细胞骨架动力学改变。
Front Cell Dev Biol. 2025 Jan 6;12:1518533. doi: 10.3389/fcell.2024.1518533. eCollection 2024.
2
Morphogenetic Designs, and Disease Models in Central Nervous System Organoids.中枢神经系统类器官中的形态发生设计和疾病模型。
Int J Mol Sci. 2024 Jul 15;25(14):7750. doi: 10.3390/ijms25147750.
3
Abnormal cell sorting and altered early neurogenesis in a human cortical organoid model of Protocadherin-19 clustering epilepsy.

本文引用的文献

1
Female-specific synaptic dysfunction and cognitive impairment in a mouse model of disorder.疾病小鼠模型中的雌性特异性突触功能障碍和认知障碍。
Science. 2021 Apr 16;372(6539). doi: 10.1126/science.aaz3893.
2
Multiscale 3D phenotyping of human cerebral organoids.人类脑类器官的多尺度 3D 表型分析。
Sci Rep. 2020 Dec 8;10(1):21487. doi: 10.1038/s41598-020-78130-7.
3
The Epilepsy-Related Protein PCDH19 Regulates Tonic Inhibition, GABAR Kinetics, and the Intrinsic Excitability of Hippocampal Neurons.癫痫相关蛋白PCDH19调节强直性抑制、GABAR动力学及海马神经元的内在兴奋性。
原钙黏蛋白-19簇集性癫痫的人类皮质类器官模型中的异常细胞分选和早期神经发生改变
Front Cell Neurosci. 2024 Apr 4;18:1339345. doi: 10.3389/fncel.2024.1339345. eCollection 2024.
4
Rare genetic brain disorders with overlapping neurological and psychiatric phenotypes.具有重叠神经和精神表型的罕见遗传性脑疾病。
Nat Rev Neurol. 2024 Jan;20(1):7-21. doi: 10.1038/s41582-023-00896-x. Epub 2023 Nov 24.
5
Transcriptomic analysis reveals distinct adaptive molecular mechanism in the hippocampal CA3 from rats susceptible or not-susceptible to hyperthermia-induced seizures.转录组分析揭示了易感性和不易感性大鼠海马 CA3 区中不同的适应性分子机制。
Sci Rep. 2023 Jun 24;13(1):10265. doi: 10.1038/s41598-023-37535-w.
6
CRISPR/Cas9 and Transposon-Based Conversion of a Pathogenic Biallelic Variant in a Patient-Derived iPSC Line Allows Correction of PEBAT-Related Endophenotypes.CRISPR/Cas9 和转座子介导的患者来源 iPSC 系中致病双等位基因突变的校正可纠正 PEBAT 相关表型。
Int J Mol Sci. 2023 Apr 28;24(9):7988. doi: 10.3390/ijms24097988.
7
in Males: Are Hemizygous Variants Linked to Autism?在男性中:半合子变异与自闭症有关吗?
Genes (Basel). 2023 Feb 27;14(3):598. doi: 10.3390/genes14030598.
8
-related epilepsy in mosaic males: The phenotypic implication of genotype and variant allele frequency.嵌合男性中的相关癫痫:基因型和变异等位基因频率的表型意义。
Front Neurol. 2022 Nov 3;13:1041509. doi: 10.3389/fneur.2022.1041509. eCollection 2022.
9
Epilepsy surgery in PCDH 19 related developmental and epileptic encephalopathy: A case report.与原钙黏蛋白19相关的发育性和癫痫性脑病的癫痫手术:病例报告
Epilepsy Behav Rep. 2022 Jul 6;19:100560. doi: 10.1016/j.ebr.2022.100560. eCollection 2022.
10
Modeling PCDH19-CE: From 2D Stem Cell Model to 3D Brain Organoids.建模 PCDH19-CE:从 2D 干细胞模型到 3D 脑类器官。
Int J Mol Sci. 2022 Mar 23;23(7):3506. doi: 10.3390/ijms23073506.
Mol Neurobiol. 2020 Dec;57(12):5336-5351. doi: 10.1007/s12035-020-02099-7. Epub 2020 Sep 3.
4
PCDH19 Pathogenic Variants in Males: Expanding the Phenotypic Spectrum.PCDH19 致病性变异致男性发病:扩展表型谱。
Adv Exp Med Biol. 2020;1298:177-187. doi: 10.1007/5584_2020_574.
5
Disentangling the paradox of the PCDH19 clustering epilepsy, a disorder of cellular mosaics.解开 PCDH19 聚类性癫痫的悖论,一种细胞马赛克障碍。
Curr Opin Genet Dev. 2020 Dec;65:169-175. doi: 10.1016/j.gde.2020.06.012. Epub 2020 Jul 26.
6
Protocadherins at the Crossroad of Signaling Pathways.信号通路交叉点上的原钙黏蛋白
Front Mol Neurosci. 2020 Jun 30;13:117. doi: 10.3389/fnmol.2020.00117. eCollection 2020.
7
PCDH19-Related Epilepsy Syndrome: A Comprehensive Clinical Review.PCDH19 相关性癫痫综合征:全面临床综述。
Pediatr Neurol. 2020 Apr;105:3-9. doi: 10.1016/j.pediatrneurol.2019.10.009. Epub 2019 Nov 30.
8
Autism-like behaviors in male mice with a Pcdh19 deletion.Pcdh19 缺失的雄性小鼠出现类似自闭症的行为。
Mol Brain. 2019 Nov 20;12(1):95. doi: 10.1186/s13041-019-0519-3.
9
TBR2 coordinates neurogenesis expansion and precise microcircuit organization via Protocadherin 19 in the mammalian cortex.TBR2 通过原钙黏蛋白 19 协调哺乳动物大脑皮层中的神经发生扩张和精确的微电路组织。
Nat Commun. 2019 Sep 2;10(1):3946. doi: 10.1038/s41467-019-11854-x.
10
Individual brain organoids reproducibly form cell diversity of the human cerebral cortex.个体脑类器官可重现形成人类大脑皮层的细胞多样性。
Nature. 2019 Jun;570(7762):523-527. doi: 10.1038/s41586-019-1289-x. Epub 2019 Jun 5.