Department of Biochemistry and Molecular Biology, College of Medicine, Yonsei University, Seoul 03722, Korea.
Brain Korea 21 PLUS Project for Medical Science, Yonsei University, Seoul 03722, Korea.
Int J Mol Sci. 2021 Jun 24;22(13):6784. doi: 10.3390/ijms22136784.
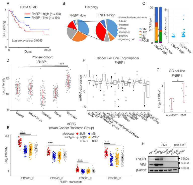
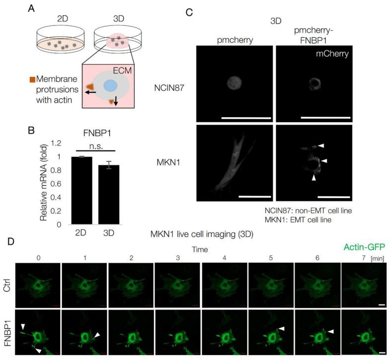
Cancer is heterogeneous among patients, requiring a thorough understanding of molecular subtypes and the establishment of therapeutic strategies based on its behavior. Gastric cancer (GC) is adenocarcinoma with marked heterogeneity leading to different prognoses. As an effort, we previously identified a stem-like subtype, which is prone to metastasis, with the worst prognosis. Here, we propose FNBP1 as a key to high-level cell motility, present only in aggressive GC cells. FNBP1 is also up-regulated in both the GS subtype from the TCGA project and the EMT subtype from the ACRG study, which include high portions of diffuse histologic type. Ablation of FNBP1 in the EMT-type GC cell line brought changes in the cell periphery in transcriptomic analysis. Indeed, loss of FNBP1 resulted in the loss of invasive ability, especially in a three-dimensional culture system. Live imaging indicated active movement of actin in FNBP1-overexpressed cells cultured in an extracellular matrix dome. To find the transcription factor which drives FNBP1 expression in an EMT-type GC cell line, the FNBP1 promoter region and DNA binding motifs were analyzed. Interestingly, the Sp1 motif was abundant in the promoter, and pharmacological inhibition and knockdown of Sp1 down-regulated FNBP1 promoter activity and the transcription level, respectively. Taken together, our results propose Sp1-driven FNBP1 as a key molecule explaining aggressiveness in EMT-type GC cells.
癌症在患者之间存在异质性,需要深入了解分子亚型,并根据其行为制定治疗策略。胃癌(GC)是一种具有明显异质性的腺癌,导致不同的预后。作为一种努力,我们之前鉴定出一种具有干细胞样特征的亚型,这种亚型易于转移,预后最差。在这里,我们提出 FNBP1 是高水平细胞迁移的关键,仅存在于侵袭性 GC 细胞中。FNBP1 在 TCGA 项目中的 GS 亚型和 ACRG 研究中的 EMT 亚型中也上调,这两个亚型都包括大量弥漫性组织学类型。在 EMT 型 GC 细胞系中敲除 FNBP1 会导致细胞外周在转录组分析中发生变化。事实上,FNBP1 的缺失导致侵袭能力丧失,尤其是在三维培养系统中。活细胞成像表明,在细胞外基质穹顶中培养的 FNBP1 过表达细胞中肌动蛋白的活性运动。为了找到驱动 EMT 型 GC 细胞系中 FNBP1 表达的转录因子,我们分析了 FNBP1 启动子区域和 DNA 结合基序。有趣的是,Sp1 基序在启动子中丰富,Sp1 的药理学抑制和敲低分别下调 FNBP1 启动子活性和转录水平。总之,我们的研究结果提出 Sp1 驱动的 FNBP1 是解释 EMT 型 GC 细胞侵袭性的关键分子。