Uccellini Melissa B, Aslam Sadaf, Liu Sean T H, Alam Fahmida, García-Sastre Adolfo
Department of Microbiology, Icahn School of Medicine at Mount Sinai, New York, NY 10029, USA.
Global Health and Emerging Pathogens Institute, Icahn School of Medicine at Mount Sinai, New York, NY 10029, USA.
Vaccines (Basel). 2021 Jun 17;9(6):660. doi: 10.3390/vaccines9060660.
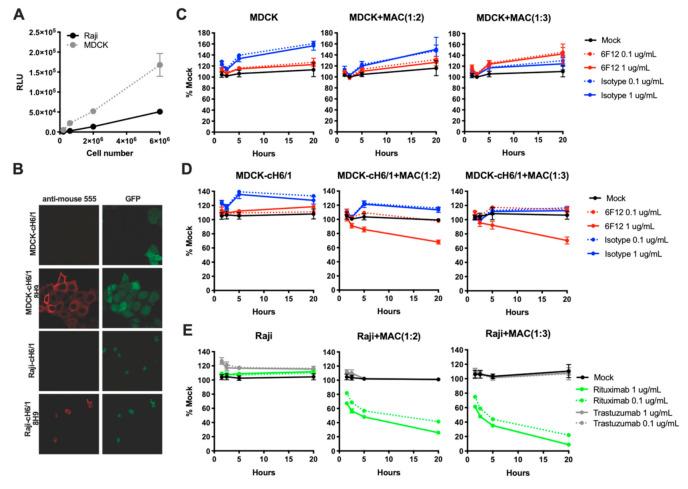
Fc-dependent effector functions are an important determinant of the in vivo potency of therapeutic antibodies. Effector function is determined by the combination of FcRs bound by the antibody and the cell expressing the relevant FcRs, leading to antibody-dependent cellular cytotoxicity (ADCC). A number of ADCC assays have been developed; however, they suffer from limitations in terms of throughput, reproducibility, and in vivo relevance. Existing assays measure NK cell-mediated ADCC activity; however, studies suggest that macrophages mediate the effector function of many antibodies in vivo. Here, we report the development of a macrophage-based ADCC assay that relies on luciferase expression in target cells as a measure of live cell number. In the presence of primary mouse macrophages and specific antibodies, loss of luciferase signal serves as a surrogate for ADCC-dependent killing. We show that the assay functions for a variety of mouse and human isotypes with a model antigen/antibody complex in agreement with the known effector function of the isotypes. We also use this assay to measure the activity of a number of influenza-specific antibodies and show that the assay correlates well with the known in vivo effector functions of these antibodies.
Fc 依赖性效应功能是治疗性抗体体内效力的重要决定因素。效应功能由抗体结合的 Fc 受体与表达相关 Fc 受体的细胞组合决定,从而导致抗体依赖性细胞毒性(ADCC)。已经开发了许多 ADCC 检测方法;然而,它们在通量、可重复性和体内相关性方面存在局限性。现有的检测方法测量自然杀伤(NK)细胞介导的 ADCC 活性;然而,研究表明巨噬细胞在体内介导许多抗体的效应功能。在这里,我们报告了一种基于巨噬细胞的 ADCC 检测方法的开发,该方法依赖于靶细胞中的荧光素酶表达作为活细胞数量的衡量指标。在原代小鼠巨噬细胞和特异性抗体存在的情况下,荧光素酶信号的丧失作为 ADCC 依赖性杀伤的替代指标。我们表明,该检测方法适用于多种小鼠和人类亚型,与模型抗原/抗体复合物一致,与亚型的已知效应功能相符。我们还使用该检测方法测量了多种流感特异性抗体的活性,并表明该检测方法与这些抗体已知的体内效应功能密切相关。