Suppr超能文献

参与八种癌症类型中失调的竞争性内源RNA(ceRNA)网络的表观遗传相关长链非编码RNA的功能表征

The Functional Characterization of Epigenetically Related lncRNAs Involved in Dysregulated CeRNA-CeRNA Networks Across Eight Cancer Types.

作者信息

Xu Dahua, Wang Liqiang, Pang Sainan, Cao Meng, Wang Wenxiang, Yu Xiaorong, Xu Zhizhou, Xu Jiankai, Wang Hong, Lu Jianping, Li Kongning

机构信息

Key Laboratory of Tropical Translational Medicine of Ministry of Education, College of Biomedical Information and Engineering, Hainan Medical University, Haikou, China.

College of Bioinformatics Science and Technology, Harbin Medical University, Harbin, China.

出版信息

Front Cell Dev Biol. 2021 Jun 17;9:649755. doi: 10.3389/fcell.2021.649755. eCollection 2021.

Abstract

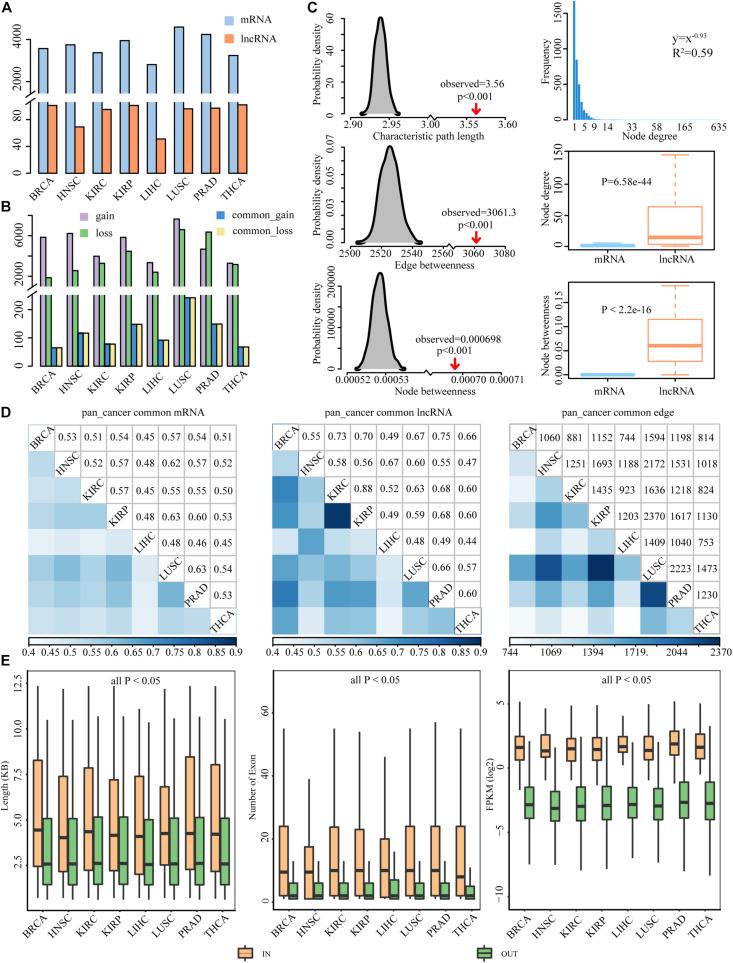
Numerous studies have demonstrated that lncRNAs could compete with other RNAs to bind miRNAs, as competing endogenous RNAs (ceRNAs), to regulate each other. On the other hand, ceRNAs were found to be recurrently dysregulated in cancer status. However, limited studies considered the upstream epigenetic regulatory factors that disrupted the normal competing mechanism. In the present study, we constructed the lncRNA-associated dysregulated ceRNA networks across eight cancer types. lncRNAs in the individual dysregulated network and pan-cancer core dysregulated ceRNA subnetwork were found to play more important roles than mRNAs. Integrating lncRNA methylation profiles, we identified 49 epigenetically related (ER) lncRNAs involved in the dysregulated ceRNA networks, including 18 epigenetically activated (EA) lncRNAs, 18 epigenetically silenced (ES) lncRNAs, and 13 rewired ER lncRNAs across eight cancer types. Furthermore, we evaluated the epigenetic regulating patterns of these lncRNAs and screened nine pan-cancer ER lncRNAs (six EA and three ES lncRNAs). The nine lncRNAs were found to regulate the cancer hallmarks by competing with mRNAs. Moreover, we found that integrating the expression and methylation profiles of the nine lncRNAs could predict cancer incidence in eight cancer types robustly and the cancer outcome of several cancer types. These results provide an improved understanding of methylation regulation to ceRNA and offer novel potential molecular therapeutic targets for the diagnosis and prognosis across different cancer types.

摘要

众多研究表明,长链非编码RNA(lncRNA)可作为竞争性内源性RNA(ceRNA)与其他RNA竞争结合微小RNA(miRNA),从而相互调控。另一方面,人们发现ceRNA在癌症状态下经常发生失调。然而,很少有研究考虑破坏正常竞争机制的上游表观遗传调控因子。在本研究中,我们构建了横跨八种癌症类型的lncRNA相关失调ceRNA网络。发现在个体失调网络和泛癌核心失调ceRNA子网中的lncRNA比信使RNA(mRNA)发挥更重要的作用。整合lncRNA甲基化谱,我们鉴定出49个参与失调ceRNA网络的表观遗传相关(ER)lncRNA,包括18个表观遗传激活(EA)lncRNA、18个表观遗传沉默(ES)lncRNA以及在八种癌症类型中重新布线的13个ER lncRNA。此外,我们评估了这些lncRNA的表观遗传调控模式,并筛选出9个泛癌ER lncRNA(6个EA lncRNA和3个ES lncRNA)。发现这9个lncRNA通过与mRNA竞争来调控癌症特征。此外,我们发现整合这9个lncRNA的表达和甲基化谱能够有力地预测八种癌症类型的癌症发病率以及几种癌症类型的癌症结局。这些结果有助于更好地理解ceRNA的甲基化调控,并为不同癌症类型的诊断和预后提供新的潜在分子治疗靶点。

https://cdn.ncbi.nlm.nih.gov/pmc/blobs/6ea8/8247484/799b0a1f06ba/fcell-09-649755-g001.jpg

文献检索

告别复杂PubMed语法,用中文像聊天一样搜索,搜遍4000万医学文献。AI智能推荐,让科研检索更轻松。

立即免费搜索

文件翻译

保留排版,准确专业,支持PDF/Word/PPT等文件格式,支持 12+语言互译。

免费翻译文档

深度研究

AI帮你快速写综述,25分钟生成高质量综述,智能提取关键信息,辅助科研写作。

立即免费体验