Suppr超能文献

RANBP3L 的缺失导致肾上皮细胞向肾透明细胞癌样表型转化。

Loss of RANBP3L leads to transformation of renal epithelial cells towards a renal clear cell carcinoma like phenotype.

机构信息

Department of Medicine, Hematology and Oncology, Martin Luther University Halle-Wittenberg, Halle (Saale), Germany.

Department of Dermatology and Venereology, Martin Luther University Halle-Wittenberg, Halle (Saale), Germany.

出版信息

J Exp Clin Cancer Res. 2021 Jul 7;40(1):226. doi: 10.1186/s13046-021-01982-y.

Abstract

BACKGROUND

Renal cell carcinomas (RCC) are characterized by the deregulation of several hundred hyperosmolality-responsive genes. High expression of a subset of these genes including the Ran binding protein 3 like (RANBP3L) is linked to a favorable prognostic outcome in RCC. However, the cellular function of RANBP3L remains largely unknown.

METHODS

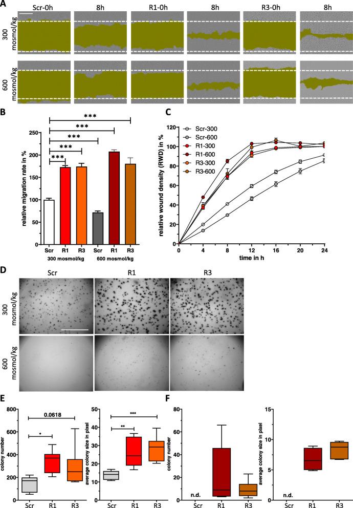
We used CRISPR/Cas9-mediated gene editing to generate functional deletions of the Ranbp3l and nuclear factor of activated T cells 5 (Nfat5) gene loci in a murine renal cell line. The NFAT5-KO cells were used to assess the regulation of Ranbp3l by NFAT5 using immunofluorescence, RNA-Seq and promoter assays. RANBP3L-deficient cells were analyzed for changes in cell morphology, proliferation, migration and colony-forming capacity using immunofluorescence and live cell imaging. RANPB3L-dependent changes in gene expression were identified by RNA-Seq.

RESULTS

We show that NFAT5 directly regulates Ranpb3l under hyperosmotic conditions by binding its promoter. Functional analysis of RANBP3L-deficient cells revealed a loss of epithelial structure, an increased cell migration behavior and colony forming capacity, accompanied by massive alterations in gene expression, all of which are hallmarks for tumor cells. Strikingly, a RANBP3L dependent signature of 60 genes separated samples with clear cell carcinoma (KIRC) from papillary (KIRP), chromophobe renal carcinoma (KICH) and healthy tissue.

CONCLUSIONS

Loss of RANBP3L induces a tumor like phenotype resembles RCC, especially KIRC, on the morphological and gene expression level and might promote tumor development and progression. Therapeutic reconstitution or elevation of osmoregulated RANBP3L expression might represent a novel treatment strategy for RCC or KIRC.

摘要

背景

肾细胞癌 (RCC) 的特征是数百个高渗响应基因的失调。这些基因中的一部分基因,包括 Ran 结合蛋白 3 样 (RANBP3L) 的高表达与 RCC 的预后结果良好有关。然而,RANBP3L 的细胞功能在很大程度上仍是未知的。

方法

我们使用 CRISPR/Cas9 介导的基因编辑技术,在一种鼠肾细胞系中产生 Ranbp3l 和激活 T 细胞核因子 5 (Nfat5) 基因座的功能性缺失。使用 NFAT5-KO 细胞来评估 NFAT5 对 Ranbp3l 的调控,使用免疫荧光、RNA-Seq 和启动子测定。使用免疫荧光和活细胞成像分析 RANBP3L 缺陷细胞的形态、增殖、迁移和集落形成能力的变化。通过 RNA-Seq 鉴定 RANBP3L 依赖性基因表达变化。

结果

我们表明,NFAT5 在高渗条件下通过结合其启动子直接调节 Ranbp3l。RANBP3L 缺陷细胞的功能分析显示上皮结构丧失、细胞迁移行为增加和集落形成能力增强,伴随着大量基因表达的改变,所有这些都是肿瘤细胞的特征。引人注目的是,RANBP3L 依赖性的 60 个基因签名将透明细胞癌 (KIRC) 与乳头状 (KIRP)、嫌色性肾细胞癌 (KICH) 和健康组织区分开来。

结论

RANBP3L 的缺失诱导出类似于 RCC 的肿瘤样表型,特别是在形态学和基因表达水平上类似于 KIRC,并可能促进肿瘤的发展和进展。恢复或提高渗透压调节的 RANBP3L 表达可能代表一种治疗 RCC 或 KIRC 的新策略。

https://cdn.ncbi.nlm.nih.gov/pmc/blobs/286e/8265145/7c62e233c062/13046_2021_1982_Fig1_HTML.jpg

文献AI研究员

20分钟写一篇综述,助力文献阅读效率提升50倍。

立即体验

用中文搜PubMed

大模型驱动的PubMed中文搜索引擎

马上搜索

文档翻译

学术文献翻译模型,支持多种主流文档格式。

立即体验