Suppr超能文献

应用全基因组序列数据评估沙门氏菌属的种和亚种:新型肠炎沙门氏菌亚种 VII、VIII、IX、X 和 XI 的模式株和表型的建议。

An evaluation of the species and subspecies of the genus Salmonella with whole genome sequence data: Proposal of type strains and epithets for novel S. enterica subspecies VII, VIII, IX, X and XI.

机构信息

Department of Zoology, University of Oxford, Peter Medawar Building for Pathogen Research, South Parks Road, Oxford OX1 3SY, United Kingdom; National Institute for Health Research, Health Protection Research Unit, Gastrointestinal Infections, University of Oxford, United Kingdom.

Quadram Institute Bioscience, Norwich Research Park, Norwich NR4 7UQ, United Kingdom.

出版信息

Genomics. 2021 Sep;113(5):3152-3162. doi: 10.1016/j.ygeno.2021.07.003. Epub 2021 Jul 7.

Abstract

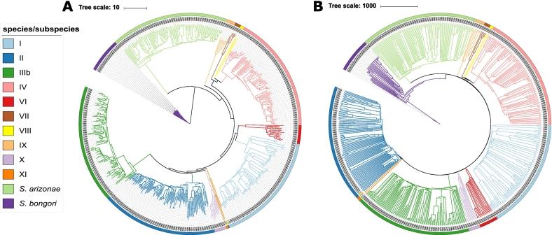
Species and subspecies within the Salmonella genus have been defined for public health purposes by biochemical properties; however, reference laboratories have increasingly adopted sequence-based, and especially whole genome sequence (WGS), methods for surveillance and routine identification. This leads to potential disparities in subspecies definitions, routine typing, and the ability to detect novel subspecies. A large-scale analysis of WGS data from the routine sequencing of clinical isolates was employed to define and characterise Salmonella subspecies population structure, demonstrating that the Salmonella species and subspecies were genetically distinct, including those previously identified through phylogenetic approaches, namely: S. enterica subspecies londinensis (VII), subspecies brasiliensis (VIII), subspecies hibernicus (IX) and subspecies essexiensis (X). The analysis also identified an additional novel subspecies, reptilium (XI). Further, these analyses indicated that S. enterica subspecies arizonae (IIIa) isolates were divergent from the other S. enterica subspecies, which clustered together and, on the basis of ANI analysis, subspecies IIIa was sufficiently distinct to be classified as a separate species, S. arizonae. Multiple phylogenetic and statistical approaches generated congruent results, suggesting that the proposed species and subspecies structure was sufficiently biologically robust for routine application. Biochemical analyses demonstrated that not all subspecies were distinguishable by these means and that biochemical approaches did not capture the genomic diversity of the genus. We recommend the adoption of standardised genomic definitions of species and subspecies and a genome sequence-based approach to routine typing for the identification and definition of novel subspecies.

摘要

为了公共卫生目的,沙门氏菌属内的种和亚种已通过生化特性进行了定义;然而,参考实验室越来越多地采用基于序列的方法,特别是全基因组序列(WGS)方法,用于监测和常规鉴定。这导致亚种定义、常规分型和检测新亚种的能力存在潜在差异。对临床分离物常规测序的 WGS 数据进行了大规模分析,以定义和描述沙门氏菌亚种的种群结构,表明沙门氏菌种和亚种在遗传上是不同的,包括通过系统发育方法先前确定的亚种:肠炎沙门氏菌亚种伦敦尼斯(VII)、亚种布拉希利尼(VIII)、亚种希比里尼(IX)和亚种埃塞希尼(X)。分析还确定了一个新的亚种,爬行亚种(XI)。此外,这些分析表明,肠炎沙门氏菌亚种亚利桑那(IIIa)分离株与其他肠炎沙门氏菌亚种分离株存在差异,后者聚类在一起,根据 ANI 分析,亚种 IIIa 足够独特,可以被归类为一个单独的物种,即肠炎沙门氏菌亚利桑那亚种。多种系统发育和统计方法得出了一致的结果,表明所提出的种和亚种结构在常规应用中具有足够的生物学稳健性。生化分析表明,并非所有亚种都可以通过这些方法区分,生化方法也无法捕捉到该属的基因组多样性。我们建议采用物种和亚种的标准化基因组定义和基于基因组序列的常规分型方法,用于鉴定和定义新亚种。

https://cdn.ncbi.nlm.nih.gov/pmc/blobs/9646/8426187/9b8a3fd16273/gr1.jpg

文献AI研究员

20分钟写一篇综述,助力文献阅读效率提升50倍。

立即体验

用中文搜PubMed

大模型驱动的PubMed中文搜索引擎

马上搜索

文档翻译

学术文献翻译模型,支持多种主流文档格式。

立即体验