College of Health and Life Sciences, Hamad Bin Khalifa University (HBKU), Qatar Foundation (QF), Doha, Qatar.
Translational Cancer and Immunity Center (TCIC), Qatar Biomedical Research Institute (QBRI), Hamad Bin Khalifa University (HBKU), Qatar Foundation (QF), PO Box 34110, Doha, Qatar.
Sci Rep. 2021 Jul 14;11(1):14456. doi: 10.1038/s41598-021-93531-y.
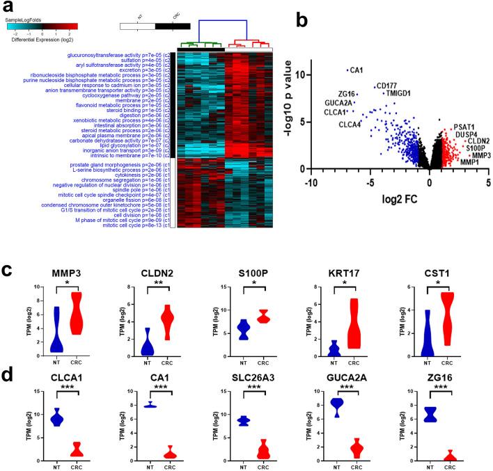
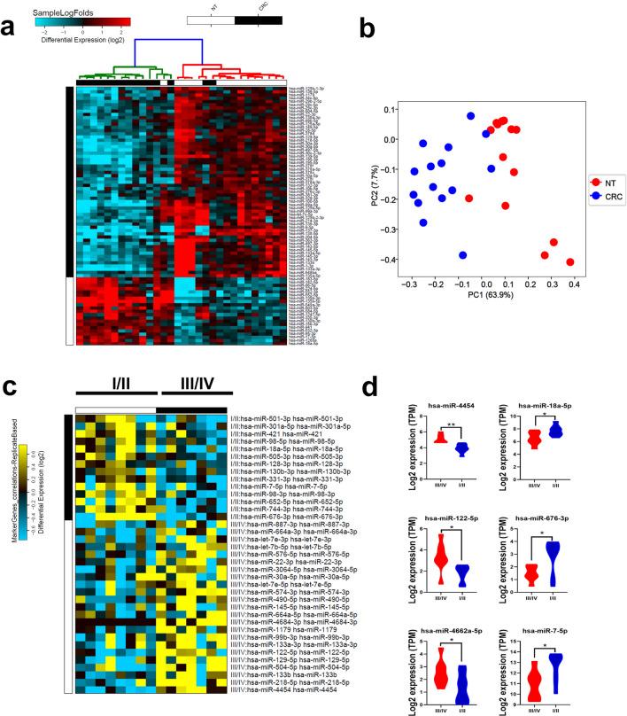
Colorectal cancer (CRC) remains a global disease burden and a leading cause of cancer related deaths worldwide. The identification of aberrantly expressed messenger RNA (mRNA), long non-coding RNA (lncRNA), and microRNA (miRNA), and the resulting molecular interactions and signaling networks is essential for better understanding of CRC, identification of novel diagnostic biomarkers and potential development of therapeutic interventions. Herein, we performed microRNA (miRNA) sequencing on fifteen CRC and their non-tumor adjacent tissues and whole transcriptome RNA-Seq on six paired samples from the same cohort and identified alterations in miRNA, mRNA, and lncRNA expression. Computational analyses using Ingenuity Pathway Analysis (IPA) identified multiple activated signaling networks in CRC, including ERBB2, RABL6, FOXM1, and NFKB networks, while functional annotation highlighted activation of cell proliferation and migration as the hallmark of CRC. IPA in combination with in silico prediction algorithms and experimentally validated databases gave insight into the complex associations and interactions between downregulated miRNAs and upregulated mRNAs in CRC and vice versa. Additionally, potential interaction between differentially expressed lncRNAs such as H19, SNHG5, and GATA2-AS1 with multiple miRNAs has been revealed. Taken together, our data provides thorough analysis of dysregulated protein-coding and non-coding RNAs in CRC highlighting numerous associations and regulatory networks thus providing better understanding of CRC.
结直肠癌(CRC)仍然是全球疾病负担,也是全球癌症相关死亡的主要原因。异常表达的信使 RNA(mRNA)、长非编码 RNA(lncRNA)和 microRNA(miRNA)的鉴定,以及由此产生的分子相互作用和信号网络,对于更好地理解 CRC、鉴定新的诊断生物标志物和潜在的治疗干预措施至关重要。在此,我们对 15 个 CRC 及其非肿瘤相邻组织进行了 microRNA(miRNA)测序,并对来自同一队列的 6 对样本进行了全转录组 RNA-Seq,鉴定了 miRNA、mRNA 和 lncRNA 表达的变化。使用 Ingenuity Pathway Analysis(IPA)的计算分析确定了 CRC 中多个激活的信号网络,包括 ERBB2、RABL6、FOXM1 和 NFKB 网络,而功能注释突出了细胞增殖和迁移的激活是 CRC 的标志。IPA 与计算机预测算法和实验验证数据库的结合,深入了解 CRC 中下调的 miRNA 和上调的 mRNA 之间以及反之亦然的复杂关联和相互作用。此外,还揭示了差异表达的 lncRNA 之间的潜在相互作用,例如 H19、SNHG5 和 GATA2-AS1 与多个 miRNA 之间的潜在相互作用。总之,我们的数据提供了 CRC 中失调的蛋白质编码和非编码 RNA 的全面分析,突出了许多关联和调控网络,从而更好地理解 CRC。