Suppr超能文献

胶质母细胞瘤靠近侧脑室会改变脑室下区的神经源性细胞群。

Glioblastoma Proximity to the Lateral Ventricle Alters Neurogenic Cell Populations of the Subventricular Zone.

作者信息

Ripari Luisina B, Norton Emily S, Bodoque-Villar Raquel, Jeanneret Stephanie, Lara-Velazquez Montserrat, Carrano Anna, Zarco Natanael, Vazquez-Ramos Carla A, Quiñones-Hinojosa Alfredo, de la Rosa-Prieto Carlos, Guerrero-Cázares Hugo

机构信息

Department of Medical Sciences, Facultad de Medicina de Albacete, Universidad de Castilla-La Mancha, Albacete, Spain.

Department of Neurosurgery, Mayo Clinic, Jacksonville, FL, United States.

出版信息

Front Oncol. 2021 Jun 29;11:650316. doi: 10.3389/fonc.2021.650316. eCollection 2021.

Abstract

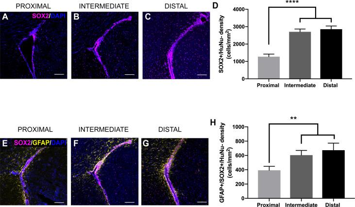
Despite current strategies combining surgery, radiation, and chemotherapy, glioblastoma (GBM) is the most common and aggressive malignant primary brain tumor in adults. Tumor location plays a key role in the prognosis of patients, with GBM tumors located in close proximity to the lateral ventricles (LVs) resulting in worse survival expectancy and higher incidence of distal recurrence. Though the reason for worse prognosis in these patients remains unknown, it may be due to proximity to the subventricular zone (SVZ) neurogenic niche contained within the lateral wall of the LVs. We present a novel rodent model to analyze the bidirectional signaling between GBM tumors and cells contained within the SVZ. Patient-derived GBM cells expressing GFP and luciferase were engrafted at locations proximal, intermediate, and distal to the LVs in immunosuppressed mice. Mice were either sacrificed after 4 weeks for immunohistochemical analysis of the tumor and SVZ or maintained for survival analysis. Analysis of the GFP+ tumor bulk revealed that GBM tumors proximal to the LV show increased levels of proliferation and tumor growth than LV-distal counterparts and is accompanied by decreased median survival. Conversely, numbers of innate proliferative cells, neural stem cells (NSCs), migratory cells and progenitors contained within the SVZ are decreased as a result of GBM proximity to the LV. These results indicate that our rodent model is able to accurately recapitulate several of the clinical aspects of LV-associated GBM, including increased tumor growth and decreased median survival. Additionally, we have found the neurogenic and cell division process of the SVZ in these adult mice is negatively influenced according to the presence and proximity of the tumor mass. This model will be invaluable for further investigation into the bidirectional signaling between GBM and the neurogenic cell populations of the SVZ.

摘要

尽管目前采用了手术、放疗和化疗相结合的治疗策略,但胶质母细胞瘤(GBM)仍是成人中最常见且侵袭性最强的原发性恶性脑肿瘤。肿瘤位置在患者预后中起着关键作用,位于侧脑室(LVs)附近的GBM肿瘤会导致预期生存期更短,远端复发率更高。尽管这些患者预后较差的原因尚不清楚,但可能是由于靠近侧脑室壁内包含的脑室下区(SVZ)神经源性微环境。我们提出了一种新型啮齿动物模型,用于分析GBM肿瘤与SVZ内细胞之间的双向信号传导。将表达绿色荧光蛋白(GFP)和荧光素酶的患者来源的GBM细胞移植到免疫抑制小鼠侧脑室近端、中间和远端的位置。小鼠在4周后处死,用于对肿瘤和SVZ进行免疫组织化学分析,或者继续饲养以进行生存分析。对GFP +肿瘤块的分析显示,与侧脑室远端的对应肿瘤相比,靠近侧脑室的GBM肿瘤增殖水平和肿瘤生长增加,同时中位生存期缩短。相反,由于GBM靠近侧脑室,SVZ内的先天性增殖细胞、神经干细胞(NSCs)、迁移细胞和祖细胞数量减少。这些结果表明,我们的啮齿动物模型能够准确重现与侧脑室相关的GBM的几个临床特征,包括肿瘤生长增加和中位生存期缩短。此外,我们发现,根据肿瘤块的存在和接近程度,这些成年小鼠SVZ的神经发生和细胞分裂过程受到负面影响。该模型对于进一步研究GBM与SVZ神经源性细胞群体之间的双向信号传导将具有重要价值。

https://cdn.ncbi.nlm.nih.gov/pmc/blobs/186e/8277421/f14d247781d8/fonc-11-650316-g001.jpg

文献AI研究员

20分钟写一篇综述,助力文献阅读效率提升50倍。

立即体验

用中文搜PubMed

大模型驱动的PubMed中文搜索引擎

马上搜索

文档翻译

学术文献翻译模型,支持多种主流文档格式。

立即体验