State Key Laboratory of Bioactive Substance and Function of Natural Medicines, Institute of Materia Medica, Chinese Academy of Medical Sciences & Peking Union Medical College, Beijing, People's Republic of China.
Beijing Key Laboratory of Drug Delivery Technology and Novel Formulation, Institute of Materia Medica, Chinese Academy of Medical Sciences & Peking Union Medical College, Beijing, People's Republic of China.
J Immunother Cancer. 2021 Jul;9(7). doi: 10.1136/jitc-2021-002753.
Mesenteric lymph nodes (MLNs) are critical draining lymph nodes of the immune system that accommodate more than half of the body's lymphocytes, suggesting their potential value as a cancer immunotherapy target. Therefore, efficient delivery of immunomodulators to the MLNs holds great potential for activating immune responses and enhancing the efficacy of antitumor immunotherapy. Self-microemulsifying drug delivery systems (SMEDDS) have attracted increasing attention to improving oral bioavailability by taking advantage of the intestinal lymphatic transport pathway. Relatively little focus has been given to the lymphatic transport advantage of SMEDDS for efficient immunomodulators delivery to the MLNs. In the present study, we aimed to change the intestinal lymphatic transport paradigm from increasing bioavailability to delivering high concentrations of immunomodulators to the MLNs.
Chlorogenic acid (CHA)-encapsulated SMEDDS (CHA-SME) were developed for targeted delivery of CHA to the MLNs. The intestinal lymphatic transport, immunoregulatory effects on immune cells, and overall antitumor immune efficacy of CHA-SME were investigated through in vitro and in vivo experiments.
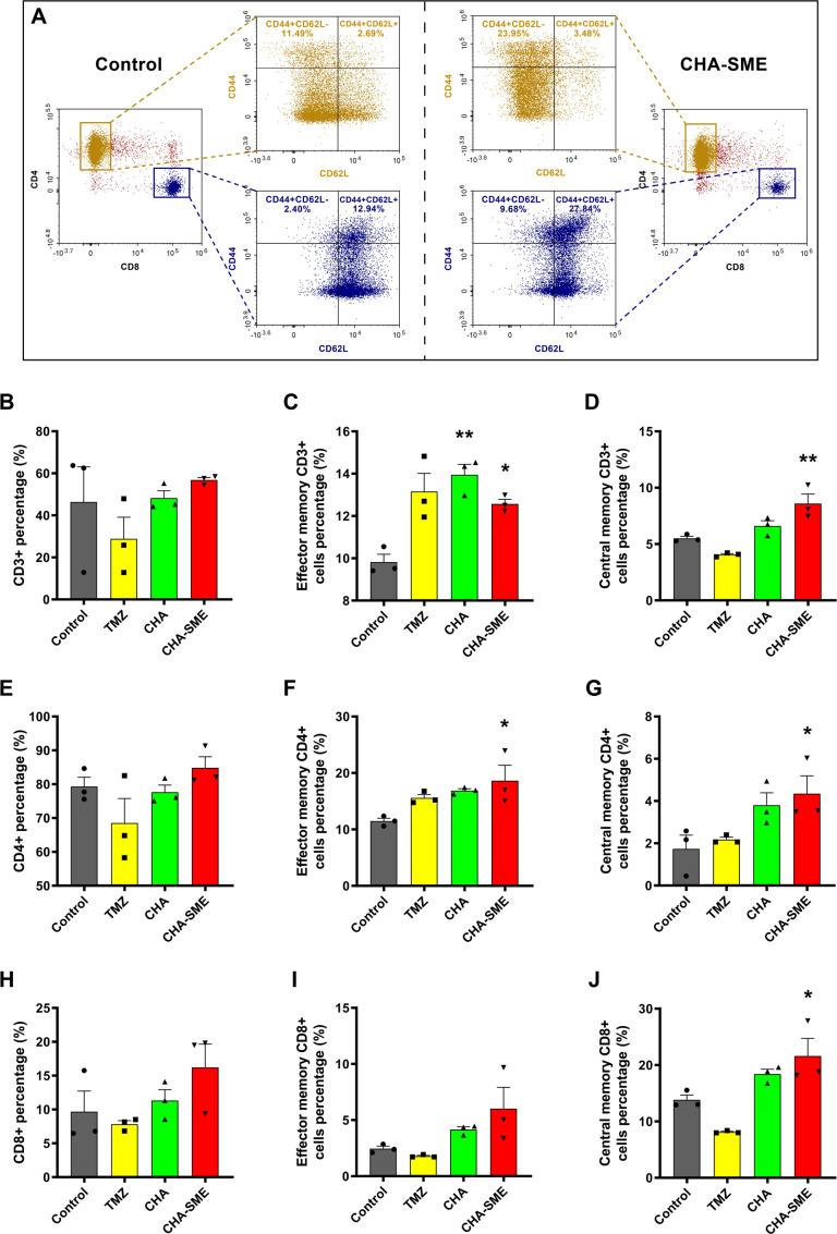
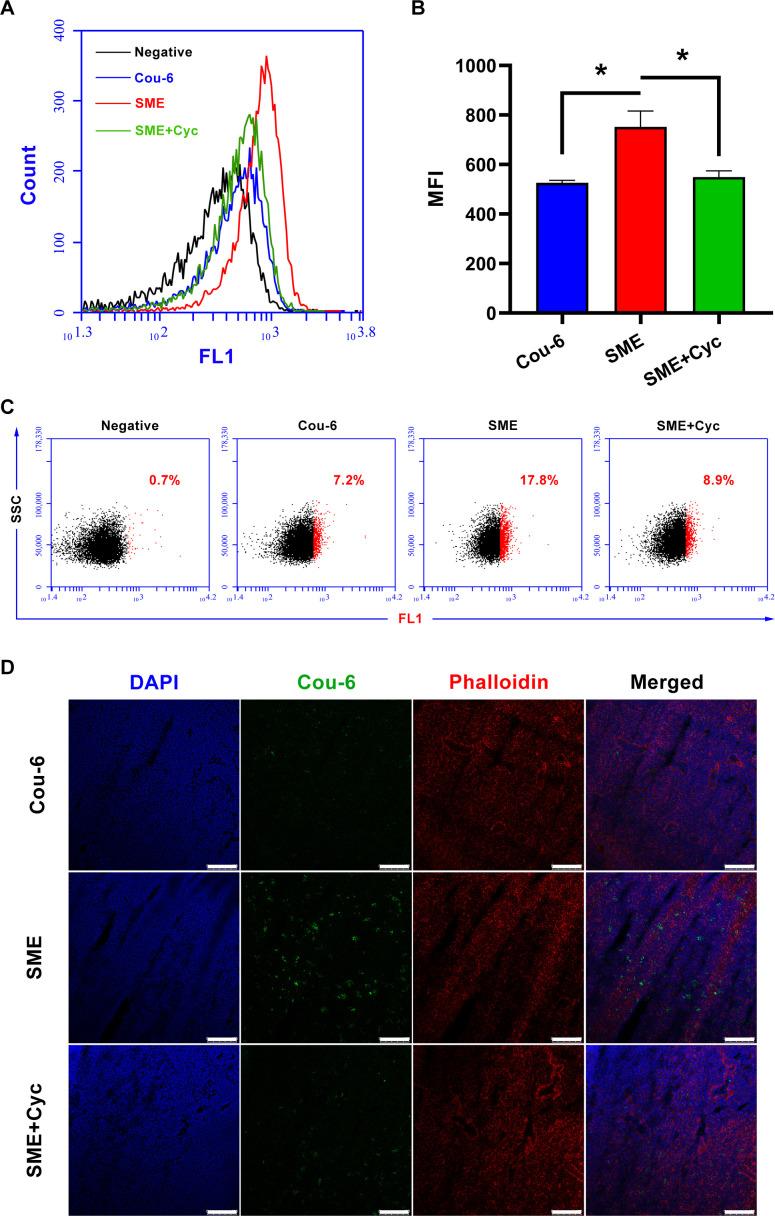
CHA-SME enhanced drug permeation through intestinal epithelial cells and promoted drug accumulation within the MLNs via the lymphatic transport pathway. Furthermore, CHA-SME inhibited tumor growth in subcutaneous and orthotopic glioma models by promoting dendritic cell maturation, priming the naive T cells into effector T cells, and inhibiting the immunosuppressive component. Notably, CHA-SME induced a long-term immune memory effect for immunotherapy.
These findings indicate that CHA-SME have great potential to enhance the immunotherapeutic efficacy of CHA by activating antitumor immune responses.
肠系膜淋巴结(MLNs)是免疫系统的关键引流淋巴结,容纳了人体一半以上的淋巴细胞,这表明它们作为癌症免疫治疗靶点具有潜在价值。因此,将免疫调节剂高效递送至 MLNs 有望激活免疫反应并增强抗肿瘤免疫治疗的疗效。自微乳给药系统(SMEDDS)通过利用肠道淋巴转运途径来提高口服生物利用度而受到越来越多的关注。相对较少关注 SMEDDS 对 MLNs 中免疫调节剂的高效递送的淋巴转运优势。在本研究中,我们旨在改变从提高生物利用度到将高浓度免疫调节剂递送至 MLNs 的肠道淋巴转运范式。
开发了包裹绿原酸(CHA)的 SMEDDS(CHA-SME),用于将 CHA 靶向递送至 MLNs。通过体外和体内实验研究了 CHA-SME 对 MLNs 中免疫调节剂的靶向递药、对免疫细胞的免疫调节作用以及整体抗肿瘤免疫疗效。
CHA-SME 通过淋巴转运途径增强了药物透过肠上皮细胞的渗透,并促进了药物在 MLNs 中的积累。此外,CHA-SME 通过促进树突状细胞成熟、将幼稚 T 细胞诱导为效应 T 细胞以及抑制免疫抑制成分,抑制了皮下和原位脑胶质瘤模型中的肿瘤生长。值得注意的是,CHA-SME 诱导了针对免疫治疗的长期免疫记忆效应。
这些发现表明,CHA-SME 通过激活抗肿瘤免疫反应,具有增强 CHA 免疫治疗疗效的巨大潜力。