John van Geest Centre for Brain Repair, University of Cambridge, Cambridge, UK.
School of Biomedical Sciences, Faculty of Biological Sciences, University of Leeds, Leeds, UK.
Mol Psychiatry. 2021 Oct;26(10):5658-5668. doi: 10.1038/s41380-021-01208-9. Epub 2021 Jul 16.
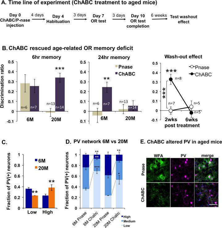
Perineuronal nets (PNNs) are chondroitin sulphate proteoglycan-containing structures on the neuronal surface that have been implicated in the control of neuroplasticity and memory. Age-related reduction of chondroitin 6-sulphates (C6S) leads to PNNs becoming more inhibitory. Here, we investigated whether manipulation of the chondroitin sulphate (CS) composition of the PNNs could restore neuroplasticity and alleviate memory deficits in aged mice. We first confirmed that aged mice (20-months) showed memory and plasticity deficits. They were able to retain or regain their cognitive ability when CSs were digested or PNNs were attenuated. We then explored the role of C6S in memory and neuroplasticity. Transgenic deletion of chondroitin 6-sulfotransferase (chst3) led to a reduction of permissive C6S, simulating aged brains. These animals showed very early memory loss at 11 weeks old. Importantly, restoring C6S levels in aged animals rescued the memory deficits and restored cortical long-term potentiation, suggesting a strategy to improve age-related memory impairment.
周围神经毡(PNNs)是神经元表面富含软骨素硫酸盐蛋白聚糖的结构,其与神经可塑性和记忆的控制有关。与年龄相关的软骨素 6-硫酸盐(C6S)减少导致 PNNs 变得更具抑制性。在这里,我们研究了 PNNs 中软骨素硫酸盐(CS)组成的操纵是否可以恢复老年小鼠的神经可塑性和缓解记忆缺陷。我们首先证实,老年小鼠(20 个月大)表现出记忆和可塑性缺陷。当 CS 被消化或 PNNs 被削弱时,它们能够保留或恢复认知能力。然后,我们探索了 C6S 在记忆和神经可塑性中的作用。软骨素 6-硫酸转移酶(chst3)的转基因缺失导致允许性 C6S 减少,模拟老年大脑。这些动物在 11 周龄时就出现了非常早期的记忆丧失。重要的是,在老年动物中恢复 C6S 水平可挽救记忆缺陷并恢复皮质长时程增强,提示改善与年龄相关的记忆障碍的一种策略。