Zhang Jian, Hu Shen, Ding Rui, Yuan Jinghong, Jia Jingyu, Wu Tianlong, Cheng Xigao
Department of Orthopedics, The Second Affiliated Hospital of Nanchang University, Nanchang, China.
Institute of Orthopedics of Jiangxi Province, Nanchang, China.
Front Cell Dev Biol. 2021 Jul 1;9:668715. doi: 10.3389/fcell.2021.668715. eCollection 2021.
Intervertebral disc degeneration (IDD) is a highly prevalent degenerating disease that produces tremendous amount of low back and neck pain. The cartilage endplate (CEP) is vitally important to intervertebral discs in both physiological and pathological conditions. In addition, circular RNAs (circRNAs) have been shown to be involved in the regulation of various diseases, including IDD. However, the particular role of circRNAs in cervical vertebral CEP degeneration remains unclear. Here, we examined the unique role of circRNAs in CEP of patients with cervical fracture and degenerative cervical myelopathy (DCM).
Human competitive endogenous RNA (ceRNA) microarray was performed by previous research. Western blot (WB), immunofluorescence (IF), quantitative RT-PCR (qRT-PCR), luciferase assay, and fluorescence hybridization (FISH) were employed to analyze the function of circSNHG5 and its downstream effectors, miR-495-3p, and CITED2.
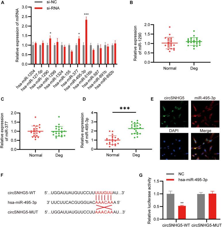
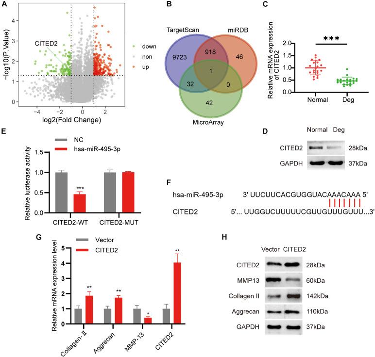
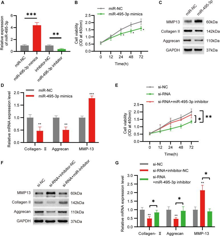
We demonstrated that circSNHG5 expression was substantially low in degenerative CEP tissues. Knockdown of circSNHG5 in chondrocytes resulted in a loss of cell proliferation and followed by degradation of extracellular matrix (ECM). In addition, circSNHG5 was shown to sponge miR-495-3p and modulate the expression of the downstream gene CITED2. This mechanism of action was further validated overexpression and knockdown of CITED2.
Our findings identified a novel circSNHG5-miR-495-3p axis responsible for IDD progression. Future investigations into IDD therapy may benefit from targeting this axis.
椎间盘退变(IDD)是一种高度常见的退行性疾病,会引发大量的腰颈部疼痛。软骨终板(CEP)在椎间盘的生理和病理状况中都至关重要。此外,环状RNA(circRNAs)已被证明参与多种疾病的调控,包括IDD。然而,circRNAs在颈椎CEP退变中的具体作用仍不清楚。在此,我们研究了circRNAs在颈椎骨折和退行性颈椎脊髓病(DCM)患者的CEP中的独特作用。
通过先前的研究进行人类竞争性内源RNA(ceRNA)微阵列分析。采用蛋白质免疫印迹法(WB)、免疫荧光法(IF)、定量逆转录聚合酶链反应(qRT-PCR)、荧光素酶报告基因检测和荧光原位杂交(FISH)来分析circSNHG5及其下游效应分子miR-495-3p和CITED2的功能。
我们证明,circSNHG5在退变的CEP组织中表达显著降低。在软骨细胞中敲低circSNHG5会导致细胞增殖丧失,随后细胞外基质(ECM)降解。此外,circSNHG5被证明可吸附miR-495-3p并调节下游基因CITED2的表达。CITED2的过表达和敲低进一步验证了这一作用机制。
我们的研究结果确定了一种新的circSNHG5-miR-495-3p轴,该轴与IDD进展有关。未来针对IDD治疗的研究可能会受益于靶向这个轴。