Suppr超能文献

环状 PAR 结构域蛋白 3 通过抑制自噬,经蛋白激酶 C Ⅰ-Akt-雷帕霉素靶蛋白通路促进喉鳞状细胞癌的恶性进展和化疗耐药。

circPARD3 drives malignant progression and chemoresistance of laryngeal squamous cell carcinoma by inhibiting autophagy through the PRKCI-Akt-mTOR pathway.

机构信息

Shanxi Key Laboratory of Otorhinolaryngology Head and Neck Cancer, First Hospital of Shanxi Medical University, Taiyuan, 030001, China.

Shanxi Province Clinical Medical Research Center for Precision Medicine of Head and Neck Cancer, First Hospital of Shanxi Medical University, Taiyuan, 030001, China.

出版信息

Mol Cancer. 2020 Nov 24;19(1):166. doi: 10.1186/s12943-020-01279-2.

Abstract

BACKGROUND

Laryngeal squamous cell carcinoma (LSCC) is the second most common malignant tumor in head and neck. Autophagy and circular RNAs (circRNAs) play critical roles in cancer progression and chemoresistance. However, the function and mechanism of circRNA in autophagy regulation of LSCC remain unclear.

METHODS

The autophagy-suppressive circRNA circPARD3 was identified via RNA sequencing of 107 LSCC tissues and paired adjacent normal mucosal (ANM) tissues and high-content screening. RT-PCR, Sanger sequencing, qPCR and fluorescence in situ hybridization were performed to detect circPARD3 expression and subcellular localization. Biological functions of circPARD3 were assessed by proliferation, migration, invasion, autophagic flux, and chemoresistance assays using in vitro and in vivo models. The mechanism of circPARD3 was investigated by RNA immunoprecipitation, RNA pulldown, luciferase reporter assays, western blotting and immunohistochemical staining.

RESULTS

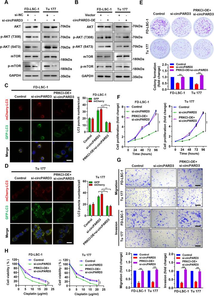
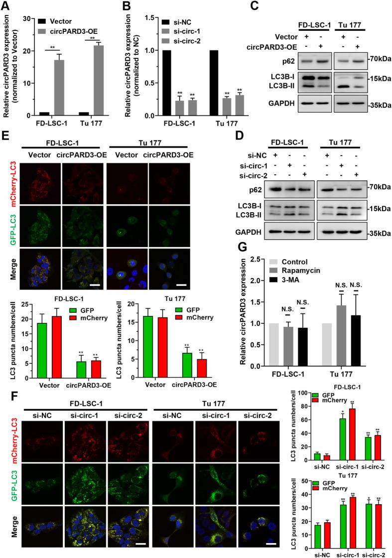
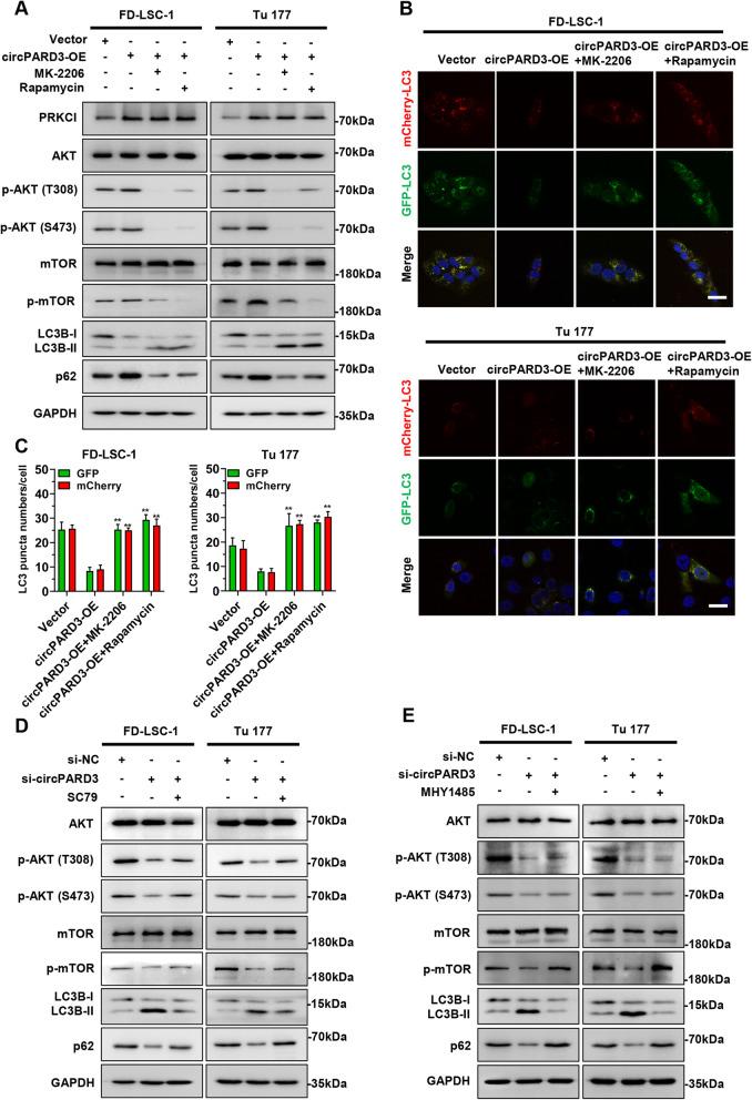
Autophagy was inhibited in LSCC, and circPARD3 was upregulated in the LSCC tissues (n = 100, p < 0.001). High circPARD3 level was associated with advanced T stages (p < 0.05), N stages (p = 0.001), clinical stages (p < 0.001), poor differentiation degree (p = 0.025), and poor prognosis (p = 0.002) of LSCC patients (n = 100). Functionally, circPARD3 inhibited autophagy and promoted LSCC cell proliferation, migration, invasion and chemoresistance. We further revealed that activation of the PRKCI-Akt-mTOR pathway through sponging miR-145-5p was the main mechanism of circPARD3 inhibited autophagy, promoting LSCC progression and chemoresistance.

CONCLUSION

Our study reveals that the novel autophagy-suppressive circPARD3 promotes LSCC progression and chemoresistance through the PRKCI-Akt-mTOR pathway, providing new insights into circRNA-mediated autophagy regulation and potential biomarker and target for LSCC treatment.

摘要

背景

喉鳞状细胞癌(LSCC)是头颈部第二大常见的恶性肿瘤。自噬和环状 RNA(circRNA)在癌症进展和化疗耐药中发挥着关键作用。然而,circRNA 在 LSCC 自噬调控中的功能和机制尚不清楚。

方法

通过对 107 例 LSCC 组织和配对的相邻正常黏膜(ANM)组织的 RNA 测序和高通量筛选,鉴定出自噬抑制性 circRNA circPARD3。采用 RT-PCR、Sanger 测序、qPCR 和荧光原位杂交检测 circPARD3 的表达和亚细胞定位。通过体外和体内模型进行增殖、迁移、侵袭、自噬通量和化疗耐药测定,评估 circPARD3 的生物学功能。通过 RNA 免疫沉淀、RNA 下拉、荧光素酶报告基因测定、Western 印迹和免疫组织化学染色研究 circPARD3 的作用机制。

结果

LSCC 中自噬受到抑制,circPARD3 在 LSCC 组织中上调(n=100,p<0.001)。高 circPARD3 水平与 LSCC 患者的晚期 T 分期(p<0.05)、N 分期(p=0.001)、临床分期(p<0.001)、低分化程度(p=0.025)和不良预后(p=0.002)相关(n=100)。功能上,circPARD3 抑制自噬,促进 LSCC 细胞增殖、迁移、侵袭和化疗耐药。我们进一步揭示,通过海绵吸附 miR-145-5p 激活 PRKCI-Akt-mTOR 通路是 circPARD3 抑制自噬、促进 LSCC 进展和化疗耐药的主要机制。

结论

本研究揭示了新型自噬抑制性 circPARD3 通过 PRKCI-Akt-mTOR 通路促进 LSCC 的进展和化疗耐药,为 circRNA 介导的自噬调控以及 LSCC 治疗的潜在生物标志物和靶点提供了新的见解。

https://cdn.ncbi.nlm.nih.gov/pmc/blobs/2205/7686732/9ed2c78068d1/12943_2020_1279_Fig1_HTML.jpg

文献检索

告别复杂PubMed语法,用中文像聊天一样搜索,搜遍4000万医学文献。AI智能推荐,让科研检索更轻松。

立即免费搜索

文件翻译

保留排版,准确专业,支持PDF/Word/PPT等文件格式,支持 12+语言互译。

免费翻译文档

深度研究

AI帮你快速写综述,25分钟生成高质量综述,智能提取关键信息,辅助科研写作。

立即免费体验