Department of Pathology, Medical Faculty, Otto-von-Guericke University Magdeburg, 39120 Magdeburg, Germany.
Division of Neuroradiology, Vascular & Interventional Radiology, Department of Radiology, Medical University of Graz, 8036 Graz, Austria.
Int J Mol Sci. 2021 Jul 2;22(13):7171. doi: 10.3390/ijms22137171.
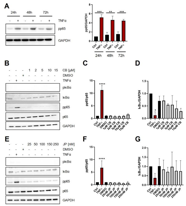
The transcription factor nuclear factor-kappa B (NF-κB) is critically involved in inflammation and cancer development. Activation of NF-κB induces the expression and release of several pro-inflammatory proteins, which include the cytokine interleukin-6 (IL-6). Perturbation of the actin cytoskeleton has been previously shown to activate NF-κB signaling. In this study, we analyze the influence of different compounds that modulate the actin cytoskeleton on NF-κB activation, IL-6 signaling and the proteolytic generation of the soluble IL-6 receptor (sIL-6R) in human hepatoma cells. We show that perturbation of the actin cytoskeleton is not sufficient to induce NF-κB activation and IL-6 secretion. However, perturbation of the actin cytoskeleton reduces IL-6-induced activation of the transcription factor STAT3 in Hep3B cells. In contrast, IL-6R proteolysis by the metalloprotease ADAM10 did not depend upon the integrity of the actin cytoskeleton. In summary, we uncover a previously unknown function of the actin cytoskeleton in IL-6-mediated signal transduction in Hep3B cells.
转录因子核因子-κB(NF-κB)在炎症和癌症发展中起着至关重要的作用。NF-κB 的激活诱导几种促炎蛋白的表达和释放,其中包括细胞因子白细胞介素-6(IL-6)。先前已经表明细胞骨架肌动蛋白的扰动会激活 NF-κB 信号。在这项研究中,我们分析了不同调节细胞骨架肌动蛋白的化合物对 NF-κB 激活、IL-6 信号和可溶性 IL-6 受体(sIL-6R)的蛋白水解生成的影响。我们表明,细胞骨架肌动蛋白的扰动不足以诱导 NF-κB 的激活和 IL-6 的分泌。然而,细胞骨架肌动蛋白的扰动会降低 Hep3B 细胞中 IL-6 诱导的转录因子 STAT3 的激活。相比之下,金属蛋白酶 ADAM10 对 IL-6R 的蛋白水解并不依赖于细胞骨架肌动蛋白的完整性。总之,我们揭示了细胞骨架肌动蛋白在 Hep3B 细胞中 IL-6 介导的信号转导中的一个先前未知的功能。